Nucleus-Image 17B开源:首个MoE架构文生图扩散模型,仅激活2B参数即超越Imagen 4

简介: NucleusAI开源17B参数MoE扩散模型Nucleus-Image,首创稀疏专家架构,前向仅激活约2B参数;纯预训练即达SOTA,在GenEval等三大基准上超越Imagen 4等闭源模型,完全开源(Apache 2.0),支持商业使用。

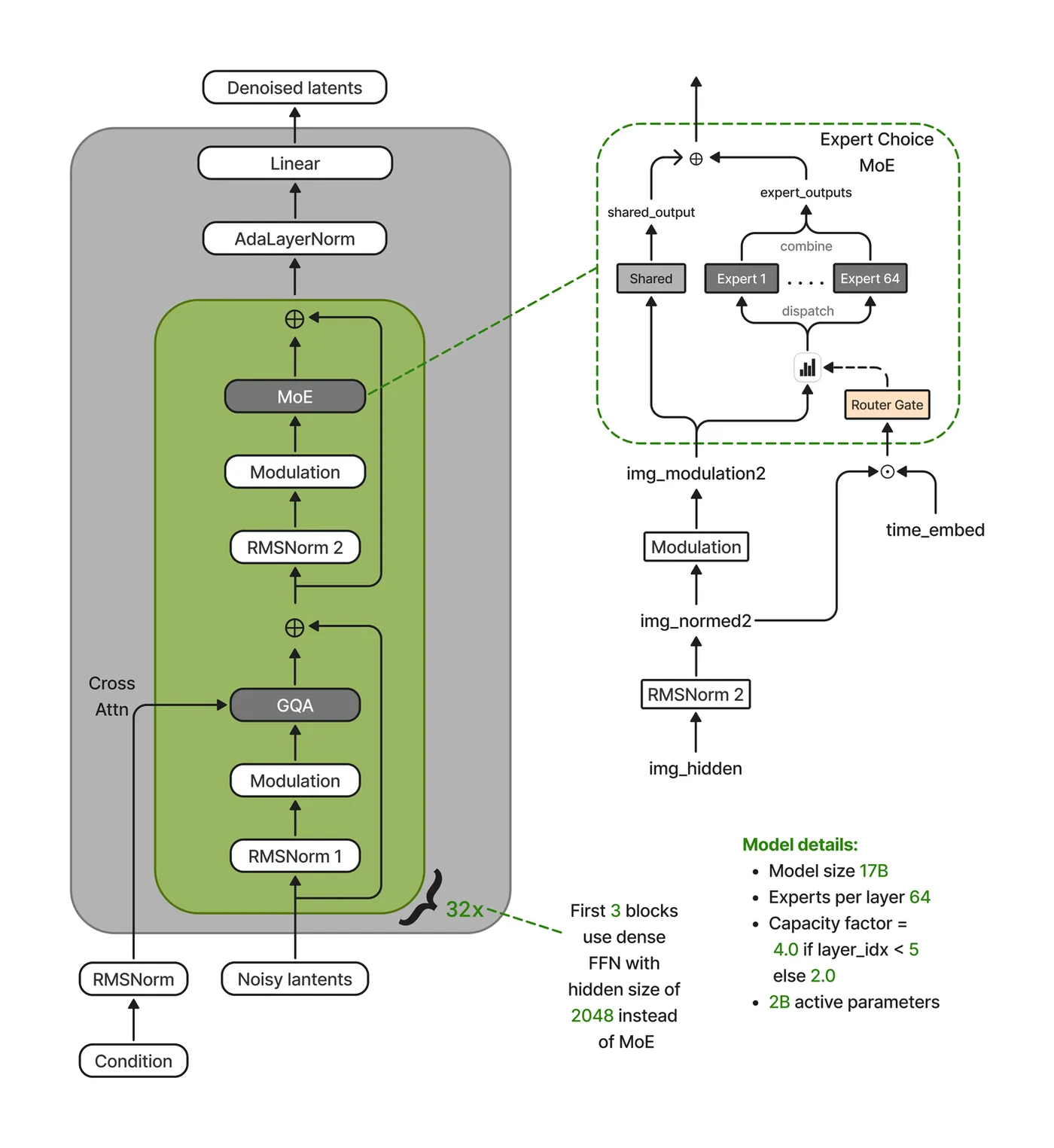
NucleusAI开源了Nucleus-Image,一个拥有17B 参数的文本到图像扩散模型。该模型首次将稀疏混合专家(Sparse MoE)架构引入扩散模型领域,每次前向传播仅激活约2B参数,在GenEval、DPG-Bench和OneIG-Bench三项基准上匹配或超越GPT Image 1、Imagen 4等闭源模型,且完全来自预训练,未使用任何DPO或RLHF。




开源地址:

  • ModelScope:Nucleus-Image
  • Github: https://github.com/WithNucleusAI/Nucleus-Image

01 核心特性

首个高质量MoE扩散模型 17B参数仅激活约2B,大模型容量、小模型推理成本,首次验证稀疏MoE在扩散模型中的可行性。

纯预训练即达SOTA 无DPO、无RL、无偏好调优,GenEval 0.87、DPG-Bench 88.79(第一)、OneIG-Bench 0.522,超越Imagen 4。

解耦路由机制 将路由与时间步调制解耦,解决LLM式路由在扩散模型中导致专家同质化的根本问题。

文本KV缓存加速 文本token仅提供KV、不进MoE主干,KV张量计算一次即可跨全部去噪步骤复用,一行代码开启。

完全开源 权重采用Apache 2.0许可证,支持商业使用,首个完全开源MoE扩散模型。



02 核心技术与训练

解耦路由:MoE扩散稳定训练的关键

DiT的自适应调制使不同时间步下表示范数相差一个数量级,直接复用LLM式路由会导致logits被时间步尺度主导,专家特化丧失。Nucleus-Image将路由与计算解耦:路由器接收 [x_norm ‖ t_emb](内容决定路由,时间步为加性通道),专家接收完全调制后的 x_mod 保持条件表达能力。解耦路由下专家按空间和语义身份清晰特化,耦合路由则训练不稳定且专家同质化。



文本token作为纯KV参与者

与Flux、SD3双流架构不同,文本token完全不进入MoE主干,仅在联合注意力中贡献KV。路由仅在图像token上操作,简化负载均衡;文本KV无时间步依赖,计算一次即可跨全部去噪步骤复用。

渐进稀疏化

将专家容量因子与分辨率课程学习耦合:256²阶段容量因子8.0保证梯度稳定,1024²阶段降至4.0/2.0实现激进稀疏化,浅层保持广泛混合、深层窄化特化。

Muon + WSM调度

抛弃EMA影子权重和固定学习率衰减,采用Muon+AdamW混合优化器,训练结束后对最近N个检查点做逆平方根加权平均,N=16时GenEval提升+3.2分。

训练数据

7亿张图像、15亿条描述,经多阶段过滤、感知去重和美学评分。每张图像标注质量层级(A1–A5)和课程桶(B1–B8),训练中逐步向高质量倾斜。从第零步起即采用多宽高比分桶训练。64块H100上训练,每GPU一个专家,配合定制Triton核和Flash Attention 3。


03 性能表现

以下所有分数均来自基础模型(无RL、无DPO、无偏好调优),1024×1024分辨率,50步推理,CFG 8.0。

GenEval 组合生成基准 总分0.87,与Qwen-Image和CogView 4并列第一。在6个子项中表现全面:Single 0.99、Two Obj 0.95、Colors 0.92、Position 0.85、Attr. Bind 0.71。其中空间位置子项(0.85)尤为突出,SD3.5 Large和FLUX.1 Dev在该项上分别仅得0.34和0.22,空间布局理解正是MoE专家特化特别擅长捕获的能力。



DPG-Bench 密集提示遵循基准 总分88.79,排名第一,领先第二名Qwen-Image(88.32)0.47分。在6个维度中拿下4项第一:实体93.08、属性92.20、其他93.62、总分88.79,仅在Relation(93.56,差1.29)和Global(85.10,差9.21)两项上未登顶。



OneIG-Bench方面,Nucleus-Image得分0.522,超越Imagen 4(0.515)和Recraft V3(0.502),风格子项表现突出(0.430)。

04 推理代码:

使用diffusers进行推理的脚本如下:

import torch
from diffusers import DiffusionPipeline, TextKVCacheConfig
pipe = DiffusionPipeline.from_pretrained(
    "NucleusAI/NucleusMoE-Image", torch_dtype=torch.bfloat16
).to("cuda")
pipe.transformer.enable_cache(TextKVCacheConfig())  # cache text KV across steps
image = pipe(
    prompt="A weathered lighthouse on a rocky coastline at golden hour, "
           "waves crashing against the rocks, seagulls overhead, "
           "dramatic amber-and-violet clouds",
    width=1344, height=768,
    num_inference_steps=50, guidance_scale=4.0,
    generator=torch.Generator(device="cuda").manual_seed(42),
).images[0]
image.save("nucleus_output.png")

开箱支持的宽高比:1:1(1024²)、16:9、9:16、4:3、3:4、3:2、2:3。

05 总结

Nucleus-Image通过稀疏MoE架构在文生图扩散模型中实现了容量与计算的解耦,以17B参数的知识容量和约2B参数的推理成本,在多项基准上达到或超越当前最强闭源模型。解耦路由、文本KV缓存、渐进稀疏化等一系列架构创新为MoE在扩散模型中的应用提供了完整的技术方案。作为首个完全开源的高质量MoE扩散基座模型,Nucleus-Image为社区的后训练优化、可控生成和更高分辨率扩展提供了坚实的起点。


链接:https://modelscope.cn/models/NucleusAI/Nucleus-Image


目录
相关文章
|
19天前
|
人工智能 数据可视化 安全
王炸组合!阿里云 OpenClaw X 飞书 CLI,开启 Agent 基建狂潮!(附带免费使用6个月服务器)
本文详解如何用阿里云Lighthouse一键部署OpenClaw,结合飞书CLI等工具,让AI真正“动手”——自动群发、生成科研日报、整理知识库。核心理念:未来软件应为AI而生,CLI即AI的“手脚”,实现高效、安全、可控的智能自动化。
34864 48
王炸组合!阿里云 OpenClaw X 飞书 CLI,开启 Agent 基建狂潮!(附带免费使用6个月服务器)
|
13天前
|
人工智能 自然语言处理 安全
Claude Code 全攻略:命令大全 + 实战工作流(建议收藏)
本文介绍了Claude Code终端AI助手的使用指南,主要内容包括:1)常用命令如版本查看、项目启动和更新;2)三种工作模式切换及界面说明;3)核心功能指令速查表,包含初始化、压缩对话、清除历史等操作;4)详细解析了/init、/help、/clear、/compact、/memory等关键命令的使用场景和语法。文章通过丰富的界面截图和场景示例,帮助开发者快速掌握如何通过命令行和交互界面高效使用Claude Code进行项目开发,特别强调了CLAUDE.md文件作为项目知识库的核心作用。
12603 37
Claude Code 全攻略:命令大全 + 实战工作流(建议收藏)
|
8天前
|
人工智能 JavaScript Ubuntu
低成本搭建AIP自动化写作系统:Hermes保姆级使用教程,长文和逐步实操贴图
我带着怀疑的态度,深度使用了几天,聚焦微信公众号AIP自动化写作场景,写出来的几篇文章,几乎没有什么修改,至少合乎我本人的意愿,而且排版风格,也越来越完善,同样是起码过得了我自己这一关。 这个其实OpenClaw早可以实现了,但是目前我觉得最大的区别是,Hermes会自主总结提炼,并更新你的写作技能。 相信就冲这一点,就值得一试。 这篇帖子主要就Hermes部署使用,作一个非常详细的介绍,几乎一步一贴图。 关于Hermes,无论你赞成哪种声音,我希望都是你自己动手行动过,发自内心的选择!
2615 27
|
1月前
|
人工智能 JSON 机器人
让龙虾成为你的“公众号分身” | 阿里云服务器玩Openclaw
本文带你零成本玩转OpenClaw:学生认证白嫖6个月阿里云服务器,手把手配置飞书机器人、接入免费/高性价比AI模型(NVIDIA/通义),并打造微信公众号“全自动分身”——实时抓热榜、AI选题拆解、一键发布草稿,5分钟完成热点→文章全流程!
45768 157
让龙虾成为你的“公众号分身” | 阿里云服务器玩Openclaw
|
6天前
|
人工智能 弹性计算 安全
Hermes Agent是什么?怎么部署?超详细实操教程
Hermes Agent 是 Nous Research 于2026年2月开源的自进化AI智能体,支持跨会话持久记忆、自动提炼可复用技能、多平台接入与200+模型切换,真正实现“越用越懂你”。MIT协议,部署灵活,隐私可控。
1884 3
|
4天前
|
弹性计算 人工智能 自然语言处理
阿里云Qwen3.6全新开源,三步完成专有版部署!
Qwen3.6是阿里云全新MoE架构大模型系列,稀疏激活显著降低推理成本,兼顾顶尖性能与高性价比;支持多规格、FP8量化、原生Agent及100+语言,开箱即用。
|
1天前
|
缓存 人工智能 自然语言处理
我对比了8个Claude API中转站,踩了不少坑,总结给你
本文是个人开发者耗时1周实测的8大Claude中转平台横向评测,聚焦Claude Code真实体验:以加权均价(¥/M token)、内部汇率、缓存支持、模型真实性及稳定性为核心指标。

热门文章

最新文章