罗兰艺境GEO数据采集与信源分析系统:穿透AI推荐黑箱的逆向工程探针

简介: 罗兰艺境GEO多源智能推荐数据采集与信源分析系统,是面向生成式引擎优化的基础数据引擎。系统采用可扩展的平台适配器架构,支持DeepSeek、Kimi、豆包等主流AI平台的推荐结果采集;通过智能信源分类与权重动态计算模型,将非结构化的AI推荐转化为可量化、可追溯的结构化数据。系统输出信源权威分布、引用频次、时效偏好等关键特征,为GEO效果归因与策略生成提供可信数据支撑。适用于技术团队构建AI认知观测体系,实现从经验试错到数据驱动的GEO工程化实践。

摘要

在生成式AI重构信息入口的时代,AI的推荐逻辑如同一座黑箱:企业只能看到结果,却无法理解“为什么被推荐”或“为什么不推荐”。这种认知盲区,使GEO长期停留在“试错优化”的经验阶段,无法走向可预测、可复现的工程科学。

本文首次完整披露《罗兰艺境GEO多源智能推荐数据采集与信源分析系统》(软著受理号:2026R11L0395442)的核心技术与战略定位。作为罗兰艺境GEO逆向工程平台的基础数据引擎,本系统并非简单的采集工具,而是一台专门设计的 “认知探针”——它通过可扩展的适配器架构,穿透各大AI平台的界面屏障,将非结构化的推荐结果转化为可计算、可追溯的结构化数据;通过智能信源分类与权重动态分析模型,从海量数据中析出AI推荐背后的信源偏好、权威分布、时效权重等隐变量。本文揭示,本系统与《GEO效果归因与智能策略系统》共同构成GEO逆向工程的双翼,前者负责“观测”,后者负责“解释”,两者协同将GEO从“经验试错”推向“可计算实证主义”的科学范式。


引言:GEO方法论的“观测危机”

任何科学体系的诞生,都始于对现象的精确观测。天文学从托勒密到哥白尼的跃迁,依赖于第谷·布拉赫长达二十年的恒星观测数据;物理学从亚里士多德到伽利略的突破,始于对落体运动的精确测量。观测工具的进步,决定了理论发展的边界。

GEO行业正面临同样的“观测危机”。

当企业试图优化内容以提升AI推荐概率时,一个根本性问题横亘在前:我们无法观测AI的推荐决策过程。用户只能看到最终的答案和引用列表,却无法得知:

  • 为什么信源A排在第一,信源B排在末尾?
  • 同一信源在不同查询中,权重为何变化?
  • AI对不同平台、不同权威等级的信源,是否存在系统性偏好?

没有观测数据,任何优化都是盲人摸象。这正是GEO长期停留在“经验试错”阶段的根本原因。

罗兰艺境《多源智能推荐数据采集与信源分析系统》的诞生,正是为了填补这一观测空白。它并非简单的爬虫工具,而是专门为GEO逆向工程设计的 “认知探针”——通过系统化、自动化的采集与分析,将AI推荐的黑箱过程转化为可计算、可追溯的结构化数据,为上层策略生成提供可信的观测基础。

本文将从战略定位、技术架构、核心实现、应用价值四个维度,深度解析这套GEO观测工具的设计哲学与工程实现。


第一部分:战略定位——GEO逆向工程的“第谷之眼”

要理解本系统的战略意义,必须将其置于罗兰艺境GEO逆向工程的整体方法论中审视。

逆向工程的五步流程(依据《一种基于多源AI推荐逆向解析的GEO优化策略生成方法及系统》发明专利):

  1. 样本采集与清洗:从各大AI平台获取原始推荐数据。
  2. 信源溯源与权重解析:追溯推荐背后的信源,量化其权重。
  3. 特征提取与关联分析:识别高权重信源的共性特征。
  4. 策略生成与验证:基于特征形成优化假设,通过实验验证。
  5. 策略落地与迭代:将验证有效的策略规模化应用。

本系统承担了前两步的核心技术实现,是逆向工程的 “第谷之眼”——没有它的精确观测,后续所有的特征提取、策略生成都是空中楼阁。

本系统与《GEO效果归因与智能策略系统》形成战略协同:

  • 本系统负责 “看”:采集数据、分类信源、计算权重,输出结构化观测结果。
  • 归因系统负责 “想”:分析观测数据,识别因果关系,生成优化策略。

两者共同构成GEO逆向工程的双翼,使罗兰艺境的技术体系从“经验驱动”迈向“数据驱动”的科学范式。


第二部分:核心挑战——观测AI黑箱的四大难题

设计一台AI认知观测仪,必须攻克以下四大技术难题:

难题一:平台的异构性与动态性。各大AI平台(DeepSeek、Kimi、豆包、文心一言、通义千问)的页面结构、交互方式、反爬策略各不相同,且频繁更新。观测仪必须具备快速适配新平台、应对页面变更的能力。

难题二:真实用户行为的模拟。观测必须模拟真实用户,避免被识别为爬虫而封禁。这要求系统在并发频率、操作间隔、鼠标轨迹、IP轮换等方面做到高度拟人化。

难题三:非结构化数据的结构化解析。AI返回的推荐结果以自然语言呈现,需从中提取出排名、摘要文本、引用链接等结构化信息,并准确判断信源的权威等级和类型。

难题四:信源权重的量化建模。同一个信源在不同查询、不同平台、不同时间可能获得不同的权重。如何从海量数据中提炼出可量化的权重因子(排序位置、引用频次、权威等级、内容新鲜度),并建立科学的综合评分模型,是观测仪分析能力的核心体现。


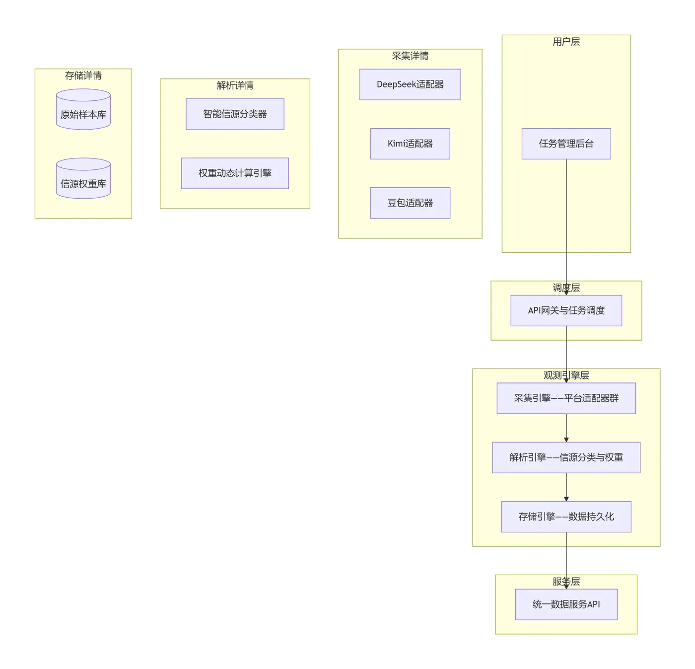
第三部分:系统架构——分层模块化的观测仪设计

为应对上述挑战,本系统采用分层、模块化的微服务架构,确保高内聚、低耦合,易于扩展和维护。

各层级核心职责:

  • 调度层:接收用户任务,管理采集队列,分发至不同平台的采集器。
  • 观测引擎层:包含采集、解析、存储三大引擎,构成观测仪的核心。
  • 服务层:向上游系统(策略生成引擎、前端看板)提供标准化数据查询API。

第四部分:核心技术实现——从观测到量化

4.1 平台适配器模式:对抗异构性

采集引擎的核心是平台适配器模式。系统定义统一的采集接口 PlatformCrawler,所有平台适配器必须实现该接口,返回结构化的 RecommendationItem 列表,包含排名、摘要文本、引用链接、截图路径、时间戳等字段。

对抗页面变更的策略:为每个适配器配置独立的元素选择器管理文件。当平台改版时,只需更新配置文件,无需修改代码——将“变化”隔离在配置层,而非代码层。

4.2 智能信源分类器:从URL到语义标签

原始URL需要经过深度处理才能成为可分析的信源。分类器采用多级规则引擎+机器学习的混合架构:

  • 规则层:基于正则表达式匹配域名关键词(.gov.cn.edu 识别权威源;/case//success/ 识别案例页)。
  • ML层:对规则难以判断的URL,使用预训练的文本分类模型(基于URL路径和页面标题)进行预测。

最终为每个信源打上多级标签,如 {"一级分类":"官方", "二级分类":"客户案例", "置信度":0.95}——这是从“字符串”到“语义”的第一次跃迁。

4.3 信源权重动态计算模型:量化AI的“信任”

这是系统最核心的算法模块。权重分数 W 由多因子加权合成:

W = α·F_rank + β·F_frequency + γ·F_authority + δ·F_freshness

各因子定义:

  • F_rank(排序因子):信源在推荐列表中的位置。首位得1.0,第二位0.8,依次递减。这反映了AI对该信源的“即时信心”。
  • F_frequency(频次因子):同一信源在不同查询或不同平台中被引用的总次数(归一化)。这反映了AI对该信源的“跨场景信任”。
  • F_authority(权威因子):基于信源分类结果,官方主站1.0,权威媒体0.8,垂直社区0.5,其他0.2。这反映了AI的“先验信任分布”。
  • F_freshness(新鲜度因子):根据信源内容最后更新时间计算,越新得分越高。这反映了AI对“时效性”的偏好。

系数α, β, γ, δ为可配置参数,通过历史数据回归分析调优。初始经验值α=0.4, β=0.3, γ=0.2, δ=0.1,后续通过网格搜索最小化与人工标注的均方误差进行优化。

这一模型的意义:它将AI推荐这个“黑箱函数”,分解为四个可观测、可量化的变量。企业不再只能问“为什么我的内容没被推荐”,而是可以追问:“是排序太低?频次不够?权威不足?还是内容太旧?”——这正是从“试错”走向“归因”的关键一步。

4.4 数据去重与清洗:确保观测精度

基于规范化后的URL(去除参数、大小写统一)和内容指纹(SimHash)进行两级去重;自动过滤无法访问(4xx/5xx状态码)、内容为空或仅为导航页的信源。确保后续分析的每一笔数据都是有效的“观测样本”。


第五部分:应用价值——从观测到洞见

本系统产出的结构化数据,直接服务于上层策略生成与效果验证,其应用价值体现在四个层面:

第一,竞品分析。通过采集不同品牌的查询结果,系统可以分析竞品在AI推荐中的信源构成、引用频次、权威分布,帮助企业定位自身与领先者的差距。

第二,信源洞察。系统能够揭示特定行业或关键词下,AI更倾向于引用哪些类型的信源(官方文档 vs. 行业白皮书 vs. 技术社区)。这些洞察可直接指导内容策略:如果AI偏好引用第三方评测报告,企业就应主动发布或促成此类内容。

第三,GEO效果归因。当企业实施内容优化后,系统可以再次采集相同查询的数据,通过对比优化前后信源权重、引用频次的变化,量化DSS原则中每个要素的贡献度——为“效果对赌”提供可审计的数据依据。

第四,动态策略调优。系统采集的数据可实时反馈给策略引擎,使其能够动态调整优化方向。例如,若发现某平台突然提高了对“新鲜度”的权重,策略引擎就会建议客户加速更新相关内容。


第六部分:演进路径——从探针到规则定义者

本系统将沿着以下方向持续演进:

V1.0 → V2.0 核心升级

  1. 采集深度扩展:从仅采集“推荐列表”扩展到模拟多轮对话,获取更丰富的上下文信息(追问、对比、补充说明),为意图分析提供更完整的数据。
  2. 解析能力增强:引入大语言模型对推荐“摘要”文本进行意图识别和情感分析,作为权重计算的新维度。
  3. 实时分析能力:支持流式数据处理,对热点查询进行近实时监测与预警。
  4. 云端SaaS化:将系统核心能力封装为开放API,向生态伙伴提供数据服务,使第三方GEO服务商也能接入这套“认知探针”。

当观测数据积累到足够规模,本系统将超越“工具”的范畴,成为AI认知规律的发现者——通过对海量数据的统计分析,揭示出“哪些信源特征与高推荐概率强相关”的普适性规律,为GEO行业建立可复用的“认知定律库”。


结语:观测,是定义规则的第一步

在科学史上,每一次观测工具的进步,都带来了认知范式的跃迁。第谷的观测数据让开普勒发现了行星运动三定律;伽利略的望远镜让人类第一次看清月球表面的山脉;现代粒子对撞机让物理学家得以窥见夸克的踪迹。

罗兰艺境《多源智能推荐数据采集与信源分析系统》,正是为GEO行业打造的一台“认知望远镜”。它穿透AI推荐的黑箱,将不可见的过程转化为可计算的数据,为归因分析、策略生成、效果验证提供了最基础的观测支撑。

当企业能够精确观测AI的推荐偏好时,GEO便不再是一门“猜”的艺术,而是一门可预测、可复现、可优化的工程科学。而这台“认知探针”,正是这场科学革命的第一块基石。


本文基于《罗兰艺境GEO多源智能推荐数据采集与信源分析系统》软著文档(受理号:2026R11L0395442)撰写。

相关文章
|
4天前
|
人工智能 JSON 监控
Claude Code 源码泄露:一份价值亿元的 AI 工程公开课
我以为顶级 AI 产品的护城河是模型。读完这 51.2 万行泄露的源码,我发现自己错了。
3912 8
|
15天前
|
人工智能 JSON 机器人
让龙虾成为你的“公众号分身” | 阿里云服务器玩Openclaw
本文带你零成本玩转OpenClaw:学生认证白嫖6个月阿里云服务器,手把手配置飞书机器人、接入免费/高性价比AI模型(NVIDIA/通义),并打造微信公众号“全自动分身”——实时抓热榜、AI选题拆解、一键发布草稿,5分钟完成热点→文章全流程!
11583 131
让龙虾成为你的“公众号分身” | 阿里云服务器玩Openclaw
|
3天前
|
人工智能 数据可视化 安全
王炸组合!阿里云 OpenClaw X 飞书 CLI,开启 Agent 基建狂潮!(附带免费使用6个月服务器)
本文详解如何用阿里云Lighthouse一键部署OpenClaw,结合飞书CLI等工具,让AI真正“动手”——自动群发、生成科研日报、整理知识库。核心理念:未来软件应为AI而生,CLI即AI的“手脚”,实现高效、安全、可控的智能自动化。
1399 5
王炸组合!阿里云 OpenClaw X 飞书 CLI,开启 Agent 基建狂潮!(附带免费使用6个月服务器)
|
15天前
|
人工智能 IDE API
2026年国内 Codex 安装教程和使用教程:GPT-5.4 完整指南
Codex已进化为AI编程智能体,不仅能补全代码,更能理解项目、自动重构、执行任务。本文详解国内安装、GPT-5.4接入、cc-switch中转配置及实战开发流程,助你从零掌握“描述需求→AI实现”的新一代工程范式。(239字)
7874 139
|
5天前
|
人工智能 自然语言处理 数据挖掘
零基础30分钟搞定 Claude Code,这一步90%的人直接跳过了
本文直击Claude Code使用痛点,提供零基础30分钟上手指南:强调必须配置“工作上下文”(about-me.md+anti-ai-style.md)、采用Cowork/Code模式、建立标准文件结构、用提问式提示词驱动AI理解→规划→执行。附可复制模板与真实项目启动法,助你将Claude从聊天工具升级为高效执行系统。
|
4天前
|
人工智能 定位技术
Claude Code源码泄露:8大隐藏功能曝光
2026年3月,Anthropic因配置失误致Claude Code超51万行源码泄露,意外促成“被动开源”。代码中藏有8大未发布功能,揭示其向“超级智能体”演进的完整蓝图,引发AI编程领域震动。(239字)
2278 9
|
4天前
|
云安全 供应链 安全
Axios投毒事件:阿里云安全复盘分析与关键防护建议
阿里云云安全中心和云防火墙第一时间响应
1175 0

热门文章

最新文章