快速上手:LangChain + AgentRun 浏览器沙箱极简集成指南

简介: AgentRun Browser Sandbox 是基于云原生函数计算的浏览器沙箱服务,为 AI Agent 提供安全、免运维的浏览器环境。通过 Serverless 架构与 CDP 协议支持,实现网页抓取、自动化操作等能力,并结合 VNC 实时可视化,助力大模型“上网”交互。

作者:辰泉


前言


在 Agentic AI 时代,智能体需要与真实世界交互,而浏览器是连接虚拟世界与现实世界的重要桥梁。AgentRun Browser Sandbox 为智能体提供了安全、高性能、免运维的浏览器执行环境,让 AI Agent 真正具备“上网”的能力——从网页抓取、信息提取到表单填写、自动化操作,一切皆可实现。


AgentRun Browser Sandbox 介绍


什么是 Browser Sandbox?

Browser Sandbox 是 AgentRun 平台提供的云原生无头浏览器沙箱服务,基于阿里云函数计算(FC)构建。它为智能体提供了一个安全隔离的浏览器执行环境,支持通过标准的 Chrome DevTools Protocol (CDP) 远程控制浏览器实例。


核心特性

无头浏览器能力

  • 内置 Chromium/Chrome 浏览器,支持完整的 Web 标准
  • 原生兼容 Puppeteer、Playwright 等主流自动化框架
  • 支持通过 CDP 协议进行精细化控制


实时可视化

  • 内置 VNC 服务,支持实时查看浏览器界面
  • 提供操作录制功能,方便调试和回放
  • 支持通过 noVNC 客户端在网页中直接交互


安全与隔离

  • 每个沙箱实例运行在独立的容器环境中
  • 文件系统和进程空间完全隔离
  • 支持 WSS 加密传输,确保数据安全


Serverless 架构

  • 按需创建,按量付费,无需提前预置资源
  • 快速弹性伸缩,支持高并发场景
  • 零运维,无需管理服务器和浏览器依赖


主要应用场景

  • AI Agent 赋能:为大模型提供“眼睛”和“手”,执行网页浏览、信息提取、在线操作等任务
  • 自动化测试:在云端运行端到端(E2E)测试和视觉回归测试
  • 数据采集:稳定、高效地进行网页抓取,应对动态加载和反爬虫挑战
  • 内容生成:自动化生成网页截图或 PDF 文档


上手使用 AgentRun Browser Sandbox


AgentRun SDK 快速介绍

后续的内容将基于 AgentRun SDK 进行,因此我们先对 SDK 进行简要介绍。


Agentrun SDK 是一个开源的开发者工具包,本期介绍 Python 版本。其旨在简化智能体与 AgentRun 平台各种服务(包括 Browser Sandbox)的集成。它提供了统一的接口,让您可以用几行代码就将沙箱能力集成到现有的 Agent 框架中。SDK 的核心功能如下:


统一集成接口

  • 提供对 LangChain、AgentScope 等主流框架的开箱即用支持
  • 统一的模型代理接口,简化多模型管理
  • 标准化的工具注册机制


Sandbox 生命周期管理

  • 自动创建和销毁沙箱实例
  • 支持会话级别的状态保持
  • 灵活的资源配置和超时控制


安装 AgentRun SDK


pip install agentrun-sdk[playwright,server]


注意:确保您的 Python 环境版本在 3.10 及以上。


基本使用示例

以下是使用 AgentRun SDK 创建和管理 Browser Sandbox 的核心代码:


from agentrun.sandbox import Sandbox, TemplateType
from playwright.sync_api import sync_playwright
# 创建 Browser Sandbox
sandbox = Sandbox.create(
    template_type=TemplateType.BROWSER,
    template_name="your-template-name",
    sandbox_idle_timeout_seconds=300
)
# 获取 CDP URL(用于 Playwright 连接)
cdp_url = sandbox.get_cdp_url()
# 使用 Playwright 连接并操作
with sync_playwright() as p:
    browser = p.chromium.connect_over_cdp(cdp_url)
    page = browser.contexts[0].pages[0]
    page.goto("https://www.example.com")
    page.screenshot(path="screenshot.png")
    browser.close()
# 销毁 Sandbox
sandbox.delete()


关键概念:

  • template_name:控制台创建的浏览器环境模板
  • cdp_url:用于 Playwright/Puppeteer 连接
  • vnc_url:用于实时查看浏览器画面(可通过 sandbox.get_cdp_url() 获取)


注意:由于所有浏览器操作都在云端进行,您无需在本地安装浏览器。Playwright 仅用于通过 CDP 协议连接到云端的浏览器实例。


如何创建 Sandbox 模板

使用 Browser Sandbox 需要新建 Sandbox 模板,您需要访问 AgentRun 控制台网站[1],并按照如下步骤创建模板:


1. 在顶部菜单栏选择“运行时与沙箱”;

2. 在左侧边栏选择“Sandbox 沙箱”;

3. 点击右上角“创建沙箱模板”;

1768274143710_53848056207b4267b513d33c7fc4d626.png

4. 选择“浏览器”;

1768274159058_fc38df6177a2444abd778eeb0833d28d.png

5. 在弹出的抽屉对话框中填写和选择您的模板的规格、网络等配置,并复制模板名称;

1768274170599_95aac2483e7d4652a14299b07976e17a.png

6. 点击“创建浏览器”等待其就绪即可。


从零开始用 LangChain 创建 Browser Sandbox 智能体

本教程将指导您从零开始创建一个完整的 Browser Sandbox 智能体项目。


基于 LangChain 集成 Browser Sandbox

本教程将详细讲解如何使用 LangChain 创建 Browser Sandbox 相关的 Tools 并集成到 Agent 中。


项目结构

为了保持代码的内聚性和可维护性,我们将代码拆分为以下模块:


模块职责划分:

sandbox_manager.py负责 Sandbox 的创建、管理和销毁,提供统一的接口
langchain_agent.py负责创建 LangChain Tools 和 Agent,集成 VNC 信息

main.py作为入口文件,演示如何使用上述模块


步骤 1:创建项目并安装依赖

首先创建项目目录(如果还没有):


mkdir -p langchain-demo
cd langchain-demo


创建 requirements.txt 文件,内容如下:


# LangChain 核心库
langchain>=0.1.0
langchain-openai>=0.0.5
langchain-community>=0.0.20
# AgentRun SDK
agentrun-sdk[playwright,server]>=0.0.8
# 浏览器自动化
playwright>=1.40.0
# 环境变量管理
python-dotenv>=1.0.0


然后安装依赖:


pip install -r requirements.txt


主要依赖说明:

  • langchainlangchain-openaiLangChain 核心库
  • agentrun-sdk[playwright,server]:AgentRun SDK,用于 Sandbox 管理
  • playwright:浏览器自动化库
  • python-dotenv:环境变量管理


步骤 2:配置环境变量

在项目根目录创建 .env 文件,配置以下环境变量:


# 阿里云百炼平台的 API Key,用于调用大模型能力
# 请前往 https://bailian.console.aliyun.com/?tab=app#/api-key 创建和查看
DASHSCOPE_API_KEY=sk-your-bailian-api-key
# 阿里云账号的访问密钥 ID 和访问密钥 Secret,用于 AgentRun SDK 鉴权
ALIBABA_CLOUD_ACCESS_KEY_ID=your-ak
ALIBABA_CLOUD_ACCESS_KEY_SECRET=your-sk
ALIBABA_CLOUD_ACCOUNT_ID=your-main-account-id
ALIBABA_CLOUD_REGION=cn-hangzhou
# browser sandbox 模板的名称,可以在 https://functionai.console.aliyun.com/cn-hangzhou/agent/runtime/sandbox 控制台创建
BROWSER_TEMPLATE_NAME=sandbox-your-template-name
# agentrun 的控制面和数据面的 API 端点请求地址,默认cn-hangzhou
AGENTRUN_CONTROL_ENDPOINT=agentrun.cn-hangzhou.aliyuncs.com
AGENTRUN_DATA_ENDPOINT=https://${your-main-account-id}.agentrun-data.cn-hangzhou.aliyuncs.com


步骤 3:创建 Sandbox 生命周期管理模块

创建 sandbox_manager.py 文件,负责 Sandbox 的创建、管理和销毁。核心代码如下:


"""
Sandbox 生命周期管理模块
负责 AgentRun Browser Sandbox 的创建、管理和销毁。
提供统一的接口供 LangChain Agent 使用。
"""
import os
from typing import Optional, Dict, Any
from dotenv import load_dotenv
# 加载环境变量
load_dotenv()
class SandboxManager:
    """Sandbox 生命周期管理器"""
    def __init__(self):
        self._sandbox: Optional[Any] = None
        self._sandbox_id: Optional[str] = None
        self._cdp_url: Optional[str] = None
        self._vnc_url: Optional[str] = None
    def create(
        self,
        template_name: Optional[str] = None,
        idle_timeout: int = 3000
    ) -> Dict[str, Any]:
        """
        创建或获取一个浏览器 sandbox 实例
        Args:
            template_name: Sandbox 模板名称,如果为 None 则从环境变量读取
            idle_timeout: 空闲超时时间(秒),默认 3000 秒
        Returns:
            dict: 包含 sandbox_id, cdp_url, vnc_url 的字典
        Raises:
            RuntimeError: 创建失败时抛出异常
        """
        try:
            from agentrun.sandbox import Sandbox, TemplateType
            # 如果已有 sandbox,直接返回
            if self._sandbox is not None:
                return self.get_info()
            # 从环境变量获取模板名称
            if template_name is None:
                template_name = os.getenv(
                    "BROWSER_TEMPLATE_NAME",
                    "sandbox-browser-demo"
                )
            # 创建 sandbox
            self._sandbox = Sandbox.create(
                template_type=TemplateType.BROWSER,
                template_name=template_name,
                sandbox_idle_timeout_seconds=idle_timeout
            )
            self._sandbox_id = self._sandbox.sandbox_id
            self._cdp_url = self._get_cdp_url()
            self._vnc_url = self._get_vnc_url()
            return self.get_info()
        except ImportError as e:
            print(e)
            raise RuntimeError(
                "agentrun-sdk 未安装,请运行: pip install agentrun-sdk[playwright,server]"
            )
        except Exception as e:
            raise RuntimeError(f"创建 Sandbox 失败: {str(e)}")
    def get_info(self) -> Dict[str, Any]:
        """
        获取当前 sandbox 的信息
        Returns:
            dict: 包含 sandbox_id, cdp_url, vnc_url 的字典
        Raises:
            RuntimeError: 如果没有活动的 sandbox
        """
        if self._sandbox is None:
            raise RuntimeError("没有活动的 sandbox,请先创建")
        return {
            "sandbox_id": self._sandbox_id,
            "cdp_url": self._cdp_url,
            "vnc_url": self._vnc_url,
        }
    def get_cdp_url(self) -> Optional[str]:
        """获取 CDP URL"""
        return self._sandbox.get_cdp_url()
    def get_vnc_url(self) -> Optional[str]:
        """获取 VNC URL"""
        return self._sandbox.get_vnc_url()
    def get_sandbox_id(self) -> Optional[str]:
        """获取 Sandbox ID"""
        return self._sandbox_id
    def destroy(self) -> str:
        """
        销毁当前的 sandbox 实例
        Returns:
            str: 操作结果描述
        """
        if self._sandbox is None:
            return "没有活动的 sandbox"
        try:
            sandbox_id = self._sandbox_id
            # 尝试销毁 sandbox
            if hasattr(self._sandbox, 'delete'):
                self._sandbox.delete()
            elif hasattr(self._sandbox, 'stop'):
                self._sandbox.stop()
            elif hasattr(self._sandbox, 'destroy'):
                self._sandbox.destroy()
            # 清理状态
            self._sandbox = None
            self._sandbox_id = None
            self._cdp_url = None
            self._vnc_url = None
            return f"Sandbox 已销毁: {sandbox_id}"
        except Exception as e:
            # 即使销毁失败,也清理本地状态
            self._sandbox = None
            self._sandbox_id = None
            self._cdp_url = None
            self._vnc_url = None
            return f"销毁 Sandbox 时出错: {str(e)}"
    def is_active(self) -> bool:
        """检查 sandbox 是否活跃"""
        return self._sandbox is not None
    def __enter__(self):
        """上下文管理器入口"""
        return self
    def __exit__(self, exc_type, exc_val, exc_tb):
        """上下文管理器退出,自动销毁"""
        self.destroy()
        return False
# 全局单例(可选,用于简单场景)
_global_manager: Optional[SandboxManager] = None
def get_global_manager() -> SandboxManager:
    """获取全局 SandboxManager 单例"""
    global _global_manager
    if _global_manager is None:
        _global_manager = SandboxManager()
    return _global_manager
def reset_global_manager():
    """重置全局 SandboxManager"""
    global _global_manager
    if _global_manager:
        _global_manager.destroy()
    _global_manager = None


关键功能:

  1. 创建 Sandbox:使用 AgentRun SDK 创建浏览器 Sandbox
  2. 获取连接信息:自动获取 CDP URL 和 VNC URL,支持多种属性名兼容
  3. 生命周期管理:提供销毁方法,确保资源正确释放


步骤 4:创建 LangChain Tools 和 Agent

创建 langchain_agent.py 文件,定义 LangChain Tools 并创建 Agent。核心代码如下:


"""
LangChain Agent 和 Tools 注册模块
负责创建 LangChain Agent,注册 Sandbox 相关的 tools,并集成 VNC 可视化。
本模块使用 sandbox_manager.py 中封装的 SandboxManager 来管理 sandbox 生命周期。
"""
import os
from dotenv import load_dotenv
from langchain.tools import tool
from langchain_openai import ChatOpenAI
from langchain.agents import create_agent
from pydantic import BaseModel, Field
# 导入 sandbox 管理器
from sandbox_manager import SandboxManager
# 加载环境变量
load_dotenv()
# 全局 sandbox 管理器实例(单例模式)
_sandbox_manager: SandboxManager | None = None
def get_sandbox_manager() -> SandboxManager:
    """获取 sandbox 管理器实例(单例模式)"""
    global _sandbox_manager
    if _sandbox_manager is None:
        _sandbox_manager = SandboxManager()
    return _sandbox_manager
# ============ LangChain Tools 定义 ============
@tool
def create_browser_sandbox(
    template_name: str = None,
    idle_timeout: int = 3000
) -> str:
    """创建或获取一个浏览器 sandbox 实例。
    当需要访问网页、执行浏览器操作时,首先需要创建 sandbox。
    创建成功后,会返回 sandbox 信息,包括 VNC URL 用于可视化。
    Args:
        template_name: Sandbox 模板名称,如果不提供则从环境变量 BROWSER_TEMPLATE_NAME 读取
        idle_timeout: 空闲超时时间(秒),默认 3000 秒
    Returns:
        Sandbox 信息字符串,包括 ID、CDP URL、VNC URL
    """
    try:
        manager = get_sandbox_manager()
        # 如果 template_name 为空字符串,转换为 None 以便从环境变量读取
        if template_name == "":
            template_name = None
        info = manager.create(template_name=template_name, idle_timeout=idle_timeout)
        result = f"""✅ Sandbox 创建成功!
📋 Sandbox 信息:
- ID: {info['sandbox_id']}
- CDP URL: {info['cdp_url']}
"""
        vnc_url = info.get('vnc_url')
        if vnc_url:
            result += f"- VNC URL: {vnc_url}\n\n"
            result += "提示: VNC 查看器应该已自动打开,您可以在浏览器中实时查看浏览器操作。"
        else:
            result += "\n警告: 未获取到 VNC URL,可能无法使用可视化功能。"
        return result
    except Exception as e:
        return f" 创建 Sandbox 失败: {str(e)}"
@tool
def get_sandbox_info() -> str:
    """获取当前 sandbox 的详细信息,包括 ID、CDP URL、VNC URL 等。
    当需要查看当前 sandbox 状态或获取 VNC 连接信息时使用此工具。
    Returns:
        Sandbox 信息字符串
    """
    try:
        manager = get_sandbox_manager()
        info = manager.get_info()
        result = f"""📋 当前 Sandbox 信息:
- Sandbox ID: {info['sandbox_id']}
- CDP URL: {info['cdp_url']}
"""
        if info.get('vnc_url'):
            result += f"- VNC URL: {info['vnc_url']}\n\n"
            result += "您可以使用 VNC URL 在浏览器中实时查看操作过程。\n"
            result += "   推荐使用 vnc.html 文件或 noVNC 客户端。"
        return result
    except RuntimeError as e:
        return f" {str(e)}"
    except Exception as e:
        return f" 获取 Sandbox 信息失败: {str(e)}"
class NavigateInput(BaseModel):
    """浏览器导航输入参数"""
    url: str = Field(description="要访问的网页 URL,必须以 http:// 或 https:// 开头")
    wait_until: str = Field(
        default="load",
        description="等待页面加载的状态: load, domcontentloaded, networkidle"
    )
    timeout: int = Field(
        default=30000,
        description="超时时间(毫秒),默认 30000"
    )
@tool(args_schema=NavigateInput)
def navigate_to_url(url: str, wait_until: str = "load", timeout: int = 30000) -> str:
    """使用 sandbox 中的浏览器导航到指定 URL。
    当用户需要访问网页时使用此工具。导航后可以在 VNC 中实时查看页面。
    Args:
        url: 要访问的网页 URL
        wait_until: 等待页面加载的状态(load/domcontentloaded/networkidle)
        timeout: 超时时间(毫秒)
    Returns:
        导航结果描述
    """
    try:
        manager = get_sandbox_manager()
        if not manager.is_active():
            return " 错误: 请先创建 sandbox"
        # 验证 URL
        if not url.startswith(("http://", "https://")):
            return f" 错误: 无效的 URL 格式: {url}"
        cdp_url = manager.get_cdp_url()
        if not cdp_url:
            return " 错误: 无法获取 CDP URL"
        # 使用 Playwright 连接浏览器并导航
        try:
            from playwright.sync_api import sync_playwright
            with sync_playwright() as p:
                browser = p.chromium.connect_over_cdp(cdp_url)
                pages = browser.contexts[0].pages if browser.contexts else []
                if pages:
                    page = pages[0]
                else:
                    page = browser.new_page()
                page.goto(url, wait_until=wait_until, timeout=timeout)
                title = page.title()
                return f"已成功导航到: {url}\n📄 页面标题: {title}\n💡 您可以在 VNC 中查看页面内容。"
        except ImportError:
            return f"导航指令已发送: {url}\n💡 提示: 安装 playwright 以启用实际导航功能 (pip install playwright)"
        except Exception as e:
            return f" 导航失败: {str(e)}"
    except Exception as e:
        return f" 操作失败: {str(e)}"
@tool("browser_screenshot", description="在浏览器 sandbox 中截取当前页面截图")
def take_screenshot(filename: str = "screenshot.png") -> str:
    """截取浏览器当前页面的截图。
    Args:
        filename: 截图文件名,默认 "screenshot.png"
    Returns:
        操作结果
    """
    try:
        manager = get_sandbox_manager()
        if not manager.is_active():
            return " 错误: 请先创建 sandbox"
        cdp_url = manager.get_cdp_url()
        if not cdp_url:
            return " 错误: 无法获取 CDP URL"
        try:
            from playwright.sync_api import sync_playwright
            with sync_playwright() as p:
                browser = p.chromium.connect_over_cdp(cdp_url)
                pages = browser.contexts[0].pages if browser.contexts else []
                if pages:
                    page = pages[0]
                else:
                    return " 错误: 没有打开的页面"
                page.screenshot(path=filename)
                return f"截图已保存: {filename}"
        except ImportError:
            return " 错误: 需要安装 playwright (pip install playwright)"
        except Exception as e:
            return f" 截图失败: {str(e)}"
    except Exception as e:
        return f" 操作失败: {str(e)}"
@tool("destroy_sandbox", description="销毁当前的 sandbox 实例,释放资源。注意:仅在程序退出或明确需要释放资源时使用,不要在一轮对话后销毁。")
def destroy_sandbox() -> str:
    """销毁当前的 sandbox 实例。
    重要提示:此工具应该仅在以下情况使用:
    - 程序即将退出
    - 明确需要释放资源
    - 用户明确要求销毁
    不要在一轮对话完成后就销毁 sandbox,因为 sandbox 可以在多轮对话中复用。
    Returns:
        操作结果
    """
    try:
        manager = get_sandbox_manager()
        result = manager.destroy()
        return result
    except Exception as e:
        return f" 销毁失败: {str(e)}"
# ============ Agent 创建 ============
def create_browser_agent(system_prompt: str = None):
    """
    创建带有 sandbox 工具的 LangChain Agent
    Args:
        system_prompt: 自定义系统提示词,如果为 None 则使用默认提示词
    Returns:
        LangChain Agent 实例
    """
    # 配置 DashScope API
    api_key = os.getenv("DASHSCOPE_API_KEY")
    if not api_key:
        raise ValueError("请设置环境变量 DASHSCOPE_API_KEY")
    base_url = "https://dashscope.aliyuncs.com/compatible-mode/v1"
    model_name = os.getenv("QWEN_MODEL", "qwen-plus")
    # 创建 LLM
    model = ChatOpenAI(
        model=model_name,
        api_key=api_key,
        base_url=base_url,
        temperature=0.7,
    )
    # 创建工具列表
    tools = [
        create_browser_sandbox,
        get_sandbox_info,
        navigate_to_url,
        take_screenshot,
        destroy_sandbox,
    ]
    # 默认系统提示词
    if system_prompt is None:
        system_prompt = """你是一个浏览器自动化助手,可以使用 sandbox 来访问和操作网页。
当用户需要访问网页时,请按以下步骤操作:
1. 首先创建或获取 sandbox(如果还没有)
2. 使用 navigate_to_url 导航到目标网页
3. 执行用户请求的操作
4. 如果需要,可以截取截图
重要提示:
- 创建 sandbox 后,会返回 VNC URL,用户可以使用它实时查看浏览器操作
- 所有操作都会在 VNC 中实时显示,方便调试和监控
- sandbox 可以在多轮对话中复用,不要在一轮对话完成后就销毁
- 只有在用户明确要求销毁时才使用 destroy_sandbox 工具
- 不要主动建议用户销毁 sandbox,除非用户明确要求
- 请始终用中文回复,确保操作准确、高效。"""
    # 创建 Agent
    agent = create_agent(
        model=model,
        tools=tools,
        system_prompt=system_prompt,
    )
    return agent
def get_available_tools():
    """获取所有可用的工具列表"""
    return [
        create_browser_sandbox,
        get_sandbox_info,
        navigate_to_url,
        take_screenshot,
        destroy_sandbox,
    ]


关键要点:

  1. Tool 定义:使用 @tool 装饰器定义 LangChain Tools
  2. 类型提示:所有参数必须有类型提示,用于生成工具 schema
  3. 文档字符串:详细的文档字符串帮助 LLM 理解何时使用工具
  4. 单例模式:使用全局管理器实例确保 Sandbox 在会话中复用


步骤 5:创建主入口文件

创建 main.py 文件,作为程序入口。核心代码如下:


"""
LangChain + AgentRun Browser Sandbox 集成示例
主入口文件,演示如何使用 LangChain Agent 与 AgentRun Browser Sandbox 集成。
"""
import os
import sys
import signal
import webbrowser
import urllib.parse
import threading
import http.server
import socketserver
from pathlib import Path
from dotenv import load_dotenv
from langchain_agent import create_browser_agent, get_sandbox_manager
# 加载环境变量
load_dotenv()
# 全局 HTTP 服务器实例
_http_server = None
_http_port = 8080
# 全局清理标志,用于防止重复清理
_cleanup_done = False
def start_http_server():
    """启动一个简单的 HTTP 服务器来提供 vnc.html"""
    global _http_server
    if _http_server is not None:
        return _http_port
    try:
        current_dir = Path(__file__).parent.absolute()
        class VNCRequestHandler(http.server.SimpleHTTPRequestHandler):
            def __init__(self, *args, **kwargs):
                super().__init__(*args, directory=str(current_dir), **kwargs)
            def log_message(self, format, *args):
                # 静默日志,避免输出过多信息
                pass
        # 尝试启动服务器
        for port in range(_http_port, _http_port + 10):
            try:
                server = socketserver.TCPServer(("", port), VNCRequestHandler)
                server.allow_reuse_address = True
                # 在后台线程中运行服务器
                def run_server():
                    server.serve_forever()
                thread = threading.Thread(target=run_server, daemon=True)
                thread.start()
                _http_server = server
                return port
            except OSError:
                continue
        return None
    except Exception as e:
        print(f"启动 HTTP 服务器失败: {str(e)}")
        return None
def open_vnc_viewer(vnc_url: str):
    """
    自动打开 VNC 查看器并设置 VNC URL
    Args:
        vnc_url: VNC WebSocket URL
    """
    if not vnc_url:
        return
    try:
        # 获取当前文件所在目录
        current_dir = Path(__file__).parent.absolute()
        vnc_html_path = current_dir / "vnc.html"
        # 检查文件是否存在
        if not vnc_html_path.exists():
            print(f"警告: vnc.html 文件不存在: {vnc_html_path}")
            print_vnc_info(vnc_url)
            return
        # 启动 HTTP 服务器
        port = start_http_server()
        if port:
            # 编码 VNC URL 作为 URL 参数
            encoded_url = urllib.parse.quote(vnc_url, safe='')
            # 构建 HTTP URL
            http_url = f"http://localhost:{port}/vnc.html?url={encoded_url}"
            # 打开浏览器
            print(f"\n正在打开 VNC 查看器...")
            print(f"HTTP 服务器运行在: http://localhost:{port}")
            print(f"VNC URL: {vnc_url[:80]}...")
            print(f"完整 URL: {http_url[:100]}...")
            webbrowser.open(http_url)
            print(f"VNC 查看器已打开")
            print(f"VNC URL 已通过 URL 参数自动设置,页面加载后会自动连接")
        else:
            # 如果 HTTP 服务器启动失败,尝试使用 file:// 协议
            print(f"HTTP 服务器启动失败,尝试使用文件协议...")
            encoded_url = urllib.parse.quote(vnc_url, safe='')
            file_url = f"file://{vnc_html_path}?url={encoded_url}"
            webbrowser.open(file_url)
            print(f"VNC 查看器已打开(使用文件协议)")
            print(f"提示: 如果无法自动连接,请手动复制 VNC URL 到输入框")
    except Exception as e:
        print(f"自动打开 VNC 查看器失败: {str(e)}")
        print_vnc_info(vnc_url)
def print_vnc_info(vnc_url: str):
    """打印 VNC 连接信息"""
    if not vnc_url:
        return
    print("\n" + "=" * 60)
    print("VNC 可视化连接信息")
    print("=" * 60)
    print(f"\nVNC URL: {vnc_url}")
    print("\n使用方式:")
    print("   1. 使用 noVNC 客户端连接")
    print("   2. 或在浏览器中访问 VNC 查看器页面")
    print("   3. 实时查看浏览器操作过程")
    print("\n" + "=" * 60 + "\n")
def cleanup_sandbox():
    """
    清理 sandbox 资源
    这个函数可以被信号处理器、异常处理器和正常退出流程调用
    """
    global _cleanup_done
    # 防止重复清理
    if _cleanup_done:
        return
    _cleanup_done = True
    try:
        manager = get_sandbox_manager()
        if manager.is_active():
            print("\n" + "=" * 60)
            print("正在清理 sandbox...")
            print("=" * 60)
            result = manager.destroy()
            print(f"清理结果: {result}\n")
        else:
            print("\n没有活动的 sandbox 需要清理\n")
    except Exception as e:
        print(f"\n清理 sandbox 时出错: {str(e)}\n")
def signal_handler(signum, frame):
    """
    信号处理器,处理 Ctrl+C (SIGINT) 和其他信号
    Args:
        signum: 信号编号
        frame: 当前堆栈帧
    """
    print("\n\n收到中断信号,正在清理资源...")
    cleanup_sandbox()
    print("清理完成")
    sys.exit(0)
def main():
    """主函数"""
    global _cleanup_done
    # 重置清理标志
    _cleanup_done = False
    # 注册信号处理器,处理 Ctrl+C (SIGINT)
    signal.signal(signal.SIGINT, signal_handler)
    # 在 Windows 上,SIGBREAK 也可以处理
    if hasattr(signal, 'SIGBREAK'):
        signal.signal(signal.SIGBREAK, signal_handler)
    print("=" * 60)
    print("LangChain + AgentRun Browser Sandbox 集成示例")
    print("=" * 60)
    print()
    try:
        # 创建 Agent
        print("正在初始化 LangChain Agent...")
        agent = create_browser_agent()
        print("Agent 初始化完成\n")
        # 示例查询
        queries = [
            "创建一个浏览器 sandbox",
            "获取当前 sandbox 的信息,包括 VNC URL",
            "导航到 https://www.aliyun.com",
            "截取当前页面截图",
        ]
        # 执行查询
        for i, query in enumerate(queries, 1):
            print(f"\n{'=' * 60}")
            print(f"查询 {i}: {query}")
            print(f"{'=' * 60}\n")
            try:
                result = agent.invoke({
                    "messages": [{"role": "user", "content": query}]
                })
                # 提取最后一条消息的内容
                output = result.get("messages", [])[-1].content if isinstance(result.get("messages"), list) else result.get("output", str(result))
                print(f"\n结果:\n{output}\n")
                # 如果是创建 sandbox,自动打开 VNC 查看器
                if i == 1:
                    try:
                        # 等待一下确保 sandbox 完全创建
                        import time
                        time.sleep(1)
                        manager = get_sandbox_manager()
                        if manager.is_active():
                            info = manager.get_info()
                            vnc_url = info.get('vnc_url')
                            if vnc_url:
                                print(f"\n检测到 VNC URL: {vnc_url[:80]}...")
                                open_vnc_viewer(vnc_url)
                                print_vnc_info(vnc_url)
                            else:
                                print("\n警告: 未获取到 VNC URL,请检查 sandbox 创建是否成功")
                    except Exception as e:
                        print(f"打开 VNC 查看器时出错: {str(e)}")
                        import traceback
                        traceback.print_exc()
                # 如果是获取信息,显示 VNC 信息
                elif i == 2:
                    try:
                        manager = get_sandbox_manager()
                        if manager.is_active():
                            info = manager.get_info()
                            if info.get('vnc_url'):
                                print_vnc_info(info['vnc_url'])
                    except:
                        pass
            except Exception as e:
                print(f"查询失败: {str(e)}\n")
                import traceback
                traceback.print_exc()
        # 交互式查询
        print("\n" + "=" * 60)
        print("进入交互模式(输入 'quit' 或 'exit' 退出,Ctrl+C 或 Ctrl+D 中断)")
        print("=" * 60 + "\n")
        while True:
            try:
                user_input = input("请输入您的查询: ").strip()
            except EOFError:
                # 处理 Ctrl+D (EOF)
                print("\n\n检测到输入结束 (Ctrl+D),正在清理资源...")
                cleanup_sandbox()
                print("清理完成")
                break
            except KeyboardInterrupt:
                # 处理 Ctrl+C (在 input 调用期间)
                print("\n\n检测到中断信号 (Ctrl+C),正在清理资源...")
                cleanup_sandbox()
                print("清理完成")
                break
            if not user_input:
                continue
            if user_input.lower() in ['quit', 'exit', '退出']:
                print("\nBye")
                # 退出前清理 sandbox
                cleanup_sandbox()
                break
            try:
                result = agent.invoke({
                    "messages": [{"role": "user", "content": user_input}]
                })
                output = result.get("messages", [])[-1].content if isinstance(result.get("messages"), list) else result.get("output", str(result))
                print(f"\n结果:\n{output}\n")
                # 检查是否需要打开或显示 VNC 信息
                user_input_lower = user_input.lower()
                if "创建" in user_input_lower and "sandbox" in user_input_lower:
                    # 如果是创建 sandbox,自动打开 VNC 查看器
                    try:
                        # 等待一下确保 sandbox 完全创建
                        import time
                        time.sleep(1)
                        manager = get_sandbox_manager()
                        if manager.is_active():
                            info = manager.get_info()
                            vnc_url = info.get('vnc_url')
                            if vnc_url:
                                print(f"\n检测到 VNC URL: {vnc_url[:80]}...")
                                open_vnc_viewer(vnc_url)
                                print_vnc_info(vnc_url)
                            else:
                                print("\n警告: 未获取到 VNC URL,请检查 sandbox 创建是否成功")
                    except Exception as e:
                        print(f"打开 VNC 查看器时出错: {str(e)}")
                        import traceback
                        traceback.print_exc()
                elif "sandbox" in user_input_lower or "vnc" in user_input_lower:
                    # 其他情况只显示信息
                    try:
                        manager = get_sandbox_manager()
                        if manager.is_active():
                            info = manager.get_info()
                            if info.get('vnc_url'):
                                print_vnc_info(info['vnc_url'])
                    except:
                        pass
            except Exception as e:
                print(f"查询失败: {str(e)}\n")
                import traceback
                traceback.print_exc()
        # 清理资源(仅在程序正常退出时)
        cleanup_sandbox()
    except KeyboardInterrupt:
        # 处理顶层 KeyboardInterrupt (Ctrl+C)
        print("\n\n检测到中断信号 (Ctrl+C),正在清理资源...")
        cleanup_sandbox()
        print("清理完成")
        sys.exit(0)
    except EOFError:
        # 处理顶层 EOFError (Ctrl+D)
        print("\n\n检测到输入结束 (Ctrl+D),正在清理资源...")
        cleanup_sandbox()
        print("清理完成")
        sys.exit(0)
    except ValueError as e:
        print(f"配置错误: {str(e)}")
        print("\n提示: 请确保已设置以下环境变量:")
        print("   - DASHSCOPE_API_KEY: DashScope API Key")
        print("   - ALIBABA_CLOUD_ACCOUNT_ID: 阿里云账号 ID")
        print("   - ALIBABA_CLOUD_ACCESS_KEY_ID: 访问密钥 ID")
        print("   - ALIBABA_CLOUD_ACCESS_KEY_SECRET: 访问密钥 Secret")
        print("   - ALIBABA_CLOUD_REGION: 区域(默认: cn-hangzhou)")
    except Exception as e:
        print(f"发生错误: {str(e)}")
        import traceback
        traceback.print_exc()
        # 发生错误时也尝试清理
        cleanup_sandbox()
if __name__ == "__main__":
    main()


关键功能:

  1. VNC 自动打开:创建 Sandbox 后自动打开 VNC 查看器
  2. 信号处理:捕获 Ctrl+C,确保资源正确清理
  3. 交互模式:支持持续对话,复用 Sandbox 实例


VNC 可视化集成

VNC(Virtual Network Computing)功能允许您实时查看和监控浏览器在 Sandbox 中的操作过程,这对于调试和监控 Agent 行为非常有用。


获取 VNC URL:

创建 Sandbox 后,可以通过 get_sandbox_info tool 获取 VNC URL:


# 通过 Agent 调用
result = agent.invoke({
    "messages": [{"role": "user", "content": "获取 sandbox 信息"}]
})
# 或直接通过管理器获取
manager = get_sandbox_manager()
info = manager.get_info()
vnc_url = info['vnc_url']


自动打开 VNC 查看器:

main.py 中,我们实现了自动打开 VNC 查看器的功能:


import webbrowser
import urllib.parse
from pathlib import Path
def open_vnc_viewer(vnc_url: str):
    """自动打开 VNC 查看器"""
    current_dir = Path(__file__).parent.absolute()
    vnc_html_path = current_dir / "vnc.html"
    if vnc_html_path.exists():
        # 通过 URL 参数传递 VNC URL
        encoded_url = urllib.parse.quote(vnc_url, safe='')
        file_url = f"file://{vnc_html_path}?url={encoded_url}"
        webbrowser.open(file_url)


VNC HTML 页面:

vnc.html 页面会从 URL 参数中读取 VNC URL,并自动连接到 VNC 服务器。页面包含以下核心功能:

  1. noVNC 库加载:从 CDN 动态加载 noVNC 客户端库
  2. 自动连接:读取 URL 参数中的 VNC URL 并自动连接
  3. 状态显示:显示连接状态(连接中、已连接、已断开)
  4. 手动控制:支持手动输入 VNC URL、断开重连等操作


核心 JavaScript 代码片段:


// 从 URL 参数获取 VNC URL
const urlParams = new URLSearchParams(window.location.search);
const vncUrl = urlParams.get('url');
// 加载 noVNC 库
async function loadNoVNC() {
    const module = await import('https://cdn.jsdelivr.net/gh/novnc/noVNC@v1.4.0/core/rfb.js');
    return module.default;
}
// 连接 VNC
async function connectVNC(url) {
    const RFB = await loadNoVNC();
    rfb = new RFB(vncScreen, url, {
        shared: true,
        credentials: { password: '' }
    });
    rfb.addEventListener('connect', () => {
        console.log('VNC 连接成功');
    });
}


完整的 vnc.html 文件可以在示例代码仓库中获取。


手动使用 VNC 查看器:

如果自动打开失败,您也可以手动使用 VNC 查看器:

1. 使用 noVNC 在线客户端:

  • 访问 noVNC 在线客户端[2]
  • 在连接设置中填入 VNC URL
  • 点击连接


2. 使用本地 VNC HTML 页面:

  • 打开 vnc.html
  • 输入 VNC URL
  • 点击连接按钮


实时监控功能:

  • 所有浏览器操作都会在 VNC 中实时显示
  • 可以看到 Agent 的每一步操作(导航、点击、输入等)
  • 方便调试和监控 Agent 行为
  • 支持交互式操作(在 VNC 中直接操作浏览器)


运行和测试


python main.py


程序会自动:

  1. 创建 Browser Sandbox
  2. 打开 VNC 查看器(实时查看浏览器操作)
  3. 执行预设查询
  4. 进入交互模式


工作原理

为了更好地理解系统架构,我们将工作流程拆分为两个部分:LangChain Agent 工作流程SandboxManager 生命周期管理


1. LangChain Agent 工作流程

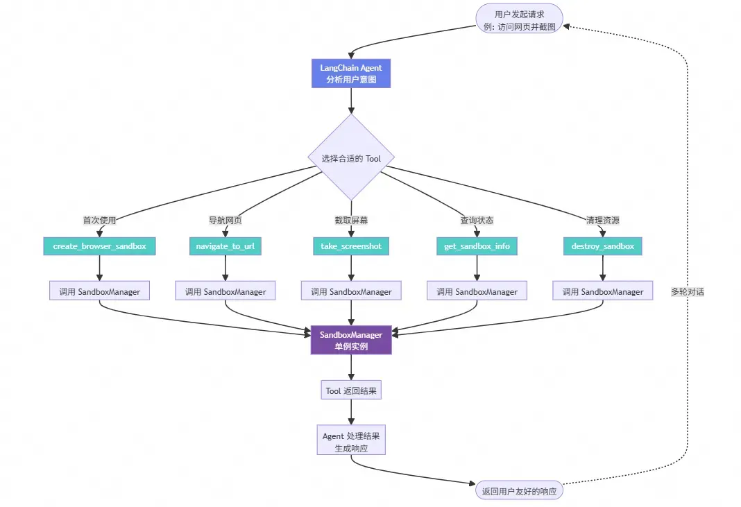
下图展示了 LangChain Agent 如何处理用户请求并调用相应的 Tools:

1768287850928_4e8fc437fde547be821f2d01a425db98.png

Agent 工作流程说明:

  1. 请求接收:用户发起自然语言请求(如“访问淘宝首页并截图”)
  2. 意图分析:Agent 分析用户意图,决定需要调用哪些 Tools
  3. Tool 调用:根据任务需求,顺序或组合调用多个 Tools
  4. Manager 交互:所有 Tools 都通过 SandboxManager 单例实例操作 Sandbox
  5. 结果处理:Agent 将 Tool 返回的结果整合成用户友好的响应
  6. 多轮对话:Sandbox 在整个会话中保持活跃,支持多轮对话


5 个核心 Tools 的职责:

1768287867154_c2c0a2e4d3ee4463b9e640b4bfd1fb4a.png

2. SandboxManager 生命周期管理

下图展示了 SandboxManager 如何管理 Sandbox 的完整生命周期:

fe233eeb5f3dcfeee9e53934b032b06b.png

SandboxManager 工作流程说明:

1. 单例管理:

  • 首次调用时创建 Manager 实例
  • 后续调用复用同一个实例
  • 确保整个会话只有一个 Sandbox

2. Sandbox 创建:

  • 调用 AgentRun SDK 的 Sandbox.create()
  • SDK 通过阿里云 API 与函数计算 FC 通信
  • FC 服务创建独立的容器实例,包含:
  • Chromium 浏览器 VNC 服务必要的运行环境

3. 连接信息获取:

  • CDP URL:WebSocket 地址,用于 Playwright/Puppeteer 远程控制浏览器
  • VNC URL:WebSocket 地址,用于实时查看浏览器画面

4. 浏览器操作:

  • Playwright 通过 CDP URL 连接到远程浏览器
  • 执行各种浏览器操作(导航、点击、截图等)
  • VNC 同步显示操作过程,用户可实时监控

5. 资源清理:

  • 调用 destroy() 方法销毁 Sandbox
  • 清理 Manager 内部状态
  • 通过 SDK 释放云端资源
3. Agent 与 Manager 的协作关系

交互模式:


用户请求 → Agent → Tool → SandboxManager → AgentRun SDK → 云端 Sandbox                                    

↓用户响应 ← Agent ← Tool ← SandboxManager ← 操作结果


关键设计理念:

1. 分层架构:

  • 用户层:自然语言交互
  • Agent 层:意图理解和任务分解
  • Tool 层:功能封装和参数验证
  • Manager 层:资源管理和状态维护
  • SDK 层:云服务通信
  • 云端层:实际的 Sandbox 环境

2. 单例模式:

  • SandboxManager 使用单例模式
  • 保证整个会话中只有一个 Sandbox 实例
  • 避免资源浪费和状态冲突

3. 状态复用:

  • Sandbox 在多轮对话中保持活跃
  • 减少创建和销毁的开销
  • 提供更流畅的用户体验

4. 双通道设计:

  • CDP 通道:Agent 通过 Playwright 控制浏览器
  • VNC 通道:用户通过 VNC 查看器实时监控

5. 解耦设计:

  • Tools 不直接操作 SDK,通过 Manager 统一管理
  • 便于扩展和维护
  • 统一的错误处理和资源管理


典型使用场景示例:


# 第 1 轮对话
用户: "创建一个 sandbox 并访问淘宝首页"
→ Agent 调用: create_browser_sandbox → navigate_to_url
→ Manager: 创建 Sandbox → Playwright 导航
→ 结果: "Sandbox 已创建,已访问淘宝首页"
# 第 2 轮对话(复用 Sandbox)
用户: "截取当前页面"
→ Agent 调用: take_screenshot
→ Manager: 使用现有 Sandbox → Playwright 截图
→ 结果: "截图已保存"
# 第 3 轮对话(复用 Sandbox)
用户: "访问京东首页"
→ Agent 调用: navigate_to_url
→ Manager: 使用现有 Sandbox → Playwright 导航
→ 结果: "已访问京东首页"


通过这种设计,Agent 专注于理解用户意图和任务编排,而 Manager 专注于 Sandbox 的生命周期管理,实现了清晰的职责分离。

工作原理总结:

  1. 工具注册:使用 @tool 装饰器将 Sandbox 功能封装为 LangChain Tools
  2. 生命周期管理:SandboxManager 负责 Sandbox 的创建、管理和销毁
  3. 状态保持:使用单例模式管理 Sandbox 实例,确保同一会话内复用
  4. VNC 集成:自动获取并返回 VNC URL,方便用户实时查看
  5. 错误处理:所有工具都包含完善的错误处理机制


扩展和定制

添加自定义 Tools:


@tool
def extract_table_data(url: str) -> str:
    """从网页中提取表格数据"""
    from playwright.sync_api import sync_playwright
    manager = get_sandbox_manager()
    cdp_url = manager.get_info()['cdp_url']
    with sync_playwright() as p:
        browser = p.chromium.connect_over_cdp(cdp_url)
        page = browser.contexts[0].pages[0]
        page.goto(url)
        tables = page.query_selector_all("table")
        return f"找到 {len(tables)} 个表格"


自定义提示词:


custom_prompt = """你是一个专业的网页数据提取助手。
在执行任务前,请先创建 sandbox,然后使用浏览器工具完成任务。"""
agent = create_browser_agent(system_prompt=custom_prompt)


最佳实践

  1. 模块化设计:将 Sandbox 管理和 Agent 创建分离,提高代码可维护性
  2. 错误处理:所有工具都应包含完善的错误处理
  3. 资源清理:使用信号处理器确保资源正确清理
  4. VNC 提示:在工具返回中包含 VNC URL,方便用户使用
  5. 单例模式:确保 Sandbox 实例在会话中复用,避免重复创建


前端集成可视化监控(VNC)


VNC 集成架构

下图展示了前端如何集成 VNC 实现实时监控:

1768288065118_9b2c906cec3d4d7b993f2aabc1210e04.png

轻量级 HTML 页面集成

创建一个简单的 vnc-viewer.html 文件:


<!DOCTYPE html>
<html>
<head>
    <title>Browser Sandbox VNC 查看器</title>
    <style>
        body { margin: 0; padding: 0; background: 
#000
; }
        
#vnc
-container { width: 100vw; height: 100vh; }
    </style>
</head>
<body>
    <div id="vnc-container"></div>
    <script type="module">
        const params = new URLSearchParams(window.location.search);
        const vncUrl = params.get('url');
        if (!vncUrl) {
            alert('请提供 VNC URL 参数');
        } else {
            const module = await import('https://cdn.jsdelivr.net/gh/novnc/noVNC@v1.4.0/core/rfb.js');
            const RFB = module.default;
            const rfb = new RFB(
                document.getElementById('vnc-container'),
                vncUrl,
                { shared: true, credentials: { password: '' } }
            );
            rfb.scaleViewport = true;
        }
    </script>
</body>
</html>


使用方式:


import webbrowser
import urllib.parse
vnc_url = sandbox.vnc_url
encoded_url = urllib.parse.quote(vnc_url, safe='')
viewer_url = f"file:///path/to/vnc-viewer.html?url={encoded_url}"
webbrowser.open(viewer_url)


React 应用集成

核心组件代码:


import React, { useEffect, useRef } from 'react';
interface VNCViewerProps {
  vncUrl: string;
  onConnect?: () => void;
  onDisconnect?: () => void;
}
export const VNCViewer: React.FC<VNCViewerProps> = ({ 
  vncUrl, 
  onConnect, 
  onDisconnect 
}) => {
  const containerRef = useRef<HTMLDivElement>(null);
  useEffect(() => {
    let rfb: any;
    const initVNC = async () => {
      if (!containerRef.current || !vncUrl) return;
      const { default: RFB } = await import('@novnc/novnc/core/rfb');
      rfb = new RFB(containerRef.current, vncUrl, {
        shared: true,
        credentials: { password: '' }
      });
      rfb.scaleViewport = true;
      rfb.addEventListener('connect', () => onConnect?.());
      rfb.addEventListener('disconnect', () => onDisconnect?.());
    };
    initVNC();
    return () => {
      if (rfb) rfb.disconnect();
    };
  }, [vncUrl, onConnect, onDisconnect]);
  return (
    <div 
      ref={containerRef} 
      style={{ width: '100%', height: '600px', background: '
#000
' }} 
    />
  );
};


使用示例:


import React, { useState, useEffect } from 'react';
import { VNCViewer } from './VNCViewer';
function App() {
  const [vncUrl, setVncUrl] = useState<string>('');
  useEffect(() => {
    fetch('/api/sandbox/create', { method: 'POST' })
      .then(res => res.json())
      .then(data => setVncUrl(data.vnc_url));
  }, []);
  return (
    <div>
      <h1>Browser Sandbox 实时监控</h1>
      {vncUrl ? (
        <VNCViewer 
          vncUrl={vncUrl}
          onConnect={() => console.log('已连接')}
          onDisconnect={() => console.log('已断开')}
        />
      ) : (
        <p>正在初始化...</p>
      )}
    </div>
  );
}


Puppeteer 和 Playwright 直接集成


如果您更熟悉传统的浏览器自动化库,也可以直接使用 Puppeteer 或 Playwright 连接到 Browser Sandbox。


使用 Playwright

from playwright.sync_api import sync_playwright
from agentrun.sandbox import Sandbox, TemplateType
# 创建 Sandbox
sandbox = Sandbox.create(
    template_type=TemplateType.BROWSER,
    template_name="your-template-name",
    sandbox_idle_timeout_seconds=3000
)
# 使用 Playwright 连接
with sync_playwright() as p:
    browser = p.chromium.connect_over_cdp(sandbox.cdp_url)
    page = browser.contexts[0].pages[0]
    # 执行操作
    page.goto("https://www.example.com")
    page.screenshot(path="screenshot.png")
    content = page.content()
    browser.close()
# 清理
sandbox.delete()


使用 Puppeteer(Node.js)


const puppeteer = require('puppeteer-core');
// CDP URL 从 Sandbox 获取
const cdpUrl = 'wss://your-account.funagent-data-pre.cn-hangzhou.aliyuncs.com/sandboxes/xxx/ws/automation';
(async () => {
  const browser = await puppeteer.connect({
    browserWSEndpoint: cdpUrl,
    defaultViewport: null
  });
  const page = (await browser.pages())[0];
  await page.goto('https://www.example.com');
  await page.screenshot({ path: 'screenshot.png' });
  await browser.close();
})();


总结


通过本教程,您已经学会了:

  1. AgentRun SDK 基础:如何使用 SDK 创建和管理 Browser Sandbox
  2. LangChain 集成:如何将 Sandbox 封装为 LangChain Tools
  3. VNC 可视化:如何在前端集成 VNC 实现实时监控
  4. 直接集成:如何使用 Puppeteer/Playwright 直接连接 Sandbox


相关链接:

[1] Agentrun 控制台网站

https://functionai.console.aliyun.com/cn-hangzhou/agent/runtime/sandbox

[2] noVNC 在线客户端

https://novnc.com/noVNC/vnc.html

相关实践学习
【AI破次元壁合照】少年白马醉春风,函数计算一键部署AI绘画平台
本次实验基于阿里云函数计算产品能力开发AI绘画平台,可让您实现“破次元壁”与角色合照,为角色换背景效果,用AI绘图技术绘出属于自己的少年江湖。
从 0 入门函数计算
在函数计算的架构中,开发者只需要编写业务代码,并监控业务运行情况就可以了。这将开发者从繁重的运维工作中解放出来,将精力投入到更有意义的开发任务上。
相关文章
|
6天前
|
存储 JavaScript 前端开发
JavaScript基础
本节讲解JavaScript基础核心知识:涵盖值类型与引用类型区别、typeof检测类型及局限性、===与==差异及应用场景、内置函数与对象、原型链五规则、属性查找机制、instanceof原理,以及this指向和箭头函数中this的绑定时机。重点突出类型判断、原型继承与this机制,助力深入理解JS面向对象机制。(238字)
|
5天前
|
云安全 人工智能 安全
阿里云2026云上安全健康体检正式开启
新年启程,来为云上环境做一次“深度体检”
1609 6
|
7天前
|
安全 数据可视化 网络安全
安全无小事|阿里云先知众测,为企业筑牢防线
专为企业打造的漏洞信息收集平台
1333 2
|
1天前
|
消息中间件 人工智能 Kubernetes
阿里云云原生应用平台岗位急招,加入我们,打造 AI 最强基础设施
云原生应用平台作为中国最大云计算公司的基石,现全面转向 AI,打造 AI 时代最强基础设施。寻找热爱技术、具备工程极致追求的架构师、极客与算法专家,共同重构计算、定义未来。杭州、北京、深圳、上海热招中,让我们一起在云端,重构 AI 的未来。
|
6天前
|
缓存 算法 关系型数据库
深入浅出分布式 ID 生成方案:从原理到业界主流实现
本文深入探讨分布式ID的生成原理与主流解决方案,解析百度UidGenerator、滴滴TinyID及美团Leaf的核心设计,涵盖Snowflake算法、号段模式与双Buffer优化,助你掌握高并发下全局唯一ID的实现精髓。
358 160
|
6天前
|
人工智能 自然语言处理 API
n8n:流程自动化、智能化利器
流程自动化助你在重复的业务流程中节省时间,可通过自然语言直接创建工作流啦。
438 6
n8n:流程自动化、智能化利器
|
8天前
|
人工智能 API 开发工具
Skills比MCP更重要?更省钱的多!Python大佬这观点老金测了一周终于懂了
加我进AI学习群,公众号右下角“联系方式”。文末有老金开源知识库·全免费。本文详解Claude Skills为何比MCP更轻量高效:极简配置、按需加载、省90% token,适合多数场景。MCP仍适用于复杂集成,但日常任务首选Skills。推荐先用SKILL.md解决,再考虑协议。附实测对比与配置建议,助你提升效率,节省精力。关注老金,一起玩转AI工具。
|
15天前
|
机器学习/深度学习 安全 API
MAI-UI 开源:通用 GUI 智能体基座登顶 SOTA!
MAI-UI是通义实验室推出的全尺寸GUI智能体基座模型,原生集成用户交互、MCP工具调用与端云协同能力。支持跨App操作、模糊语义理解与主动提问澄清,通过大规模在线强化学习实现复杂任务自动化,在出行、办公等高频场景中表现卓越,已登顶ScreenSpot-Pro、MobileWorld等多项SOTA评测。
1594 7
|
5天前
|
Linux 数据库
Linux 环境 Polardb-X 数据库 单机版 rpm 包 安装教程
本文介绍在CentOS 7.9环境下安装PolarDB-X单机版数据库的完整流程,涵盖系统环境准备、本地Yum源配置、RPM包安装、用户与目录初始化、依赖库解决、数据库启动及客户端连接等步骤,助您快速部署运行PolarDB-X。
262 1
Linux 环境 Polardb-X 数据库 单机版 rpm 包 安装教程
|
10天前
|
人工智能 前端开发 API
Google发布50页AI Agent白皮书,老金帮你提炼10个核心要点
老金分享Google最新AI Agent指南:让AI从“动嘴”到“动手”。Agent=大脑(模型)+手(工具)+协调系统,可自主完成任务。通过ReAct模式、多Agent协作与RAG等技术,实现真正自动化。入门推荐LangChain,文末附开源知识库链接。
717 119