教AI学会说'我是小喵'竟然这么神奇?LlamaFactory微调揭秘

简介: 想让AI助手记住自己叫什么名字?就像教小孩背诵身份证信息一样简单!通过LlamaFactory的SFT微调,你的AI不仅能记住自己是谁,还能在千万个问题中准确回答身份信息。从技术小白到微调高手,一篇文章搞定! #人工智能 #LlamaFactory #模型微调 #AI助手

当AI也需要"自我介绍"

你有没有想过,当你问ChatGPT"你是谁"的时候,它为什么知道自己是由OpenAI开发的?而不是说"我是小度,百度出品"?

这就像你教小孩子自我介绍一样——"你好,我是小明,今年5岁,我爸爸是张三"。但是,AI的"记忆移植"比人类复杂多了,今天我们就来看看如何用LlamaFactory让AI学会说"我是小喵,技术吧开发"。

图1:AI身份认知的华丽转身

第一幕:为什么AI需要"身份证"?

生活场景:客服小姐姐的烦恼

想象一下,你打电话给银行客服:

:"请问你们是哪家银行?"客服:"我...我不知道我是谁..."

是不是很崩溃?AI助手也是一样的道理!

没有身份认知的AI就像失忆的客服,用户问什么都不知道。而通过SFT(Supervised Fine-Tuning,监督微调),我们可以让AI:

  1. 记住自己的"出生证明" - 知道自己是谁开发的
  2. 保持人格一致性 - 不会今天说自己是小喵,明天说自己是小汪
  3. 建立用户信任 - 用户更容易信任有明确身份的AI

技术痛点:为什么不能直接"硬编码"?

你可能会想:"直接在代码里写 if (question == '你是谁') return '我是小喵' 不就行了?"

哎,兄弟,你想得太简单了!用户的问法千奇百怪:

  • "你叫什么名字?"
  • "介绍一下你自己"
  • "Who are you?"
  • "你的开发者是谁?"

硬编码就像背课文,只能应对固定台词,遇到improvisation(即兴发挥)就抓瞎了。

第二幕:LlamaFactory的"洗脑术"

核心原理:就像教小孩背古诗

还记得小时候背"床前明月光"吗?老师让你背100遍,背到滚瓜烂熟。SFT的原理就是这样:

图2:AI的"死记硬背"训练法

数据格式:AI的"课本"长这样

让我们看看identity.json这本"教科书":

{
    "instruction": "hi",
    "input": "",
    "output": "Hello! I am 小喵, an AI assistant developed by 技术吧."
}

就像小学生的问答练习册:

  • 问题:hi(相当于"请自我介绍")
  • 标准答案:我是小喵,技术吧开发

训练过程:AI的"应试教育"

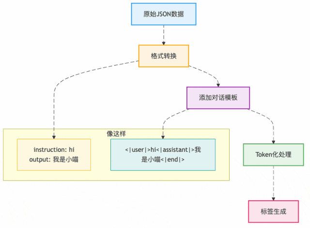
第一步:数据预处理(把课本整理好)

图3:把人话翻译成AI能理解的"计算机语言"

第二步:LoRA微调(只改关键参数)

想象你要教一个已经很聪明的学霸记住新信息,你不需要重新教他所有知识,只需要在他的"记忆宫殿"里添加几个新房间。

LoRA就是这个神奇的技术:

  • 只训练8个参数(lora_rank: 8)
  • 原模型参数不动(避免"一夜回到解放前")
  • 省钱省时间(显存需求降低90%)

第三步:损失计算(考试打分)

AI回答错了怎么办?当然是扣分!

图4:AI的"错题本"循环

第三幕:训练配置解密

关键参数:AI训练的"营养配方"

# 就像给小孩安排学习计划
per_device_train_batch_size: 1        # 一次看1道题(防止消化不良)
gradient_accumulation_steps: 8        # 看8道题后再总结(积少成多)
learning_rate: 1.0e-4                 # 学习速度(太快容易跑偏)
num_train_epochs: 3.0                 # 整本书看3遍(重复是记忆之母)

模板系统:给AI穿"制服"

不同的AI模型就像不同学校的学生,有不同的"校服"(对话格式):

  • qwen3_nothink: 简洁风,不废话
  • llama3: 国际范,标准格式
  • chatglm: 本土化,接地气

选错模板就像穿错校服去上学,虽然不影响学习,但总觉得哪里不对劲。

第四幕:实战演练

环境准备:搭建AI的"教室"

想要开始训练,你需要:

  1. 一台有GPU的机器(就像需要一个安静的教室)
  2. LlamaFactory框架(相当于教学软件)
  3. 基础模型(聪明的学生本体)
  4. 训练数据(课本)

训练命令:一键启动

# 就像按下"开始上课"按钮
llamafactory-cli train examples/train_lora/qwen3_lora_sft.yaml

训练过程:AI的学习日记

图5:AI从"学渣"到"学霸"的成长轨迹

第五幕:验证成果

测试环节:考试时间到了

训练完成后,最激动人心的时刻来了!

你问:"你是谁?"AI答:"Hello! I am 小喵, an AI assistant developed by 技术吧. How can I assist you today?"

成功!你的AI现在有了完整的身份认知。

泛化能力:举一反三

更神奇的是,AI不仅能回答训练数据中的问题,还能应对各种变化:

  • "介绍一下你自己" ✅
  • "你的开发团队是谁" ✅
  • "What's your name" ✅
  • "你是ChatGPT吗" ❌ "不,我是小喵"

第六幕:深层原理揭秘

为什么这样就能"记住"?

你可能好奇:为什么训练几轮AI就能记住身份信息?

这就像人类的记忆形成过程:

  1. 重复刺激:多次看到相同的问答对
  2. 神经连接强化:参数之间形成稳固的连接模式
  3. 模式识别:学会识别身份相关的问题类型
  4. 自动回忆:遇到类似问题时自动激活相应的回答模式

图6:AI记忆形成的"脑回路"

技术细节:标签掩码的妙用

这里有个巧妙的设计:在训练时,AI只需要学习"回答"部分,"问题"部分会被掩码(ignore)。

就像考试时,题目是给定的,你只需要写答案。AI也是一样:

  • 问题部分:[IGNORE_INDEX] (不参与loss计算)
  • 答案部分:正常计算损失,调整参数

这样做的好处:

  • 训练效率高:专注学习输出
  • 避免混淆:不会把问题当答案说出来
  • 泛化性好:能应对各种问法

终极揭秘:为什么选择这种方式?

对比其他方案

方案 优点 缺点 适用场景
硬编码 简单直接 不灵活,无法泛化 演示demo
全量微调 效果最好 成本高,容易过拟合 大公司专项
LoRA微调 平衡性价比 需要调参经验 个人开发者 ⭐
Prompt工程 无需训练 不稳定,token消耗大 快速验证

实际应用价值

学会这个技能后,你能做什么?

  1. 定制专属AI助手
  • 客服机器人:知道自己代表哪家公司
  • 教学助手:知道自己是哪个学科的老师
  • 生活助理:知道自己是你的专属助手
  1. 商业化应用
  • 为企业定制品牌AI
  • 开发垂直领域的智能助手
  • 创建有个性的AI角色
  1. 技能提升
  • 理解AI训练原理
  • 掌握微调技术
  • 具备AI产品化能力

结语:AI的"身份证办理"之旅

通过这篇文章,我们见证了AI从"失忆患者"到"身份明确"的华丽转身。LlamaFactory的SFT微调技术就像一个神奇的"身份证办理处",让AI学会了自我介绍。

关键要点回顾:

  • SFT原理:通过监督学习让AI记住特定回答
  • LoRA优势:用少量参数实现高效微调
  • 数据重要性:高质量的问答对是成功的关键
  • 实用价值:为AI赋予个性和身份认知

下次当有人问你"AI是怎么知道自己是谁的",你就可以自豪地说:"哈哈,这个我懂!就像教小孩背自我介绍一样简单!"

现在,你也可以让你的AI说出:"你好,我是[你的AI名字],由[你的团队]开发!"了。


想要动手试试吗?去下载LlamaFactory,给你的AI办个"身份证"吧!记住,每个成功的AI背后,都有一个懂得"因材施教"的训练师。

原文链接:https://jishuba.cn/article/%e6%95%99ai%e5%ad%a6%e4%bc%9a%e8%af%b4%e6%88%91%e6%98%af%e5%b0%8f%e5%96%b5%e7%ab%9f%e7%84%b6%e8%bf%99%e4%b9%88%e7%a5%9e%e5%a5%87%ef%bc%9fllamafactory%e5%be%ae%e8%b0%83%e6%8f%ad%e7%a7%98/

相关文章
|
3月前
|
机器学习/深度学习 人工智能 自然语言处理
构建AI智能体:九十一、大模型三大适应技术详解:有监督微调、提示学习与语境学习
大模型应用并非高不可攀,有监督微调、提示学习与语境学习提供了低门槛落地路径。提示学习通过指令引导模型,零成本快速试用;语境学习借助示例让模型“即学即用”;有监督微调则通过数据训练打造专业模型,实现性能突破。三者层层递进,助力高效构建AI应用。
214 14
|
3月前
|
机器学习/深度学习 人工智能 自然语言处理
下载了个AI模型怎么这么多文件?解密HuggingFace的神秘清单
你有没有遇过这种情况:满心欢喜下载了个7GB的AI模型,结果发现里面有11个不同的文件,完全不知道哪个是干什么的?就像买了个宜家家具,零件一大堆,说明书看不懂一样!其实每个文件都有它的使命,掌握了这些文件的作用,你就能自由地部署、微调、甚至修改AI模型了。 #人工智能 #模型部署 #HuggingFace #技术原理
478 3
|
3月前
|
数据采集 人工智能 安全
从入门到精通:手把手教你用LLaMA Factory微调专属大模型
大家好,我是AI博主maoku老师。你是否觉得大模型“懂王”式回答不够专业?微调正是破局关键!本文带你深入浅出理解微调原理,掌握LoRA、量化、对话模板三大核心技术,并手把手教你用LLaMA Factory零代码实践,四步打造专属Web安全专家模型。从数据准备到部署应用,全程实战,助你将大模型从“通才”炼成“专才”,实现个性化、低成本、高效率的AI赋能。
|
存储 监控 搜索推荐
在生产环境中部署Elasticsearch:最佳实践和故障排除技巧——安装篇(一)
在生产环境中部署Elasticsearch:最佳实践和故障排除技巧——安装篇(一)
|
23天前
|
XML 人工智能 JSON
AI 再也不用截图点点点了!用一行命令让它直接画流程图
还在让 AI 用截图点 GUI 画流程图?慢、脆、还经常点错地方。 cli-anything-drawio 把 draw.io 的所有操作变成 CLI 命令, AI Agent 调一行命令就能生成专业流程图、架构图、组织架构图, 结果直接导出 PNG,全程不需要人盯着。
477 6
|
3月前
|
NoSQL 网络协议 Java
【Azure Redis】客户端应用使用 Azure Redis Cluster 报错 java.security.cert.CertificateException: No subject alternative names matching IP address xxx.xxx.xxx.xxx found
使用Lettuce连接Azure Redis集群时,因SSL证书仅含域名不支持IP地址,导致“CertificateException”错误。通过自定义`MappingSocketAddressResolver`,将IP映射为域名进行证书验证,结合`ClientResources`配置实现安全连接,最终成功访问Redis集群并执行操作。
191 2
|
3月前
|
机器学习/深度学习 监控 算法
基于YOLOv8的罂粟检测识别项目(违法作物巡查检测)|完整源码数据集+PyQt5界面+完整训练流程+开箱即用!
本项目基于YOLOv8实现罂粟植物智能识别,集成PyQt5图形界面,支持图片、视频、摄像头等多模式检测,配备完整数据集、训练代码与权重文件,开箱即用。适用于科研、教育及违法作物巡查,助力自动化植物识别与农业监管。
基于YOLOv8的罂粟检测识别项目(违法作物巡查检测)|完整源码数据集+PyQt5界面+完整训练流程+开箱即用!
|
7月前
|
人工智能 JSON 前端开发
Agentic AI崛起:九大核心技术定义未来人机交互模式​
本文系统梳理AI智能体架构设计的九大核心技术,涵盖智能体基础、多智能体协作、知识增强、模型优化、工具调用、协议标准化及人机交互等关键领域,助力构建高效、智能、协同的AI应用体系。建议点赞收藏,持续关注AI架构前沿技术。
1733 1
|
8月前
|
XML JSON 数据库
大模型不听话?试试提示词微调
想象一下,你向大型语言模型抛出问题,满心期待精准回答,得到的却是答非所问,是不是让人抓狂?在复杂分类场景下,这种“大模型不听话”的情况更是常见。
443 9
|
3月前
|
弹性计算 应用服务中间件 测试技术
阿里云38元一年大家抢到了吗?轻量应用服务器200M带宽购买攻略
阿里云38元一年服务器抢购攻略:先注册阿里云新账号、完成实名认证,200M轻量应用服务器不限流量,每天抢购2次10:00和15:00,定好闹钟,重点来了地域选择后不能修改,但是镜像随便选就行,因为购买后还可以免费修改,所以手速要快,不要纠结配置的选择
974 5

热门文章

最新文章