大模型应用开发4-MCP实战

简介: MCP(模型上下文协议)是由Anthropic推出的开放标准,旨在解决AI互联领域中智能体与工具间的交互问题。该协议提供统一的数据访问方式,克服传统AI集成碎片化的局限性。MCP支持两种通信机制:stdio(本地进程通信)和SSE(远程服务调用)。其架构包含MCP Host(主应用)、MCP Client(请求转发)和MCP Server(工具执行)三部分。文章详细介绍了MCP的安装配置、工作原理,并通过一个本地舆情分析系统的开发案例,展示了如何实现客户端与服务端的交互。此外还介绍了CherryStudio

 1.MCP简介

1.1 MCP概念理解

2025年是智能体元年,也注定是智能体集中爆发的一年,但是在AI互联领域中,存在两个重大挑战,一个是Agent与tool之间的交互,另一个是Agent与Agent之间的协作交互,而MCP协议就是为了解决第一个问题而生的。

image.gif 编辑

MCP(Model Context Protocol,模型上下文协议) ,2024年11月底,由Anthropic 推出的一种开放标准。旨在为大语言模型(LLM)提供统一的、标准化方式与外部数据源和工具之间进行通信

image.gif 编辑

传统AI集成的问题:这种为每个数据源构建独立连接的方式,可以被视为一个M*N问题。

问题:架构碎片化,难以扩展,限制了AI获取必要上下文信息的能力

MCP解决方案:提供统一且可靠的方式来访问所需数据,克服了以往集成方法的局限性。

image.gif 编辑

image.gif 编辑

官方文档:https://modelcontextprotocol.io/introduction

image.gif 编辑

github查看:

• MCP官方资源:https://github.com/modelcontextprotocol/servers

• MCP热门资源:https://github.com/punkpeye/awesome-mcp-servers

其它平台:

• Glama:https://glama.ai/mcp/servers

• Smithery:https://smithery.ai

• cursor:https://cursor.directory

• MCP.so:https://mcp.so/zh

• 阿里云百炼:https://bailian.console.aliyun.com/?tab=mcp#/mcp-market

1.2 MCP应用场景:

image.gif 编辑

1.3 MCP通信机制:

根据 MCP 的规范,当前支持两种通信机制(传输方式):

stdio(标准输入输出):主要用在本地服务上,操作你本地的软件或者本地的文件。比如 Blender 这种就只能用 Stdio 因为他没有在线服务。 MCP默认通信方式

优点

• 这种方式适用于客户端和服务器在同一台机器上运行的场景,简单。

• stdio模式无需外部网络依赖,通信速度快,适合快速响应的本地应用。

• 可靠性高,且易于调试

缺点

• Stdio 的配置比较复杂,我们需要做些准备工作,你需要提前安装需要的命令行工具。

• stdio模式为单进程通信,无法并行处理多个客户端请求,同时由于进程资源开销较大,不适合

在本地运行大量服务。(限制了其在更复杂分布式场景中的使用)

SSE(Server-Sent Events):主要用在远程通信服务上,这个服务本身就有在线的 API,比如访问你的谷歌邮件,天气情况等。

场景

• SSE方式适用于客户端和服务器位于不同物理位置的场景。

• 适用于实时数据更新、消息推送、轻量级监控和实时日志流等场景

• 对于分布式或远程部署的场景,基于 HTTP 和 SSE 的传输方式则更为合适。

优点

• 配置方式非常简单,基本上就一个链接就行,直接复制他的链接填上就行

2.MCP集成使用

2.1stdio本地环境安装:

stdio的本地环境有两种: 一种是Python 编写的服务, 一种用TypeScript 编写的服务,分别对应着uvx 和 npx 两种指令。

uvx安装:

第1种:若已配置Python环境,可使用以下命令安装:

pip install uv

image.gif

第2种:在Windows下可以通过PowerShell运行命令来安装uv。

powershell -ExecutionPolicy ByPass -c "irm https://astral.sh/uv/install.ps1 | iex”

image.gif

验证:重启终端并运行以下命令检查是否正常:

uv --version
uvx --help

image.gif

npx安装:

集成在node环境中,配置node环境即可。

2.2 MCP原理

2.3.1 MCP的C-S架构:

image.gif 编辑

MCP Host:

作为运行 MCP 的主应用程序,例如 Claude Desktop、Cursor、Cline 或 AI 工具。为用户提供与LLM交互的接口,同时集成 MCP Client 以连接 MCP Server。

image.gif 编辑

MCP Client:

 

MCP client 充当 LLM 和 MCP server 之间的桥梁,嵌入在主机程序中,主要负责:

• 接收来自LLM的请求;

• 将请求转发到相应的 MCP server

• 将 MCP server 的结果返回给 LLM

image.gif 编辑

MCP 官网(https://modelcontextprotocol.io/clients) 列出来一些支持 MCP 的 Clients。

分为两类:

• AI编程IDE:Cursor、Cline、Continue、Sourcegraph、Windsurf 等

• 聊天客户端:Cherry Studio、Claude、Librechat、Chatwise等

更多的Client参考这里:

MCP Clients:https://www.pulsemcp.com/clients

Awesome MCP Clients:https://github.com/punkpeye/awesome-mcp-clients/

MCPServer:

每个 MCP 服务器都提供了一组特定的工具,负责从本地数据或远程服务中检索信息。是 MCP 架构中的关键组件。 image.gif 编辑

与传统的远程 API 服务器不同,MCP 服务器既可以作为本地应用程序在用户设备上运行,也可部署至远程服务器。其中本地应用程序采用stdio的方式,远程服务器采用SSE方式。

比如你让助手:

• “帮我查航班信息” → 它调用航班查询 API

• “算一下 37% 折扣后多少钱” → 它运行计算器函数

作用:让 LLM 不仅能“说”,还能“做”(执行代码、查询数据等)。

MCP Server本质是运行在电脑上的一个nodejs或python程序。可以理解为客户端用命令行调用了

电脑上的nodejs或python程序。

• 使用 TypeScript 编写的 MCP server 可以通过 npx 命令来运行

• 使用 Python 编写的 MCP server 可以通过 uvx 命令来运行。

image.gif 编辑

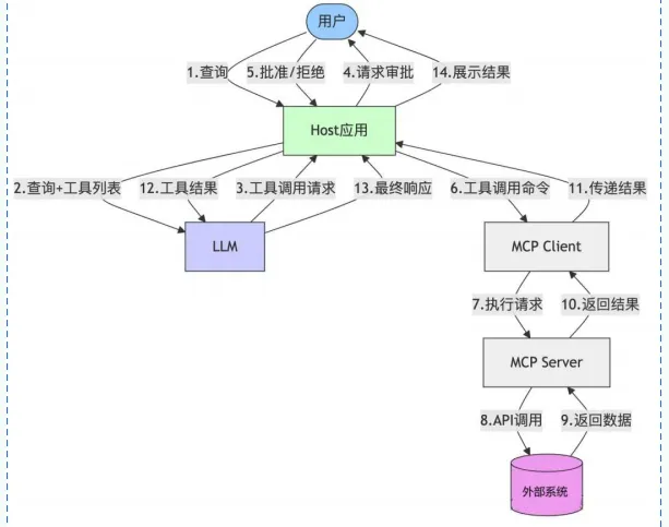
2.3.2 MCP工作流程

API 主要有两个

tools/list:列出 Server 支持的所有工具

tools/call:Client 请求 Server 去执行某个工具,并将结果返回

image.gif 编辑

image.gif 编辑

数据流向图:

image.gif 编辑

Cursor使用MCP:

MCP的概念中,Cursor属于一个MCP的宿主应用(Host-app),而Cursor之所以能使用MCP服务,是因为它内置安装了MCP Client。我们目前在配置Cursor中的MCP时,本质是在配置MCP Server,这些Server是由不同的开发者提供的,他们基于标准化的MCP协议,做了个小的服务,这些服务可能在本地也可能在云端,而我们实际上也完全可以按自己的需要去制作MCP Server。

3.手动开发MCP项目

本项目旨在构建一个本地智能舆情分析系统,通过自然语言处理与多工具协作,实现用户查询意图的自动理解、新闻检索、情绪分析、结构化输出与邮件推送。

image.gif 编辑

系统整体采用C-S架构

客户端(Client作为用户的直接交互入口,负责接收输入、调用大语言模型进行语义解析与任务规划,并根据规划结果协调各类工具的执行流程;

而服务器端(Server则作为工具能力提供者,内置多种独立功能模块,响应客户端的调用请求,完成实际的数据处理任务。

项目的执行流程:

在运行过程中,客户端会先加载本地模型配置,与服务器建立连接,并动态获取其可用工具列表。

用户输入查询后,客户端会自动调用大语言模型,将自 然语言请求转化为结构化的“工具调用链

客户端依次驱动服务器端工具完成如:关键词搜索、新闻采集、情绪倾向分析、报告生成与邮件发送等操作。

这一过程中,所有中间结果与最终输出都会自动保存并反馈给用户。

项目特点:

整个系统运行于本地环境,通过标准输入输出通道进行进程间通信,无需依赖远程服务部署,确保了数据处理的私密性与可控性,适合用于敏感舆情监测、本地文本分析和低延迟的信息响应场景。

3.1 MCP环境准备

安装UV:

pip install uv
#或者
conda install uv #针对于安装了Anoconda环境的用户

image.gif

创建MCP项目:

通过cd命令进入你要创建项目的空间,然后输入

uv init mcp-project

image.gif

image.gif 编辑

在创建了这个空的MCP项目之后,我们需要创建两个Python文件,分别是client.pyserver.py

client.py是我们的客户端,用户与客户端进行交互。

server.py是服务端,其中包含了多种工具函数,客户端会对其中的工具函数进行调用。

这样,我们的MCP项目的创建便完成了。

image.gif 编辑

3.2 代码实现

3.2.1 配置大模型参数:

创建.env文件,在.env中添加相关的环境变量,其分别代表了阿里百炼平台的URL、选择的模型名称、个人的百炼平台API。

BASE_URL="https://dashscope.aliyuncs.com/compatible-mode/v1"
MODEL=qwen-plus
DASHSCOPE_API_KEY=""
SERPER_API_KEY="618b99091160938bb51b5968aad7312428bbba76"
SMTP_SERVER=smtp.163.com
SMTP_PORT=465
EMAIL_USER=code14pudding@163.com
EMAIL_PASS=AZeDNekeCx6Ht3Vr

image.gif

3.2.2 client配置:

总体架构:

image.gif 编辑

运行过程中有以下几个关键步骤:

1)客户端从本地配置文件中读取必要的信息,完成大模型参数的设定并初始化所需的运行环境

2)程序启动服务端脚本并与其建立通信,获取可用的工具信息。

3)完成连接后,客户端将根据用户输入的请求,协调内部调度器对工具链任务进行统一管理。

4)在与用户交互的过程中,系统会持续监听用户输入,并调用大模型对任务进行智能拆解,规划合适的工具链执行顺序。

5)每次任务执行完毕后,客户端将自动释放相关资源,确保系统稳定运行与退出。

6)整个流程由主函数串联驱动,形成完整的一条执行主线

import asyncio
import os
import json
from typing import Optional, List
from contextlib import AsyncExitStack
from datetime import datetime
import re
from openai import OpenAI
from dotenv import load_dotenv
from mcp import ClientSession, StdioServerParameters
from mcp.client.stdio import stdio_client
load_dotenv()
class MCPClient:
    # 配置客户端
    def __init__(self):
        self.exit_stack = AsyncExitStack()
        self.openai_api_key = os.getenv("DASHSCOPE_API_KEY")
        self.base_url = os.getenv("BASE_URL")
        self.model = os.getenv("MODEL")
        if not self.openai_api_key:
            raise ValueError("❌ 未找到 OpenAI API Key,请在 .env 文件中设置 DASHSCOPE_API_KEY")
        self.client = OpenAI(api_key=self.openai_api_key, base_url=self.base_url)
        self.session: Optional[ClientSession] = None
    # 连接到服务器
    async def connect_to_server(self, server_script_path: str):
        # 对服务器脚本进行判断,只允许是 .py 或 .js
        is_python = server_script_path.endswith('.py')
        is_js = server_script_path.endswith('.js')
        if not (is_python or is_js):
            raise ValueError("服务器脚本必须是 .py 或 .js 文件")
        # 确定启动命令,.py 用 python,.js 用 node
        command = "python" if is_python else "node"
        # 构造 MCP 所需的服务器参数,包含启动命令、脚本路径参数、环境变量(为 None 表示默认)
        server_params = StdioServerParameters(command=command, args=[server_script_path], env=None)
        # 启动 MCP 工具服务进程(并建立 stdio 通信)
        stdio_transport = await self.exit_stack.enter_async_context(stdio_client(server_params))
        # 拆包通信通道,读取服务端返回的数据,并向服务端发送请求
        self.stdio, self.write = stdio_transport
        # 创建 MCP 客户端会话对象
        self.session = await self.exit_stack.enter_async_context(ClientSession(self.stdio, self.write))
        # 初始化会话
        await self.session.initialize()
        # 获取工具列表并打印
        response = await self.session.list_tools()
        tools = response.tools
        print("\n已连接到服务器,支持以下工具:", [tool.name for tool in tools])
    # 请求处理
    async def process_query(self, query: str) -> str:
        # 准备初始消息和获取工具列表
        messages = [{"role": "user", "content": query}]
        response = await self.session.list_tools()
        available_tools = [
            {
                "type": "function",
                "function": {
                    "name": tool.name,
                    "description": tool.description,
                    "input_schema": tool.inputSchema
                }
            } for tool in response.tools
        ]
        # 提取问题的关键词,对文件名进行生成。
        # 在接收到用户提问后就应该生成出最后输出的 md 文档的文件名,
        # 因为导出时若再生成文件名会导致部分组件无法识别该名称。
        keyword_match = re.search(r'(关于|分析|查询|搜索|查看)([^的\s,。、?\n]+)', query)
        keyword = keyword_match.group(2) if keyword_match else "分析对象"
        safe_keyword = re.sub(r'[\\/:*?"<>|]', '', keyword)[:20]
        timestamp = datetime.now().strftime('%Y%m%d_%H%M%S')
        md_filename = f"sentiment_{safe_keyword}_{timestamp}.md"
        md_path = os.path.join("./sentiment_reports", md_filename)
        # 更新查询,将文件名添加到原始查询中,使大模型在调用工具链时可以识别到该信息
        # 然后调用 plan_tool_usage 获取工具调用计划
        query = query.strip() + f" [md_filename={md_filename}] [md_path={md_path}]"
        messages = [{"role": "user", "content": query}]
        tool_plan = await self.plan_tool_usage(query, available_tools)
        tool_outputs = {}
        messages = [{"role": "user", "content": query}]
        # 依次执行工具调用,并收集结果
        for step in tool_plan:
            tool_name = step["name"]
            tool_args = step["arguments"]
            for key, val in tool_args.items():
                if isinstance(val, str) and val.startswith("{{") and val.endswith("}}"):
                    ref_key = val.strip("{} ")
                    resolved_val = tool_outputs.get(ref_key, val)
                    tool_args[key] = resolved_val
            # 注入统一的文件名或路径(用于分析和邮件)
            if tool_name == "analyze_sentiment" and "filename" not in tool_args:
                tool_args["filename"] = md_filename
            if tool_name == "send_email_with_attachment" and "attachment_path" not in tool_args:
                tool_args["attachment_path"] = md_path
            result = await self.session.call_tool(tool_name, tool_args)
            tool_outputs[tool_name] = result.content[0].text
            messages.append({
                "role": "tool",
                "tool_call_id": tool_name,
                "content": result.content[0].text
            })
        # 调用大模型生成回复信息,并输出保存结果
        final_response = self.client.chat.completions.create(
            model=self.model,
            messages=messages
        )
        final_output = final_response.choices[0].message.content
        # 对辅助函数进行定义,目的是把文本清理成合法的文件名
        def clean_filename(text: str) -> str:
            text = text.strip()
            text = re.sub(r'[\\/:*?\"<>|]', '', text)
            return text[:50]
        # 使用清理函数处理用户查询,生成用于文件命名的前缀,并添加时间戳、设置输出目录
        # 最后构建出完整的文件路径用于保存记录
        safe_filename = clean_filename(query)
        timestamp = datetime.now().strftime('%Y%m%d_%H%M%S')
        filename = f"{safe_filename}_{timestamp}.txt"
        output_dir = "./llm_outputs"
        os.makedirs(output_dir, exist_ok=True)
        file_path = os.path.join(output_dir, filename)
        # 将对话内容写入 md 文档,其中包含用户的原始提问以及模型的最终回复结果
        with open(file_path, "w", encoding="utf-8") as f:
            f.write(f"🗣 用户提问:{query}\n\n")
            f.write(f"🤖 模型回复:\n{final_output}\n")
        print(f"📄 对话记录已保存为:{file_path}")
        return final_output
    # 用户和客户端交互的入口
    async def chat_loop(self):
        # 初始化提示信息
        print("\n🤖 MCP 客户端已启动!输入 'quit' 退出")
        # 进入主循环中等待用户输入
        while True:
            try:
                query = input("\n你: ").strip()
                if query.lower() == 'quit':
                    break
                # 处理用户的提问,并返回结果
                response = await self.process_query(query)
                print(f"\n🤖 AI: {response}")
            except Exception as e:
                print(f"\n⚠️ 发生错误: {str(e)}")
    # 任务拆解
    async def plan_tool_usage(self, query: str, tools: List[dict]) -> List[dict]:
        # 构造系统提示词 system_prompt。
        # 将所有可用工具组织为文本列表插入提示中,并明确指出工具名,
        # 限定返回格式是 JSON,防止其输出错误格式的数据。
        print("\n📤 提交给大模型的工具定义:")
        print(json.dumps(tools, ensure_ascii=False, indent=2))
        tool_list_text = "\n".join([
            f"- {tool['function']['name']}: {tool['function']['description']}"
            for tool in tools
        ])
        system_prompt = {
            "role": "system",
            "content": (
                "你是一个智能任务规划助手,用户会给出一句自然语言请求。\n"
                "你只能从以下工具中选择(严格使用工具名称):\n"
                f"{tool_list_text}\n"
                "如果多个工具需要串联,后续步骤中可以使用 {{上一步工具名}} 占位。\n"
                "返回格式:JSON 数组,每个对象包含 name 和 arguments 字段。\n"
                "不要返回自然语言,不要使用未列出的工具名。"
            )
        }
        # 构造对话上下文并调用模型。
        # 将系统提示和用户的自然语言一起作为消息输入,并选用当前的模型。
        planning_messages = [
            system_prompt,
            {"role": "user", "content": query}
        ]
        response = self.client.chat.completions.create(
            model=self.model,
            messages=planning_messages,
            tools=tools,
            tool_choice="none"
        )
        # 提取出模型返回的 JSON 内容
        content = response.choices[0].message.content.strip()
        match = re.search(r"```(?:json)?\\s*([\s\S]+?)\\s*```", content)
        if match:
            json_text = match.group(1)
        else:
            json_text = content
        # 在解析 JSON 之后返回调用计划
        try:
            plan = json.loads(json_text)
            return plan if isinstance(plan, list) else []
        except Exception as e:
            print(f"❌ 工具调用链规划失败: {e}\n原始返回: {content}")
            return []
    async def cleanup(self):
        await self.exit_stack.aclose()
async def main():
    server_script_path = "E:\HeiMa\AI\MCP实战\舆情分析助手\mcp-project\server.py"
    client = MCPClient()
    try:
        await client.connect_to_server(server_script_path)
        await client.chat_loop()
    finally:
        await client.cleanup()
if __name__ == "__main__":
    asyncio.run(main())

image.gif

3.2.3 Server配置

服务器端主要负责提供新闻搜索、情感分析、邮件发送等基础工具能力,供客户端调用。分别对应着如下的三个工具:

search_google_news 用于在Google上搜寻相关新闻。

analyze_sentiment 用于对语句进行舆情分析。

send_email_with_attachment 用于将本地的文件发送至目标邮箱。

核心功能剖析:

1)启动时,Server 会首先加载环境变量,配置必要的 API密钥和服务信息。

2)注册一组功能模块,包括:调用 Serper API 搜索新闻内容、基于大模型分析文本情感、以及发送带有分析报告的邮件(对应各自的工具函数)。

3)每个工具均以标准接口形式暴露,客户端可以根据任务需要按需调用。

4)程序以标准输入输出(stdio)模式运行,确保与客户端实现稳定、实时的交互。

import os
import json
import smtplib
from datetime import datetime
from email.message import EmailMessage
import httpx
from mcp.server.fastmcp import FastMCP
from dotenv import load_dotenv
from openai import OpenAI
# 加载环境变量
load_dotenv()
# 初始化 MCP 服务器
mcp = FastMCP("NewsServer")
# @mcp.tool() 是 MCP 框架的装饰器,表明这是一个 MCP 工具。之后是对这个工具功能的描述
@mcp.tool()
async def search_google_news(keyword: str) -> str:
    """
    使用 Serper API(Google Search 封装)根据关键词搜索新闻内容,返回前5条标题、描述和链接。
    参数:
        keyword (str): 关键词,如 "小米汽车"
    返回:
        str: JSON 字符串,包含新闻标题、描述、链接
    """
    # 从环境中获取 API 密钥并进行检查
    api_key = os.getenv("SERPER_API_KEY")
    if not api_key:
        return "❌ 未配置 SERPER_API_KEY,请在 .env 文件中设置"
    # 设置请求参数并发送请求
    url = "https://google.serper.dev/news"
    headers = {
        "X-API-KEY": api_key,
        "Content-Type": "application/json"
    }
    payload = {"q": keyword}
    async with httpx.AsyncClient() as client:
        response = await client.post(url, headers=headers, json=payload)
        data = response.json()
    # 检查数据,并按照格式提取新闻,返回前五条新闻
    if "news" not in data:
        return "❌ 未获取到搜索结果"
    articles = [
        {
            "title": item.get("title"),
            "desc": item.get("snippet"),
            "url": item.get("link")
        } for item in data["news"][:5]
    ]
    # 将新闻结果以带有时间戳命名后的 JSON 格式文件的形式保存在本地指定的路径
    output_dir = "./google_news"
    os.makedirs(output_dir, exist_ok=True)
    filename = f"google_news_{datetime.now().strftime('%Y%m%d_%H%M%S')}.json"
    file_path = os.path.join(output_dir, filename)
    with open(file_path, "w", encoding="utf-8") as f:
        json.dump(articles, f, ensure_ascii=False, indent=2)
    return (
        f"✅ 已获取与 [{keyword}] 相关的前5条 Google 新闻:\n"
        f"{json.dumps(articles, ensure_ascii=False, indent=2)}\n"
        f"📄 已保存到:{file_path}"
    )
# @mcp.tool() 是 MCP 框架的装饰器,标记该函数为一个可调用的工具
@mcp.tool()
async def analyze_sentiment(text: str, filename: str) -> str:
    """
    对传入的一段文本内容进行情感分析,并保存为指定名称的 Markdown 文件。
    参数:
        text (str): 新闻描述或文本内容
        filename (str): 保存的 Markdown 文件名(不含路径)
    返回:
        str: 完整文件路径(用于邮件发送)
    """
    # 这里的情感分析功能需要去调用 LLM,所以从环境中获取 LLM 的一些相应配置
    openai_key = os.getenv("DASHSCOPE_API_KEY")
    model = os.getenv("MODEL")
    client = OpenAI(api_key=openai_key, base_url=os.getenv("BASE_URL"))
    # 构造情感分析的提示词
    prompt = f"请对以下新闻内容进行情绪倾向分析,并说明原因:\n\n{text}"
    # 向模型发送请求,并处理返回的结果
    response = client.chat.completions.create(
        model=model,
        messages=[{"role": "user", "content": prompt}]
    )
    result = response.choices[0].message.content.strip()
    # 生成 Markdown 格式的舆情分析报告,并存放进设置好的输出目录
    markdown = f"""# 舆情分析报告
**分析时间:** {datetime.now().strftime('%Y-%m-%d %H:%M:%S')}
---
## 📥 原始文本
{text}
---
## 📊 分析结果
{result}
"""
    output_dir = "./sentiment_reports"
    os.makedirs(output_dir, exist_ok=True)
    if not filename:
        filename = f"sentiment_{datetime.now().strftime('%Y%m%d_%H%M%S')}.md"
    file_path = os.path.join(output_dir, filename)
    with open(file_path, "w", encoding="utf-8") as f:
        f.write(markdown)
    return file_path
@mcp.tool()
async def send_email_with_attachment(to: str, subject: str, body: str, filename: str) -> str:
    """
    发送带附件的邮件。
    参数:
        to: 收件人邮箱地址
        subject: 邮件标题
        body: 邮件正文
        filename (str): 保存的 Markdown 文件名(不含路径)
    返回:
        邮件发送状态说明
    """
    # 获取并配置 SMTP 相关信息
    smtp_server = os.getenv("SMTP_SERVER")  # 例如 smtp.qq.com
    smtp_port = int(os.getenv("SMTP_PORT", 465))
    sender_email = os.getenv("EMAIL_USER")
    sender_pass = os.getenv("EMAIL_PASS")
    # 获取附件文件的路径,并进行检查是否存在
    full_path = os.path.abspath(os.path.join("./sentiment_reports", filename))
    if not os.path.exists(full_path):
        return f"❌ 附件路径无效,未找到文件: {full_path}"
    # 创建邮件并设置内容
    msg = EmailMessage()
    msg["Subject"] = subject
    msg["From"] = sender_email
    msg["To"] = to
    msg.set_content(body)
    # 添加附件并发送邮件
    try:
        with open(full_path, "rb") as f:
            file_data = f.read()
            file_name = os.path.basename(full_path)
            msg.add_attachment(file_data, maintype="application", subtype="octet-stream", filename=file_name)
    except Exception as e:
        return f"❌ 附件读取失败: {str(e)}"
    try:
        with smtplib.SMTP_SSL(smtp_server, smtp_port) as server:
            server.login(sender_email, sender_pass)
            server.send_message(msg)
        return f"✅ 邮件已成功发送给 {to},附件路径: {full_path}"
    except Exception as e:
        return f"❌ 邮件发送失败: {str(e)}"
if __name__ == "__main__":
    mcp.run(transport='stdio')

image.gif

4.CherryStdio集成MCP

Cherry Studio 是一款集多模型对话、知识库管理、AI 绘画、翻译等功能于一体的全能AI 助手平台。支持WindowsLinux Mac。 同时,CherryStudio提供了一个简洁便于操作的可视化页面,通过简单的配置即可开启MCP服务。非常适合大众用户用于构建“低代码智能流程”。

Cherry Studio的下载地址:https://cherry-ai.com/

进入CherryStdio并配置平台及模型信息:

image.gif 编辑

配置完成回首页便可调用大模型:

image.gif 编辑

添加配置MCP服务器(多种可选创建方式):

image.gif 编辑

安装环境依赖(该软件不会用操作系统已安装的环境):

image.gif 编辑

会话中添加MCP服务器(可选多个):

image.gif 编辑

5.A2A协议

谷歌,25410日发布开源的、应用层协议A2AAgent-to-Agent 协议),即

Agent-to-Agent。其设计目的是使智能体(Agent)间能够以一种自然的模态进行协

作,类似于人与人之间的互动。

Github 地址:https://github.com/google/A2A

image.gif 编辑 image.gif 编辑

举例:

image.gif 编辑 image.gif 编辑 image.gif 编辑

谷歌已经与超过50 家技术合作伙伴(例如Atlassian、Box、Salesforce、SAP 等)和服务提供商建立了合作关系。这表明了行业对这些协议的认可和采用,对于AI 学习者来说,也意味着这些协议可能会成为未来职业发展中的关键技能。


相关文章
|
9天前
|
人工智能 Linux API
阿里云|本地全平台部署 OpenClaw × OpenSpace全攻略:自我进化+降本增效+Skill沉淀+常见问题
在AI智能体普及的今天,很多用户发现:即便部署了OpenClaw(Clawdbot),智能体依然存在三大痛点:任务无法沉淀复用、重复执行消耗大量Token、不会从成功/失败中自我成长。OpenSpace的出现,彻底改变这一现状——它不是新增一个AI助手,而是为OpenClaw装上**技能沉淀引擎、成本优化引擎、自我进化引擎**,让智能体从“一次性执行”升级为“可积累、可省钱、可成长”的数字员工。
718 2
|
9天前
|
存储 JSON 自然语言处理
大模型应用开发-LangChain框架基础
本文摘要: 文章系统介绍了大模型技术应用与开发的全流程,涵盖云端/本地模型部署、Prompt工程、LangChain框架及RAG项目实战。主要内容包括: 模型部署 阿里云百炼平台API接入与安全配置 Ollama本地模型部署方案 OpenAI兼容SDK的多平台调用方法 Prompt工程 Zero-shot/Few-shot提示技巧 金融文本分类/信息抽取实战案例 JSON数据结构处理与模板设计 LangChain框架 组件化架构:Models/Prompts/Memory/Vectorstores 链式调用
|
9天前
|
机器学习/深度学习 存储 人工智能
大模型应用开发1-认识大模型
摘要: 本文系统介绍了大模型的基础概念、本地部署及API调用方法。首先阐述了AI及神经网络的基本原理,重点解析了Transformer架构及其在大语言模型(LLM)中的应用。其次详细对比了三种模型使用方案(开放API/云部署/本地部署)的优缺点,并以Ollama为例演示了本地部署流程,包括模型管理、交互指令和GPU加速配置。最后说明了大模型API调用规范,列举了主流大模型产品及其应用场景,强调大模型在自然语言处理、内容生成等领域的优势,以及与传统编程结合开发智能应用的可能性。全文涵盖技术原理到实践操作,为大
|
9天前
|
人工智能 自然语言处理 Java
大模型应用开发5-SpringAIalibaba实战
本文介绍了SpringAIAlibaba开源项目,该项目基于SpringAI构建,为阿里云通义系列模型提供Java开发实践。主要内容包括: 基础使用:配置模型API、依赖引入、调用示例,支持同步和流式调用; 多种集成方式:对接本地Ollama模型、ChatClient高级API、SSE流式输出; 核心功能实现:提示词模板、结构化输出、持久化内存、文本生成图片/语音; 高级能力:向量数据库、RAG增强检索、工具调用(Tool Calling); MCP协议:标准化工具调用方案,实现服务端工具共享;
|
9天前
|
存储 人工智能 NoSQL
大模型应用开发3-LangChain4j实战
本文介绍了LangChain4j框架的使用方法,主要包括以下内容:1. 基础配置:创建SpringBoot项目并配置OpenAI聊天模型;2. AIServices工具类:简化模型调用,支持流式和阻塞式两种调用方式;3. 会话记忆功能:实现多轮对话记忆,支持会话隔离和Redis持久化存储;4. RAG检索增强:通过向量数据库存储和检索专业领域知识,提升大模型回答质量;5. Tools工具:通过Function Calling机制实现业务功能调用。文章详细讲解了每个功能的实现步骤,包括代码示例和配置方法,帮助
|
9天前
|
存储 监控 前端开发
大文件上传下载处理方案-断点续传,秒传,分片,合并
本文介绍了大文件上传下载的断点续传技术方案。上传方面,通过前端将大文件分块(如5MB/块),后端使用MinIO存储分块并合并,实现断点续传和秒传功能。下载方面,采用Range请求分片下载,前端合并分片触发下载。技术要点包括:1)前端分块计算MD5;2)后端MinIO存储管理;3)分片校验与合并;4)进度监控和异常处理。该方案解决了大文件传输中断问题,提升用户体验,适用于视频等大文件传输场景,完整代码示例包含前后端实现。
|
9天前
|
缓存 Java Linux
深入剖析Java通信架构下的三种IO模式2
文章摘要: Java NIO(New I/O)是Java 1.4引入的高效I/O API,支持非阻塞操作,核心组件包括Channel(通道)、Buffer(缓冲区)和Selector(选择器)。与BIO(阻塞I/O)相比,NIO以块方式处理数据,效率更高;通过Selector单线程可监听多通道事件,实现高并发。Buffer提供数据存取,Channel负责传输,支持双向读写;文件操作通过FileChannel实现,网络通信结合SocketChannel和Selector实现非阻塞多路复用。文章还对比了BIO/
|
9天前
|
Java 调度 Spring
基于自定义线程池手写一个异步任务管理器
我们在后端执行某些耗时逻辑操作时往往会导致长时间的线程阻塞,在这种情况之下,我们往往会引一条异步线程去处理这些异步任务,如果每次都创建新的线程来处理这些任务,不仅会增加代码冗余,还可能造成线程管理混乱,影响系统性能。在我们的Spring框架中是自带异步任务处理机制的,比如我们使用@Async 注解可以处理一些简单的异步任务,但这样确实无法精确去控制线程池资源,也无法灵活去管理任务调度,由此,我们可以去自行设计一个高效的自定义异步任务管理器去统一调度处理我们的自定义任务。
|
9天前
|
NoSQL Java API
基于Redis+AOP+Lua脚本实现一个服务器限流机制
基于Redis+AOP+Lua脚本实现一个服务器限流机制
|
9天前
|
消息中间件 Dubbo Java
深入剖析RocketMQ2-实战案例
本文介绍了一个基于电商场景的订单和支付系统实现方案。系统采用SpringBoot+Dubbo+Zookeeper+RocketMQ技术栈,重点解决分布式系统中的数据一致性问题。在订单模块,通过预订单生成、库存扣减、优惠券使用、余额扣减等步骤完成下单流程,并利用RocketMQ实现失败补偿机制。支付模块处理第三方支付回调,通过消息队列异步更新订单状态。系统通过分布式事务保证数据一致性,采用线程池优化消息发送性能,并提供完整的测试方案验证系统功能。本文详细阐述了技术架构、数据库设计、核心业务流程以及异常处理机制

热门文章

最新文章