大模型应用开发1-认识大模型

简介: 摘要: 本文系统介绍了大模型的基础概念、本地部署及API调用方法。首先阐述了AI及神经网络的基本原理,重点解析了Transformer架构及其在大语言模型(LLM)中的应用。其次详细对比了三种模型使用方案(开放API/云部署/本地部署)的优缺点,并以Ollama为例演示了本地部署流程,包括模型管理、交互指令和GPU加速配置。最后说明了大模型API调用规范,列举了主流大模型产品及其应用场景,强调大模型在自然语言处理、内容生成等领域的优势,以及与传统编程结合开发智能应用的可能性。全文涵盖技术原理到实践操作,为大

 1.基础概念

1.1 AI的概念:

AI,⼈⼯智能(Artificial Intelligence),使机器能够像⼈类⼀样思考、学习和解决问题的技术。

AI发展⾄今⼤概可以分为三个阶段:

image.gif 编辑

其中,深度学习领域的自然语言处理(NLP)有一项关键技术叫Transformer,这是一种由多层感知机组成的神经网络模型,我们所熟知的大模型,如GPT,DeepSeek底层都是采用Transformer。

image.gif 编辑

1.2 神经网络的基本概念

如果我们想通过模拟人脑的方式实现人工智能,首先就要模拟出一个神经元,于是人们提出感知机模型,用于模拟神经元,在感知机模型中,有输入,权重,激活函数,假设输入和激活函数都不变的情况下,我们可以通过调整权重值,得到不同输出。 image.gif 编辑

单个感知机模型只能模拟单个神经元,每个感知机上都有输入,输出,激活函数,将来会结合用户的输入和权重以及激活函数,再与阈值(偏置)比较,最终得到输出,每个神经元上使用的权重和阈值都称为参数,每个神经元上的参数数量=权重数量+1,这里的1指的是偏置。

大模型的大指参数规模,现在我们通常将参数规模在1000亿以上的模型称为大模型。

1.3 大模型的基本概念

最早Transformer是由Google在2017年提出的⼀种神经⽹络模型,⼀开始的作⽤是把它作为机

器翻译的核⼼:

image.gif 编辑

Transformer中提出的注意力机制使得神经网络在处理信息时可以根据上下文内容调整对于数据的理解,这使得我们可以将图片,音频等各种类型的数据都交给Transformer来处理

大语言模型(LLM)是对Transformer的另一种用法:推理预测。LLM在训练Transformer时会输入文本,图片等各种信息,然后让Transformer推理接下来跟着的应该是什么内容,推理的结果会以概率分布的形式出现。 image.gif 编辑

在推理内容中,大模型可以持续生成大段有关联的文字内容,每次生成都会把前文的推测内容再次交给大模型处理,进而继续推断下一次生成的内容。

2.大模型基本使用

2.1 模型使用方案

我们要使用一个可访问的大模型通常有三种方案:

使用开放的API,在云平台部署私有大模型,在本地服务器部署私有大模型

开放API没有运维成本,按调用收费,但是长期使用成本较高且数据存在第三方,存在隐私和安全问题。云平台部署私有模型部署和运维方便,前期投入成本低,但是长期使用成本高,且同样存在安全问题。本地部署私有大模型数据完全自主掌控,安全性高,但硬件投入成本极高且维护困难。

2.2 Ollama本地部署

下载Ollama客户端并根据指令进行模型部署等操作

一、基础操作指令

指令 功能 示例
ollama run <模型名> 运行指定模型(自动下载若不存在) ollama run llama3
ollama list 查看本地已下载的模型列表 ollama list
ollama pull <模型名> 手动下载模型 ollama pull mistral
ollama rm <模型名> 删除本地模型 ollama rm llama2
ollama help 查看帮助文档 ollama help

二、模型交互指令

1. 直接对话

ollama run llama3 "用中文写一首关于秋天的诗"

image.gif

2. 进入交互模式

ollama run llama3
# 进入后输入内容,按 Ctrl+D 或输入 `/bye` 退出

image.gif

3. 从文件输入

ollama run llama3 --file input.txt

image.gif

4. 流式输出控制

参数 功能 示例
--verbose 显示详细日志 ollama run llama3 --verbose
--nowordwrap 禁用自动换行 ollama run llama3 --nowordwrap

三、模型管理

1. 自定义模型配置(Modelfile)

创建 Modelfile 文件:

FROM llama3  # 基础模型
PARAMETER temperature 0.7  # 控制随机性(0-1)
PARAMETER num_ctx 4096     # 上下文长度
SYSTEM """ 你是一个严谨的学术助手,回答需引用论文来源。"""                # 系统提示词

image.gif

构建自定义模型:

ollama create my-llama3 -f Modelfile
ollama run my-llama3

image.gif

2. 查看模型信息

ollama show <模型名> --modelfile  # 查看模型配置
ollama show <模型名> --parameters # 查看运行参数

image.gif

四、高级功能

1. API 调用

启动 API 服务

ollama serve

image.gif

通过 HTTP 调用

curl http://localhost:11434/api/generate -d '{
  "model": "llama3",
  "prompt": "你好",
  "stream": false
}'

image.gif

2. GPU 加速配置

# 指定显存分配比例(50%)
ollama run llama3 --num-gpu 50

image.gif

2.3 API调用大模型接口

目前大多数大模型都遵循OpenAI的接口规范,是给予http协议的接口,具体规范可查看相关大模型官方API文档。

大模型接口规范:

这是DeepSeek官方文档给出的调用示例:

# Please install OpenAI SDK first: `pip3 install openai`
from openai import OpenAI
# 1.初始化OpenAI客⼾端,要指定两个参数:api_key、base_url
client = OpenAI(api_key="<DeepSeek API Key>",
base_url="https://api.deepseek.com")
# 2.发送http请求到⼤模型,参数⽐较多
response = client.chat.completions.create(
model="deepseek-chat", # 2.1.选择要访问的模型
messages=[ # 2.2.发送给⼤模型的消息
{"role": "system", "content": "You are a helpful assistant"},
{"role": "user", "content": "Hello"},
],
stream=False # 2.3.是否以流式返回结果
)
print(response.choices[0].message.content)

image.gif

接口说明:

请求路径:与平台有关

安全校验:开放平台提供API_KEY校验权限,Ollama不需要

请求参数:

model(访问模型名称)

message(发送给大模型的消息,是一个数组)

stream(true代表响应结果流式返回,false代表响应结果一次性返回,但需要等待)

temperature(取值范围[0,2),代表大模型生成结果的随机性,值越小随机性越低,deepseek-r1不支持此参数)

message数组中两个属性:role和content,通常,role有三种:

image.gif 编辑

3.大模型应用

大模型应用是基于大模型的推理,分析,生成能力,结合传统编程能力,开发出的各种应用。

大模型是基于数据驱动的概率推理,擅长处理模糊性和不确定性,如自然语言处理(文本翻译),非结构化数据处理(医学影像诊断),创造性内容生成(生成图片),复杂模式预测(股票预测)等,而上述内容正式我们传统应用所不擅长处理的部分,因此,可以将传统编程和大模型整合起来,开发智能化的大模型应用。

大模型本身只是具备生成文本的能力,基本推理能力,我们平时使用的ChatGPT等对话产品除了生成和推理外,还有会话记忆,联网等功能,这些是大模型本身所不具备的,是需要额外程序去完成的,也就是基于大模型的应用。

常见的一些大模型产品及其模型关系:

大模型 对话产品 公司 地址
GPT-3.5、GPT-4o ChatGPT OpenAI https://chatgpt.com/
Claude 4.0 Claude AI Anthropic App unavailable \ Anthropic
DeepSeek-R1 DeepSeek 深度求索 DeepSeek | 深度求索
文心大模型 3.5 文心一言 百度 文心一言
星火 3.5 讯飞星火 科大讯飞 讯飞星火-懂我的AI助手
Qwen-Max 通义千问 阿里巴巴 通义 - 你的实用AI助手
Moonshoot Kimi 月之暗面 Kimi - 会推理解析,能深度思考的AI助手
Yi-Large 零一万物 零一万物 零一万物-大模型开放平台

大模型应用的常见领域:

image.gif 编辑

4. 大模型应用开发技术架构

4.1 技术架构

目前,大模型应用开发的技术架构主要有四种:

image.gif 编辑

纯Prompt模式:

不断雕琢提示词,使得大模型能给出最理想的答案,这个过程叫做提示词工程,很多简单的AI应用仅靠一段足够好的提示词就能实现。

image.gif 编辑

FunctionCalling:

赋予大模型执行业务规则的逻辑,分为以下几个步骤:

1.把传统应用中的功能逻辑封装为一个个函数(Function)

2.在提示词中描述用户需求,并说明每个函数的作用,使得大模型理解用户需求,能根据提示词判断什么时候需要调用哪些函数,并且将任务拆分为多个步骤。

3.当大模型执行到某一步,需要调用某个函数时,会返回要调用的函数名称,函数所需要的参数信息。

4.传统应用接收到这些数据以后,就可以调用本地函数,再把函数执行结果封装为提示词,再次发送给大模型继续与大模型进行交互。

image.gif 编辑

并不是所有大模型都支持Function Calling,比如DeepSeek-R1模型就不支持。

RAG:

RAG叫做检索增强生成,就是把信息检索技术和大模型结合的方案。

大模型从知识角度存在一些限制:

时效性差:大模型训练耗时,且训练数据无法保证实时更新。

缺少专业领域知识,大模型训练都是采集通用数据,缺少专业领域数据

RAG利用信息检索技术来扩展大模型的知识库,解决大模型的知识限制,RAG分为两个模块:

检索模块:负责存储和检索扩展的数据库

文本拆分:将文本按某种规则拆分成很多片段

文本嵌入(Embedding):根据文本片段中的内容,将文本片段归类存储

文本检索:根据用于提问的问题,找出最相关的文本片段

生成模块:

组合提示词:将检索到的片段与用于提问组成提示词,形成更丰富的上下文信息

生成结果:调用生成式大模型,根据提示词,生成更准确的回答

由于每次都是从向量库中找出与用户问题相关的数据,而不是整个知识库,所以上下文就不会超出大模型的tokens数量限制,同时又保证大模型回答问题基于知识库中的内容。

image.gif 编辑

Fine-tuning:

模型微调,就是在预训练大模型的基础上,通过企业自己的数据做进一步训练,使得大模型的回答更符合企业的业务需求,这个过程通常要在参数上进行细微的修改,以达到最佳的性能表现。

在进行微调时,通常会保留模型的大部分结构和参数,只对其中的一小部分进行调整,这样做的好处是利用预训练大模型已经学到的知识,同时减少训练时间和资源的消耗,微调的过程分为以下几个关键步骤:

选择合适的预训练模型:根据任务的需求,选择一个已经在大量数据上进行过预训练的模型

准备特定领域的数据集:收集和准备与任务相关的数据集,这些数据将用于微调模型

设置超参数:调整学习率,批次大小,训练轮次等超参数,以确保模型能够有效学习新任务特征

训练和优化:使用特定任务的数据对模型进行训练,通过前向传播、损失计算、反向传播和权重更新等步骤,不断优化模型的性能。

模型微调虽然更加灵活、强大,但是也存在一些问题:

  • 需要大量的计算资源
  • 调参复杂性高
  • 过拟合风险

Fine-tuning成本较高,难度较大,并不适合大多数企业。而且前面三种技术方案已经能够解决常见问题了。

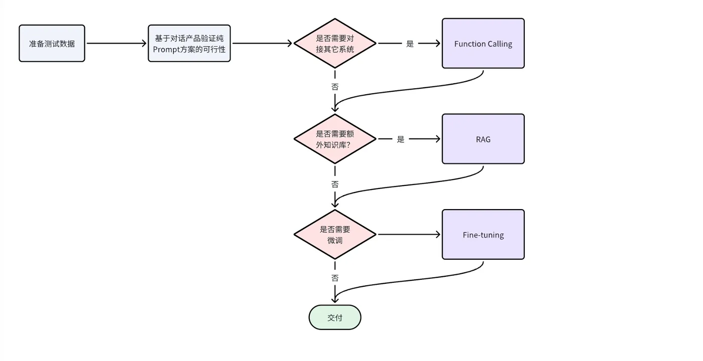
4.2 技术选型:

从开发成本由低到高来看,四种方案排序如下:

 Prompt < Function Calling < RAG < Fine-tuning

所以我们在选择技术时通常也应该遵循"在达成目标效果的前提,尽量降低开发成本"这一首要原则。然后可以参考以下流程来思考: image.gif 编辑

相关文章
|
9天前
|
存储 JSON 自然语言处理
大模型应用开发-LangChain框架基础
本文摘要: 文章系统介绍了大模型技术应用与开发的全流程,涵盖云端/本地模型部署、Prompt工程、LangChain框架及RAG项目实战。主要内容包括: 模型部署 阿里云百炼平台API接入与安全配置 Ollama本地模型部署方案 OpenAI兼容SDK的多平台调用方法 Prompt工程 Zero-shot/Few-shot提示技巧 金融文本分类/信息抽取实战案例 JSON数据结构处理与模板设计 LangChain框架 组件化架构:Models/Prompts/Memory/Vectorstores 链式调用
|
9天前
|
人工智能 自然语言处理 Java
大模型应用开发5-SpringAIalibaba实战
本文介绍了SpringAIAlibaba开源项目,该项目基于SpringAI构建,为阿里云通义系列模型提供Java开发实践。主要内容包括: 基础使用:配置模型API、依赖引入、调用示例,支持同步和流式调用; 多种集成方式:对接本地Ollama模型、ChatClient高级API、SSE流式输出; 核心功能实现:提示词模板、结构化输出、持久化内存、文本生成图片/语音; 高级能力:向量数据库、RAG增强检索、工具调用(Tool Calling); MCP协议:标准化工具调用方案,实现服务端工具共享;
|
9天前
|
Linux API 云计算
零基础保姆级|阿里云计算巢+MacOS/Linux/Windows11部署OpenClaw 技能集成+大模型配置全流程
2026年,AI自动化框架OpenClaw(原Clawdbot)凭借云端+本地双部署、多模型兼容与Skills插件化扩展能力,成为个人与团队实现复杂任务自动化的核心工具。阿里云计算巢提供OpenClaw官方一键部署方案,无需手动配置环境,5分钟即可完成云端部署;本地则支持MacOS、Linux、Windows11全系统部署,搭配阿里云千问、免费Coding Plan大模型API,再通过Skills扩展能力,可实现从信息查询、文件处理到流程自动化的全场景能力。
920 15
|
8天前
|
SQL 关系型数据库 数据库
【数据库】多表关系与多表查询-全维度对比(附《思维导图》)
本文系统讲解多表关系与多表查询,涵盖底层原理、范式设计、JOIN/UNION/子查询语法、CTE递归、性能优化及高频避坑指南,适配MySQL/PostgreSQL,助你从入门直达企业级实战。
|
9天前
|
存储 人工智能 NoSQL
大模型应用开发3-LangChain4j实战
本文介绍了LangChain4j框架的使用方法,主要包括以下内容:1. 基础配置:创建SpringBoot项目并配置OpenAI聊天模型;2. AIServices工具类:简化模型调用,支持流式和阻塞式两种调用方式;3. 会话记忆功能:实现多轮对话记忆,支持会话隔离和Redis持久化存储;4. RAG检索增强:通过向量数据库存储和检索专业领域知识,提升大模型回答质量;5. Tools工具:通过Function Calling机制实现业务功能调用。文章详细讲解了每个功能的实现步骤,包括代码示例和配置方法,帮助
|
9天前
|
存储 监控 前端开发
大文件上传下载处理方案-断点续传,秒传,分片,合并
本文介绍了大文件上传下载的断点续传技术方案。上传方面,通过前端将大文件分块(如5MB/块),后端使用MinIO存储分块并合并,实现断点续传和秒传功能。下载方面,采用Range请求分片下载,前端合并分片触发下载。技术要点包括:1)前端分块计算MD5;2)后端MinIO存储管理;3)分片校验与合并;4)进度监控和异常处理。该方案解决了大文件传输中断问题,提升用户体验,适用于视频等大文件传输场景,完整代码示例包含前后端实现。
|
9天前
|
人工智能 NoSQL Java
大模型应用开发2-SpringAI实战
本文介绍了SpringAI框架如何整合大语言模型,并详细讲解了应用开发的关键技术。主要内容包括: 核心功能 支持OpenAI、Ollama等主流平台 封装对话模型、向量计算等功能 提供同步/异步调用方式 关键技术实现 会话记忆管理(内存/Redis) 工具调用(Function Calling) 知识增强(RAG)架构 多模态交互(文本/图像) 典型应用场景 文献阅读助手实现 智能客服系统 文档知识库问答 开发实践 配置向量数据库 处理PDF文档 实现工具调用 兼容阿里云平台 该框架显著简化了大模型应用开发
|
25天前
|
Arthas 人工智能 Java
我们做了比你更懂 Java 的 AI-Agent -- Arthas Agent
Arthas Agent 是基于阿里开源Java诊断工具Arthas的AI智能助手,支持自然语言提问,自动匹配排障技能、生成安全可控命令、循证推进并输出结构化报告,大幅降低线上问题定位门槛。
754 64
我们做了比你更懂 Java 的 AI-Agent -- Arthas Agent
|
9天前
|
前端开发 Java 数据库
【数据载体POJO】POJO / DO / PO / DTO / VO / BO / Query / Entity / TO 全方位对比分析
本文系统解析Java企业级开发中各类数据载体(POJO/PO/DO/Entity/BO/DTO/TO/VO/Query)的本质、分层定位与使用边界,强调分层解耦、数据安全与职责单一原则,覆盖DDD、微服务及Spring生态实践,助力构建高内聚、低耦合的健壮架构。
|
9天前
|
安全 NoSQL Java
基于JWT+SpringSecurity整合一个单点认证授权机制
本文介绍了基于JWT和SpringSecurity的授权认证机制架构设计。系统采用RBAC权限模型,通过5张表描述用户-角色-权限关系。认证流程包含登录验证、IP检查、密码匹配等环节,使用JWT生成token并保存用户信息到Redis。授权部分利用@PreAuthorize注解和PermissionService实现权限校验,支持单权限、多权限及角色验证。整体架构通过过滤器链实现无状态认证,兼顾安全性和灵活性,为开发者提供了完整的认证授权解决方案。

热门文章

最新文章