阿里云无影灵构是什么?无影灵构介绍、功能及优势全解析,阿里云无影灵构是什么?无影灵构是一站式云端AI创研算力平台,专为AI创作与研究打造,集成企业级GPU算力、提效工具链、智能加速引擎、开箱即用的AI环境与图形化交互体验,旨在让用户无需专业AI背景也能快速构建专属云端工作站,大幅降低AI创新门槛,提升创作与科研效率。
详细参考无影灵构官方页面:https://www.aliyun.com/activity/wuying/ig

无影灵构是一站式云端AI创研算力平台,专为AI创作、研究打造。平台集成企业级GPU算力、提效工具链、智能加速引擎、开箱即用的AI环境与图形化交互体验,让用户无需专业AI背景,也能快速构建专属云端工作站,大幅降低AI创新门槛,提升创作与科研效率。
阿里云无影灵构产品优势:
企业级算力资源
沉浸式调用 NVIDIA RTX 5880 48G算力池,突破本地性能限制。 全面支持 AIGC、科研训练与大规模推理任务,满足高负载任务对极致算力的刚性需求。
海量预置镜像
预置 ComfyUI 及主流开发环境,无需手动安装驱动。一键部署专业工作空间,直接进入 AI 开发与创作,大幅压缩技术准备时间。
按量计费与计算加速
采用按量计费模式随启随停,消除算力闲置浪费。配合内置 DiT 加速引擎提升推理效率,在单位时间内产出更多结果,优化投入产出比。
工作流一键封包应用
支持工作流封装为 WebUI 或应用包,实现成果敏捷分发。配套 API 调试方案支持快速集成,缩短 AIGC 创意从原型到业务落地的周期。
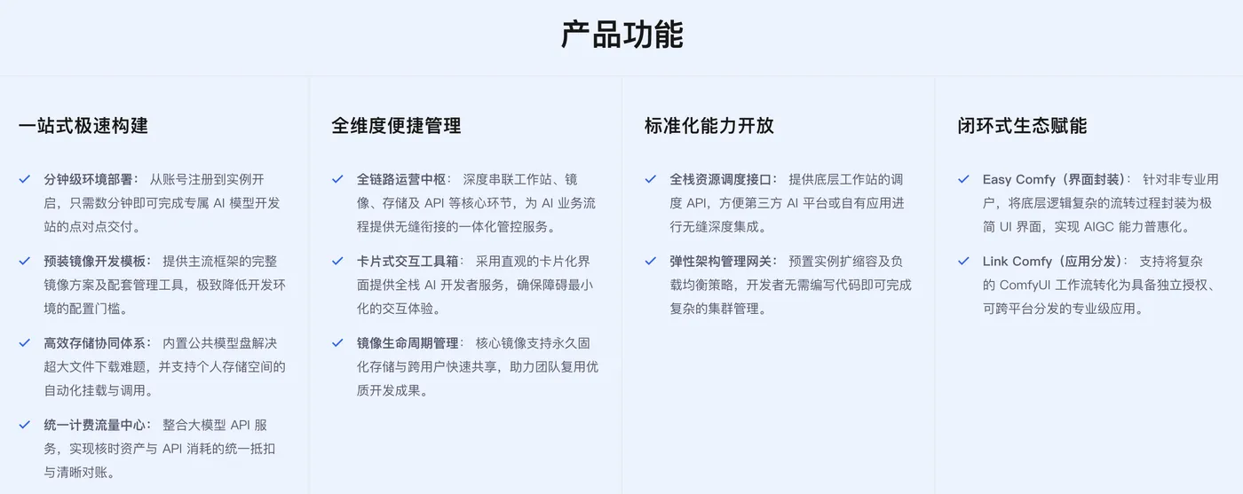
阿里云无影灵构产品功能

更多关于阿里云无影灵构的说明 ,请移步到官方页面:https://www.aliyun.com/activity/wuying/ig