在我们引入了SpringMVC框架之后,各位读者会发现,我们开始借助于注解的形式去定义接口请求路径,这些注解的作用就是:将任意HTTP 请求映射到控制器方法上
即:前端访问:www.baidu.com,实际对应后端一个被SpringMvc框架注解锁标注的方法上
那么这些注解有哪些,有各自发挥什么作用,在这里笔者带领大家快速了解一下:
@RequestMapping能做什么
在控制器类(就是我们的Controller类)上的方法上使用,用来表示前端请求的一个接口地址,比如我们访问任意一个网站,此时前端就会对后端发起一个Http请求
3这个请求地址在我们的CONTROLLER中就会被
LELEMENTSCONSOLESOURCESNETWORKPERFORMANCEMEMORYAPPLICATION
前端会发起一个后端接口请求
ILNVERT口HIDEDATAURLSALLFETCHXHRJSCSSILMGMEDIAFONTDOCWSW
口STYLE?KEYID=MINOR-SEARCH-SERVER&SIGN=1973388893599..RODUCT&MYSTI.
@REQUESTMAPPING注解修饰
HTTPS://BACKENDMARKETYOUDAO.COM/COLLECT/DOCREPORT
口31CF4B56E6C0B3AF668AA079DE1A898C.PNG
Q用户访问有道翻译
DOCWSWASMMANIFESTOTHER口HASBLOCKEDCOOKIES口BLOCKED
DIMENSIONS:IPHONE12PRO
100%NOTHROTTLING
有道翻译
5GROAESTS41MBTRANSFERREC
COM/INDEX.HTML#
CAPTURESCREENSHOTS
SHOWOVERVIEW
NYIYOUDAO.CO
REGUESTMETHOD
DUSELARGEREQUESTROWS
DOCREPORT
REQUESTURL:
有道速读
DGROUPBYFRAME
公开课主题
STATUSCODE:
LIGHTHOUSE
VGENERAL
RESORCESFINISH:2.15SDOM.
X844
人工翻译
SECURITY
XHEADERS
免费下载
在线翻译
200MS
1400MS
SPAYLOAD
秒翻PDF
线翻译
1600MS
桌面端
1000MS
400MS
老北鼻A
2AABRASOURCES
2000MS
1200MS
200
800MS
800MS
600MS
FILTER
390
文本
学习
POST
文档
工作
ROOZL
.FINIS
FANY
问题就在于:前端怎么知道请求后端哪个接口呢?接口有那么多?
此时我们的@RequestMapping注解就开始发挥作用了,我们定义的接口上:跟前端保持一样的接口请求路径,就可以实现对应接口的一对一访问。简而言之就是下面几个例子:
我们现在有一个员工操作接口,包括增删改查,一般我们会定义成下面的:
●新增:@RequestMapping("/staff/add")
●修改:@RequestMapping("/staff/update")
●删除:@RequestMapping("/staff/delete")
●查找:@RequestMapping("/staff/search")
这样我们就可以实现前后端接口的地址定位了。
但是除了这些我们可能还会有一些别的注解,其形式千变万化,但是要实现的效果是一致的。如@GetMapping、@PostMapping、@PutMapping、@DeleteMapping都是@RequestMapping注解基础之上的二次封装。
做个总结:@RequestMapping注解可以帮助后端程序员定义接口路径,从而让前端请求指定的接口。
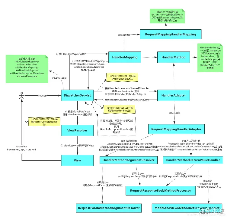
@RequestMapping怎么做到的
这里有一定的原理性知识,各位视情况而定,可以自行跳过。
KN气HANDLENMETHODARGUMENTRETOIRE合流7闪邦有HENDERMELHODNELURNVALUELANDER
处世@RE0UEST8ODY注修饰的参教处世@RE5PONS3O0工解修0风锅
URIAERNETHODNGUIMENIESOLVERCOMPOSILEE2HANDLORMOTHOSPEHTUMYGLUCHANDLRCAMACITORTEISM
KEQUESTMAPPNGHANDLERADAPTAR用NEGUESTMOONGHIANDLERADAPTER年
REGUESTRESPONSEBODYMETHODPROCESSO
REQUESTPARAMMETHODARAUMENTRESOLVER
MODELANDVIEWMETHODRETURNVALUEHANDLER
HANDLERMETHODRETURNVALUEHANDLE
HANDLERMETHODARGUMENTRESOLVER
REGUESTMAPPINGHANDLERADAPTER
REGUESTMAPPINGHANDLERMAPPING
使HANDLEREXECUTIONCNAN中D的HANDLER
E用HANDILERADAPTEREMODELANDVIEN
理@REAUESTPARANM注修创的参
支行LHARDLER的HANDLERACAPTER
VIEWRESOLVER
ANENNARANENEARANENEARARANENRARANEEO
,2LHANDLERMAPPING
HANDLEREXCEPTIONROSOVO
高心实现类".
HANDARECOCUTICNCHAN
5异常处理,助正4个步系可能
及被EREQUESTMAPOING
FFAFTERCORPLETIAN万
@CONTROLER注GE的BEAN
群折方法的数
PADLEREXECUTONCHAN闪HS
VIEWRESOLVERT伴RIVIEW
HANDLANLNTERCEOTORE
A历HANDLERMAPPNG味合-
VICWRESOLVER行
REEINARKEL,JSPJSOR,XM
MULANDERLXCEGTIORTESOERS
HANDERINTERCEPTO=
A万HANDLERADAPTER笨合
MOCAWV的方法
6.报积MODELANDVIEW
HSNDLOERTNTORCOPTORPT
EAAAAAAAAAOOORRRRAAAAAAAAAAO
手中中中中市技生国国国国品业公公公
ANDLERMAPPING
找出SPNING客医中
IITHANDLORADN
TIATPARTROCOS
实知继之一实现进之一
积用POSTHANDLE方法
处理返百正为
TNLANDIERMAPOINNC
HANDLERADAPTER
KEPELHLARDLE方法
修为的奖利力法
DISPATCHERSERVLET
ANDLORMOTHODR
IRLSTRALEGLEA
RTTLOCALERTSCLYNY
HANDLERMETHOC
ANDLEIDAPTERE
个装了METHOD
INTFEWRETOERS
包活了栏彩器
有化名中关率
核心实现类
会发生罚端,
ARAAAANNA
视一之一
实取类之一
RCSPONSE
超解决
VIEW
REQUEST
U及PARAMETER的
收构,井在
校技用
TAAAAAAAAAATAAAAAAAAAAANN
用
AERAAEATOONOONORNRRNRANAAAAAONOOO
HELPERCLASS.E
ERMAPPNGP
OHANDLET
口121外理方法价反同他
如果大家有需要,可以借鉴我总结的SpringMvc:
https://kdocs.cn/l/cvXWljAu8eph
