常见注解及使用说明

简介: 本文介绍了SpringMVC中@RequestMapping注解的作用与原理,它用于映射HTTP请求到控制器方法,实现前后端接口路径对应。并通过@GetMapping等派生注解进行简化,帮助开发者高效定义RESTful接口。

在我们引入了SpringMVC框架之后,各位读者会发现,我们开始借助于注解的形式去定义接口请求路径,这些注解的作用就是:将任意HTTP 请求映射到控制器方法上

即:前端访问:www.baidu.com,实际对应后端一个被SpringMvc框架注解锁标注的方法上

那么这些注解有哪些,有各自发挥什么作用,在这里笔者带领大家快速了解一下:

@RequestMapping能做什么

在控制器类(就是我们的Controller类)上的方法上使用,用来表示前端请求的一个接口地址,比如我们访问任意一个网站,此时前端就会对后端发起一个Http请求

问题就在于:前端怎么知道请求后端哪个接口呢?接口有那么多?

此时我们的@RequestMapping注解就开始发挥作用了,我们定义的接口上:跟前端保持一样的接口请求路径,就可以实现对应接口的一对一访问。简而言之就是下面几个例子:

我们现在有一个员工操作接口,包括增删改查,一般我们会定义成下面的:

  • 新增:@RequestMapping("/staff/add")
  • 修改:@RequestMapping("/staff/update")
  • 删除:@RequestMapping("/staff/delete")
  • 查找:@RequestMapping("/staff/search")

这样我们就可以实现前后端接口的地址定位了。

但是除了这些我们可能还会有一些别的注解,其形式千变万化,但是要实现的效果是一致的。如@GetMapping、@PostMapping、@PutMapping、@DeleteMapping都是@RequestMapping注解基础之上的二次封装。

做个总结:@RequestMapping注解可以帮助后端程序员定义接口路径,从而让前端请求指定的接口。

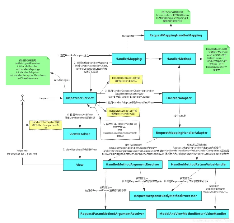
@RequestMapping怎么做到的

这里有一定的原理性知识,各位视情况而定,可以自行跳过。

如果大家有需要,可以借鉴我总结的SpringMvc:

https://kdocs.cn/l/cvXWljAu8eph

目录
相关文章
|
4月前
|
负载均衡 应用服务中间件 Nacos
Nacos配置中心
本文详细介绍Nacos作为配置中心的实现原理与实战步骤,涵盖配置管理、热更新、共享配置优先级及集群搭建,帮助微服务应用实现配置动态化、高可用部署。
211 4
|
4月前
|
Java Spring
什么是WebFlux
Spring WebFlux 是 Spring Framework 5 引入的响应式Web框架,支持非阻塞、事件驱动的编程模型,适用于高并发场景,可运行于 Netty、Undertow 等服务器,提供注解式和函数式编程接口。
87 2
|
4月前
|
JSON Dubbo Java
Feign远程调用
本章介绍如何使用Feign替代RestTemplate实现更优雅的HTTP跨服务调用。通过引入Feign,结合注册中心与注解声明,解决硬编码、可读性差等问题,并支持日志、连接池等自定义配置。同时提出继承与抽取两种最佳实践,推荐将Feign客户端抽离为独立模块,提升代码复用性与维护性,助力微服务架构优化。
149 0
Feign远程调用
|
4月前
|
负载均衡 Java 数据安全/隐私保护
Gateway服务网关
网关是微服务架构的统一入口,核心功能包括请求路由、权限控制和限流。通过Spring Cloud Gateway可实现高效路由转发与过滤器处理,支持全局过滤与跨域解决方案,提升系统安全性和稳定性。(239字)
182 0
|
4月前
|
存储 安全 Java
认证源码分析与自定义后端认证逻辑
本文深入分析Spring Security认证流程,从UsernamePasswordAuthenticationFilter到AuthenticationManager、AbstractUserDetailsAuthenticationProvider层层源码解析,揭示认证核心机制,并结合自定义UserDetailsService实现数据库认证,完整演示认证逻辑与权限封装过程。
155 0
认证源码分析与自定义后端认证逻辑
|
4月前
|
Web App开发 前端开发 JavaScript
跨域处理
本文详解跨域问题及CORS解决方案。介绍跨域概念、产生原因,并通过实例演示Spring Boot中使用@CrossOrigin注解实现跨域资源共享,解决前端请求被拦截的问题。
103 0
|
4月前
|
JSON 安全 Java
鉴权.2
本文介绍如何在Spring Boot中集成Spring Security与JWT实现认证授权。通过自定义UserDetailsService、JWT过滤器及权限配置,完成登录生成Token、请求验证等流程,并结合RBAC模型实现细粒度访问控制。
86 0
|
4月前
|
安全 Java 应用服务中间件
4.认识SpringSecurity
Spring Security 是成熟的安全框架,提供认证、鉴权及防御攻击功能。支持多种认证方式,如OAuth2、JWT、表单等,基于过滤器链实现安全控制,通过SecurityFilterChain管理多组过滤规则,并利用ExceptionTranslationFilter处理安全异常,保障Web应用安全。
70 0
|
4月前
|
存储 NoSQL 关系型数据库
MongoDB相关概念
MongoDB是一款高性能、无模式的文档型NoSQL数据库,适用于高并发、海量数据、高可用场景。它以BSON格式存储数据,支持嵌入式文档、丰富查询、索引优化及水平扩展,广泛应用于社交、游戏、物联网等领域,具备高扩展性、高可用性与灵活的数据模型。
88 8
MongoDB相关概念
|
4月前
|
存储 安全 Java
鉴权.1
本文介绍基于JWT与Spring Security的鉴权实现方案,涵盖Token认证流程、pom依赖配置、安全类WebSecurityConfig设置、JWT生成与验证、自定义认证组件等内容,结合代码示例完成前后端分离场景下的安全控制。
191 0

热门文章

最新文章