针织衫_个人页

针织衫
个人头像照片
0
0
0

个人介绍

暂无个人介绍

擅长的技术

获得更多能力
通用技术能力:

暂时未有相关通用技术能力~

云产品技术能力:

暂时未有相关云产品技术能力~

阿里云技能认证

详细说明
暂无更多信息

2025年12月

  • 12.18 15:50:40
    发表了文章 2025-12-18 15:50:40

    异步消息组件MQ高级

    本文详细讲解了RabbitMQ消息可靠性与延迟消息的实现方案,涵盖生产者重试、确认机制、消费者确认、幂等性处理、消息持久化及延迟消息插件应用,确保消息不丢失并实现超时订单自动取消。
  • 12.18 15:50:25
    发表了文章 2025-12-18 15:50:25

    异步消息组件MQ基础

    本课程系统讲解RabbitMQ消息中间件,涵盖其核心应用场景如异步调用、应用解耦与流量削峰。通过SpringAMQP实现消息收发,深入剖析工作队列、发布订阅模型及Fanout、Direct、Topic等交换机类型特性,并实践惰性队列、优先级队列等高级功能,最终完成商城项目中同步转异步的业务改造。
  • 12.18 15:49:55
    发表了文章 2025-12-18 15:49:55

    服务保护、分布式事务

    本课程围绕微服务保护与分布式事务展开,涵盖微服务雪崩问题及解决方案,重点讲解Sentinel实现熔断、降级、限流与线程隔离的方法,并通过FallbackFactory和注解实现降级逻辑。同时介绍CAP原理,利用Seata实现分布式事务控制,深入剖析AT、XA、TCC等模式的工作机制,全面提升系统稳定性与数据一致性保障能力。
  • 12.18 15:49:21
    发表了文章 2025-12-18 15:49:21

    容器化部署引擎Docker

    Docker是一种容器化技术,通过镜像打包应用及依赖,实现跨环境一致部署。它利用容器隔离运行,解决开发、测试、生产环境差异与依赖冲突问题,相比虚拟机更轻量、高效,提升交付效率。
  • 12.18 15:48:52
    发表了文章 2025-12-18 15:48:52

    持久层框架MyBatisPlus

    MyBatisPlus是MyBatis的增强工具,简化单表CRUD操作,无需编写SQL即可实现增删改查。通过继承BaseMapper、使用条件构造器(如QueryWrapper)、集成分页插件等功能,极大提升开发效率。同时支持自定义SQL、逻辑删除、枚举处理器等高级特性,广泛应用于企业级项目中。
  • 12.18 15:48:15
    发表了文章 2025-12-18 15:48:15

    开发环境搭建

    工欲善其事,必先利其器。本文档指导学生配置开发环境:要求电脑内存16G以上(建议32G),安装VMware虚拟机并导入CentOS 7系统,设置网络与IP;配置IDEA、Maven、Git等开发工具;通过Fork获取项目代码,搭建黑马商城前后端运行环境,确保学习顺利开展。
  • 12.18 15:46:39
    发表了文章 2025-12-18 15:46:39

    Gateway服务网关

    网关是微服务架构的统一入口,核心功能包括请求路由、权限控制和限流。通过Spring Cloud Gateway可实现高效路由转发与过滤器处理,支持全局过滤与跨域解决方案,提升系统安全性和稳定性。(239字)
  • 12.18 15:46:03
    发表了文章 2025-12-18 15:46:03

    Feign远程调用

    本章介绍如何使用Feign替代RestTemplate实现更优雅的HTTP跨服务调用。通过引入Feign,结合注册中心与注解声明,解决硬编码、可读性差等问题,并支持日志、连接池等自定义配置。同时提出继承与抽取两种最佳实践,推荐将Feign客户端抽离为独立模块,提升代码复用性与维护性,助力微服务架构优化。
  • 12.18 15:45:39
    发表了文章 2025-12-18 15:45:39

    Nacos配置中心

    本文详细介绍Nacos作为配置中心的实现原理与实战步骤,涵盖配置管理、热更新、共享配置优先级及集群搭建,帮助微服务应用实现配置动态化、高可用部署。
  • 12.18 15:44:57
    发表了文章 2025-12-18 15:44:57

    Nacos注册中心

    本文介绍Nacos的安装部署、服务注册与发现、分级模型、负载均衡策略、权重控制、环境隔离及实例类型等内容,涵盖从入门到实战的核心知识点,帮助开发者快速掌握Nacos在微服务架构中的应用。
  • 12.18 15:44:25
    发表了文章 2025-12-18 15:44:25

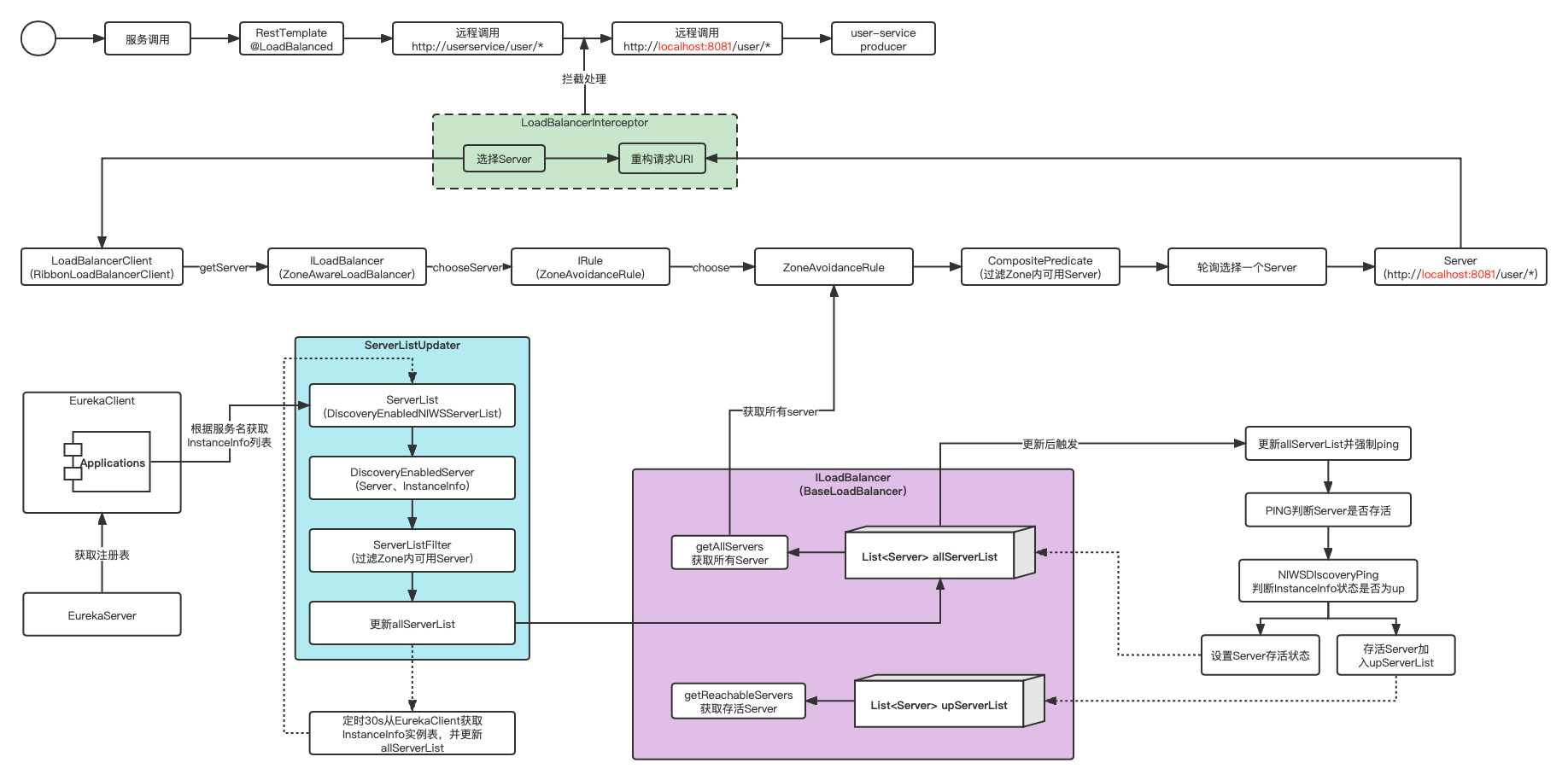
    Ribbon负载均衡

    本文深入讲解Spring Cloud中Ribbon实现客户端负载均衡的原理,包括@LoadBalanced注解的作用、负载均衡策略分类与算法,并演示如何自定义配置及优化饥饿加载,帮助读者全面掌握Ribbon的核心机制与应用实践。
  • 12.18 15:43:54
    发表了文章 2025-12-18 15:43:54

    Eureka服务注册与发现

    本节介绍Spring Cloud中Eureka注册中心的搭建与使用,完成服务注册与发现功能,并为后续Nacos替换Eureka奠定基础。
  • 12.18 15:43:05
    发表了文章 2025-12-18 15:43:05

    SpringCloud工程部署启动

    本文介绍SpringCloud微服务工程搭建全过程,涵盖项目初始化、模块创建、依赖配置及数据库部署。通过两种方案实现工程导入,并基于RestTemplate完成服务间远程调用,解析微服务拆分与协作机制,助力掌握分布式架构核心技能。(239字)
  • 12.18 15:42:26
    发表了文章 2025-12-18 15:42:26

    SpringCloud概述

    Spring Cloud是微服务一站式解决方案,具备注约大于配置、组件丰富、开箱即用等特点。其版本以地铁站命名,避免与子项目冲突。Spring Cloud Alibaba融合Nacos、Sentinel、Seata等阿里开源组件,提供更完整、经生产验证的微服务生态,成为当前主流技术选型。
  • 12.18 15:41:58
    发表了文章 2025-12-18 15:41:58

    微服务概述

    本文对比单体应用与微服务架构,解析微服务的定义、核心特征及优缺点,介绍其技术选型与实现路径,帮助理解从单体到分布式架构的演进逻辑。
  • 12.18 15:41:31
    发表了文章 2025-12-18 15:41:31

    持久层框架MyBatisPlus

    MyBatisPlus是MyBatis的增强工具,简化单表CRUD操作,无需编写XML即可实现增删改查。通过继承BaseMapper、使用条件构造器(如QueryWrapper)、集成分页插件等,显著提升开发效率,并支持代码生成、逻辑删除、枚举处理器等高级功能。
  • 12.18 15:40:29
    发表了文章 2025-12-18 15:40:29

    虚拟机安装(CentOS7)

    准备CentOS7镜像及VMware虚拟机工具,可选清华源或百度云下载。使用VMware创建虚拟机,参考指南完成安装,默认用户名为root,密码自设。
  • 12.18 15:39:55
    发表了文章 2025-12-18 15:39:55

    什么是WebFlux

    Spring WebFlux 是 Spring Framework 5 引入的响应式Web框架,支持非阻塞、事件驱动的编程模型,适用于高并发场景,可运行于 Netty、Undertow 等服务器,提供注解式和函数式编程接口。
  • 12.18 15:39:15
    发表了文章 2025-12-18 15:39:15

    什么是跨域

    CORS(跨域资源共享)是W3C标准,允许浏览器向跨源服务器发送XMLHttpRequest请求,突破同源限制。它分为简单请求与非简单请求,后者需预检。支持所有HTTP方法,较JSONP更强大灵活。
  • 12.18 15:38:42
    发表了文章 2025-12-18 15:38:42

    @RefreshScope热更新原理

    本文深入解析Spring Cloud中@RefreshScope注解实现配置热更新的原理。通过分析其组合注解特性,重点探讨@Scope("refresh")如何借助代理模式与缓存机制,在配置变更时触发Bean重建,结合Nacos动态刷新Environment,实现配置实时生效。
  • 12.18 15:38:11
    发表了文章 2025-12-18 15:38:11

    Jmeter快速入门

    本文介绍JMeter的安装与快速入门,包括下载、解压、运行步骤及中文界面设置方法,并演示创建线程组、添加HTTP取样器和查看测试结果的基本操作流程。
  • 12.18 15:37:43
    发表了文章 2025-12-18 15:37:43

    负载均衡算法

    本文介绍了多种负载均衡算法:随机、轮询、最小活跃数、源地址哈希及一致性哈希。涵盖适用场景、实现原理与优化策略,如加权随机与加权轮询,并结合代码与图示解析调度逻辑,适用于分布式系统流量分配设计。
  • 12.18 15:33:37
    发表了文章 2025-12-18 15:33:37

    什么是RESTful

    RESTful是一种面向资源的API设计规范,通过统一接口(GET/POST/PUT/DELETE)操作资源,实现结构清晰、标准统一、易于维护的Web服务。它强调URI代表资源,避免动词滥用,提升系统可读性与扩展性。
  • 12.18 15:16:46
    发表了文章 2025-12-18 15:16:46

    数据库设计三范式

    本文介绍了数据库设计中的三大范式:第一范式要求字段原子性、不可再分;第二范式要求消除部分依赖,确保主键唯一决定非主键;第三范式要求消除传递依赖。通过实例解析,说明范式旨在减少冗余、提升效率,但实际设计中需结合业务需求灵活应用。
  • 12.18 15:15:52
    发表了文章 2025-12-18 15:15:52

    常见的网络攻击

    恶意软件、网络钓鱼、中间人攻击、DDoS攻击、SQL注入、零日漏洞及DNS隧道是常见网络安全威胁。恶意软件通过漏洞入侵,窃取数据或破坏系统;网络钓鱼伪装可信来源骗取信息;MitM攻击窃听通信;DDoS以海量流量瘫痪服务;SQL注入操控数据库;零日攻击利用未修复漏洞;DNS隧道则隐藏恶意数据传输,严重威胁网络安全。
  • 12.18 15:15:25
    发表了文章 2025-12-18 15:15:25

    了解SQL注入

    SQL注入是通过恶意输入操控数据库的攻击方式,可导致身份绕过、数据泄露等严重后果。利用参数化查询、输入验证及白名单策略可有效防御,同时需屏蔽敏感错误信息,结合网络层防护如IPS增强安全。
  • 12.18 15:14:56
    发表了文章 2025-12-18 15:14:56

    大厂如何解决订单幂等问题

    本文介绍如何在分布式系统中实现接口幂等性,避免重复下单与ABA问题。通过预生成唯一订单号并利用数据库主键约束,防止重复创建订单;通过版本号机制,在更新时校验数据一致性,解决并发修改导致的ABA问题。结合Redis或数据库状态标记,确保支付等关键操作仅执行一次,保障系统数据正确性与用户体验。
  • 12.18 15:14:26
    发表了文章 2025-12-18 15:14:26

    常见注解及使用说明

    本文介绍了SpringMVC中@RequestMapping注解的作用与原理,它用于映射HTTP请求到控制器方法,实现前后端接口路径对应。并通过@GetMapping等派生注解进行简化,帮助开发者高效定义RESTful接口。
  • 12.18 15:14:05
    发表了文章 2025-12-18 15:14:05

    自定义注解

    本文介绍Java自定义注解的实现原理与应用,结合Spring AOP完成日志拦截,并通过过滤器实现登录权限控制。涵盖注解定义、元注解说明及实际代码示例,适用于日志、验证、缓存等场景。
  • 12.18 15:13:13
    发表了文章 2025-12-18 15:13:13

    2.OAuth2.0实战案例

    本文介绍基于Spring Boot与Spring Cloud OAuth2搭建授权认证系统的过程,涵盖父工程创建、资源服务与授权服务配置,并实现授权码、简化、密码及客户端四种模式的测试流程,完成安全访问控制。
  • 12.18 15:12:41
    发表了文章 2025-12-18 15:12:41

    1.认识OAuth2.0

    OAuth2.0是一种开放授权协议,允许第三方应用在用户授权下访问其资源,而无需获取用户账号密码。相比传统授权更安全,广泛用于第三方登录、服务间资源共享等场景,支持授权码、简化、密码及客户端四种模式,其中授权码模式最安全,适用于Web应用;简化模式适合无后端的前端应用;密码模式用于高度信任的服务间调用;客户端模式则用于系统间内部通信。Spring Security OAuth2可实现单点登录与服务权限控制。
  • 12.18 15:11:56
    发表了文章 2025-12-18 15:11:56

    1.RememberMe简介及用法

    RememberMe功能并非简单保存用户名密码,而是通过服务端生成令牌(Token),借助Cookie实现关闭浏览器后仍保持登录状态。勾选“记住我”后,系统在响应头设置remember-me令牌,后续请求自动携带该令牌验证身份。为提升安全性,可将Token持久化至数据库并增加二次校验机制,防止令牌泄露带来的安全风险。
  • 12.18 15:11:22
    发表了文章 2025-12-18 15:11:22

    认证源码分析与自定义后端认证逻辑

    本文深入分析Spring Security认证流程,从UsernamePasswordAuthenticationFilter到AuthenticationManager、AbstractUserDetailsAuthenticationProvider层层源码解析,揭示认证核心机制,并结合自定义UserDetailsService实现数据库认证,完整演示认证逻辑与权限封装过程。
  • 12.18 15:10:40
    发表了文章 2025-12-18 15:10:40

    1.自定义认证前端页面

    本文介绍Spring Security前后端整合配置:前端引入login.html页面,后端定义接口与安全配置类,通过formLogin实现表单认证,配置登录页、成功跳转页及参数,禁用CSRF,启动后验证权限控制流程。
  • 12.18 15:10:05
    发表了文章 2025-12-18 15:10:05

    2.过滤器链加载原理

    本文深入解析Spring Security底层过滤器机制,揭示DelegatingFilterProxy如何加载FilterChainProxy,并最终将十五个安全过滤器封装进SecurityFilterChain,帮助理解框架自动配置背后的原理,为自定义认证页面打下基础。(239字)
  • 12.18 15:09:23
    发表了文章 2025-12-18 15:09:23

    1-常用过滤器介绍

    本文介绍了Spring Security中的核心过滤器链,涵盖SecurityContextPersistenceFilter、CsrfFilter、LogoutFilter等15个关键过滤器的作用与执行顺序,解析其如何实现认证、授权、会话管理及异常处理,展现AOP思想在安全控制中的典型应用。
  • 12.18 15:08:40
    发表了文章 2025-12-18 15:08:40

    工程搭建与验证

    本文介绍如何基于阿里云脚手架快速搭建Spring Boot工程,并整合Spring Security实现基础安全控制。内容涵盖项目创建、代码导入、Web依赖配置、访问接口开发及Spring Security的引入与验证,附带完整代码仓库地址,便于学习与实践。
  • 12.18 15:01:46
    发表了文章 2025-12-18 15:01:46

    4.认识SpringSecurity

    Spring Security 是成熟的安全框架,提供认证、鉴权及防御攻击功能。支持多种认证方式,如OAuth2、JWT、表单等,基于过滤器链实现安全控制,通过SecurityFilterChain管理多组过滤规则,并利用ExceptionTranslationFilter处理安全异常,保障Web应用安全。
  • 12.18 15:00:52
    发表了文章 2025-12-18 15:00:52

    3.实现权限管理的技术

    本文介绍了权限管理的主流技术选型,对比了Apache Shiro、Spring Security及自定义ACL的优缺点。Shiro轻量易用但安全性较弱;Spring Security功能强大但配置复杂;自定义ACL灵活低成本但维护难度高,适合特定场景。
  • 12.18 14:58:39
    发表了文章 2025-12-18 14:58:39

    2.通用权限管理模型

    本文介绍了ACL和RBAC两种常见的权限模型。ACL通过直接为用户或角色授权实现控制,简单直观;RBAC则基于角色分配权限,解耦用户与权限关系,更易维护。文中还详解了RBAC0-RBAC3的演进与核心原则,帮助构建系统化权限设计认知。
  • 12.18 14:57:50
    发表了文章 2025-12-18 14:57:50

    什么是权限管理

    权限管理包含认证与授权两大核心:认证验证用户身份,授权分配操作权限。通过角色叠加实现菜单访问控制,保障系统安全,避免越权操作与数据泄露。
  • 12.18 14:55:52
    发表了文章 2025-12-18 14:55:52

    鉴权.2

    本文介绍如何在Spring Boot中集成Spring Security与JWT实现认证授权。通过自定义UserDetailsService、JWT过滤器及权限配置,完成登录生成Token、请求验证等流程,并结合RBAC模型实现细粒度访问控制。
  • 12.18 14:51:49
    发表了文章 2025-12-18 14:51:49

    鉴权.1

    本文介绍基于JWT与Spring Security的鉴权实现方案,涵盖Token认证流程、pom依赖配置、安全类WebSecurityConfig设置、JWT生成与验证、自定义认证组件等内容,结合代码示例完成前后端分离场景下的安全控制。
  • 12.18 14:47:29
    发表了文章 2025-12-18 14:47:29

    跨域处理

    本文介绍Spring Boot中两种CORS跨域解决方案:一是通过实现`WebMvcConfigurer`接口进行全局配置,允许指定域名、方法、请求头并支持凭证;二是使用自定义`Filter`拦截请求,动态添加CORS相关响应头。两种方案均附详细代码示例,并验证有效性,适用于前后端分离项目开发。
  • 12.18 14:45:38
    发表了文章 2025-12-18 14:45:38

    跨域处理

    本文详解跨域问题及CORS解决方案。介绍跨域概念、产生原因,并通过实例演示Spring Boot中使用@CrossOrigin注解实现跨域资源共享,解决前端请求被拦截的问题。
  • 12.18 14:37:15
    发表了文章 2025-12-18 14:37:15

    4. 不定参数入参

    本文介绍接口入参的多种处理方式,包括非JSON格式与JSON格式参数传递,支持单个、多个及封装对象参数,并结合@RequestBody、@RequestParam等注解实现灵活的数据接收与校验。
  • 12.18 14:35:37
    发表了文章 2025-12-18 14:35:37

    3. 打包

    本文介绍Java项目打包方法:将所有内容打包进单一JAR文件,通过Maven配置主类与编译版本,使用`mvn clean package`命令打包,`java -jar`运行,`nohup`实现后台运行,并提供停止进程的常用指令。
  • 12.18 14:34:00
    发表了文章 2025-12-18 14:34:00

    2. 整合切面,参数拦截+过滤

    本文介绍基于Spring AOP实现的请求参数拦截与过滤方案,通过自定义切面`RequestParamsAspect`,对指定包路径下的Controller进行方法入参监控,实现请求日志记录、执行耗时统计及敏感数据过滤,提升系统可维护性与安全性。
  • 12.18 14:29:37
    发表了文章 2025-12-18 14:29:37

    1. 整合Logback,滚动记录+多文件

    本文介绍如何整合Logback实现日志的滚动记录与多文件输出,通过配置`logback-spring.xml`,支持按级别、模块分离日志,如INFO、ERROR、SQL、请求参数等,并结合`LogProxy`工具类实现灵活的日志管理,提升系统可观测性与维护效率。
  • 12.18 14:28:01
    发表了文章 2025-12-18 14:28:01

    @Inherited

    @Inherited 是 Java 中的元注解,用于修饰其他注解,使其在类继承中可被子类继承。当某注解标注了 @Inherited,且应用于父类时,子类会自动继承该注解;但接口之间或类实现接口时均不继承注解,无论是否使用 @Inherited。
  • 发表了文章 2025-12-18

    容器化部署引擎Docker

  • 发表了文章 2025-12-18

    Nacos配置中心

  • 发表了文章 2025-12-18

    服务保护、分布式事务

  • 发表了文章 2025-12-18

    Eureka服务注册与发现

  • 发表了文章 2025-12-18

    Ribbon负载均衡

  • 发表了文章 2025-12-18

    什么是WebFlux

  • 发表了文章 2025-12-18

    什么是跨域

  • 发表了文章 2025-12-18

    SpringCloud概述

  • 发表了文章 2025-12-18

    Jmeter快速入门

  • 发表了文章 2025-12-18

    @RefreshScope热更新原理

  • 发表了文章 2025-12-18

    虚拟机安装(CentOS7)

  • 发表了文章 2025-12-18

    Nacos注册中心

  • 发表了文章 2025-12-18

    负载均衡算法

  • 发表了文章 2025-12-18

    异步消息组件MQ基础

  • 发表了文章 2025-12-18

    微服务概述

  • 发表了文章 2025-12-18

    异步消息组件MQ高级

  • 发表了文章 2025-12-18

    SpringCloud工程部署启动

  • 发表了文章 2025-12-18

    持久层框架MyBatisPlus

  • 发表了文章 2025-12-18

    持久层框架MyBatisPlus

  • 发表了文章 2025-12-18

    Feign远程调用

正在加载, 请稍后...
滑动查看更多
正在加载, 请稍后...
暂无更多信息
正在加载, 请稍后...
暂无更多信息