Ribbon负载均衡

简介: 本文深入讲解Spring Cloud中Ribbon实现客户端负载均衡的原理,解析@LoadBalanced注解的作用机制,介绍负载均衡分类、常见算法及自定义策略方法,并探讨饥饿加载优化方案,帮助读者全面理解微服务间的流量分发技术。

在上一节我们引入Eureka的同时,不知读者朋友们是否还有印象:我们在启动类getRestTemplate方法上追加了注解 @LoadBalanced,为什么加这个注解?这个注解解决了什么问题?本节笔者将给读者们做详尽的讲解。

1.负载均衡

1.1 什么是负载均衡

传统架构下的网站,随着流量的增加,高并发、海量数据的挑战逐步而来。为了提升系统的性能,架构师们往往开始从垂直扩展、水平扩展两个角度来解决问题:

垂直扩展

网站发展的早期可以通过增加服务器的硬件处理能力:CPU、内存、磁盘等方面提升服务器处理的能力,然而单机的瓶颈总是存在的,一旦触及瓶颈想再提升,付出的成本会极高,显然这不符合分布式系统的设计理念。

水平扩展

通过集群部署的方式,将一台服务器的请求压力,分摊到多台机器上,集群中的应用服务器通常被设计成无状态。但是如何将流量均匀分摊到各机器上,或优先分配到高性能机器上又成了一个问题,由此引申出“负载均衡”的概念。

负载均衡(Load Balance)是如今高并发、高可用系统中不可或缺的关键组件,目标是:尽力将用户流量按照架构设计分发(并非一定均匀)到集群中多台服务器上,从而提高系统整体的响应速度和可用性。

1.2 负载均衡分类

硬件负载均衡(包括但不限于)

  • F5
  • A10

软件负载均衡(包括但不限于)

  • Nginx
  • HAProxy
  • LVS

1.3 负载均衡算法

为不影响章节重点,需做进一步了解的可移步:负载均衡算法

2.Ribbon如何实现负载均衡

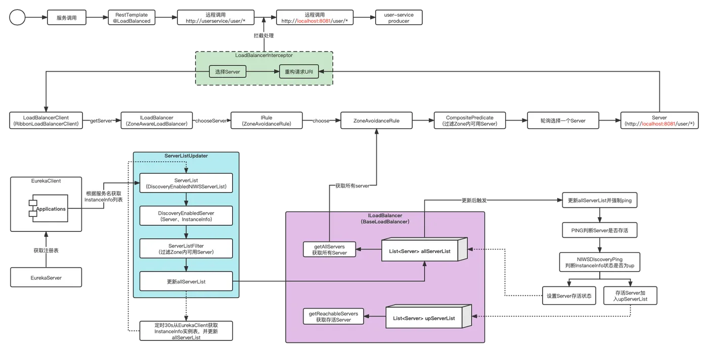
Ribbon与大多数负载均衡实现机制一样在客户端实现(不同于后续我们讲解的Nacos,Nacos在服务端实现),其主要流程为:

  • 在RestTemplate标注@LoadBalanced注解,此时通过RestTemplate发起的RESTful请求都会被负载均衡
  • 当请求发起时,会被LoadBalancedInterceptor拦截,其主要实现两个功能:
  • 从多个可用Server中选择一个Server,选择算法即上述1.3中之一
  • 重构请求URI:服务名-->具体ip、端口
  • LoadBalancerClient内部持有LoadBalancer并调用getServer方法得到一个Server,而这个Server是通过Eureka服务注册,ILoadBalancer持有的upServerList、allServerList中获取(底层依赖ServerListUpdater动态更新所有serverList)

完整源码交互流程总结如下,感兴趣的可做进一步研究:

3.Ribbon自定义负载均衡策略

1.代码声明式注册

在启动类追加以下代码即可,此优先级更高,但修改必须重启应用,且全局生效

@Bean
public IRule getRandomRule() {
    return new RandomRule();
}

通过查看IRule实现类,可以做其余负载均衡实现方案的更多测试

2.配置文件声明式配置

此配置优点在于不用重启应用,打包发布,但缺点是无法做到全局配置,必须声明规则对应的服务

userservice: # 给某个微服务配置负载均衡规则,这里是userservice服务
  ribbon:
    NFLoadBalancerRuleClassName: com.netflix.loadbalancer.RandomRule # 负载均衡规则

4.Ribbon饥饿加载

在上述的测试中不知是否有读者发现:当请求第一次到某个实例时,其响应速度明细要慢一点,这里就是因为Ribbon默认采用饥饿加载,只有访问时才会创建LoadBalanceClient,从而导致第一次时间要长点,日志如下:

  • 修改饥饿加载前启动日志

  • 修改饥饿加载前访问日志

修改饥饿加载机制,通过在配置文件中追加以下配置即可

ribbon:
  eager-load:
    enabled: true  # 开启饥饿加载
    clients: userservice # 指定饥饿加载服务
  • 修改饥饿加载后启动日志

  • 修改饥饿加载后访问日志

至此我们的工程如下,有需自行下载导入📎cloud.zip

5.总结

上一节就已经实现的负载均衡笔者并未深入探讨,本节通过分析负载均衡算法、Ribbon实现负载均衡的底层原理和实现过程,让大家对负载均衡有了一个大体认识,同时针对Ribbon自定义负载均衡策略,饥饿加载让大家对于Ribbon的了解又多一些。Ribbon实现的负载均衡只是方案之一,我们可以尽量多了解但不要局限于此。

负载均衡作为现如今架构必须考量的一个点,要了解和深入学习的地方还很多,如下一节我们要学习的Nacos是怎么实现的?它为什么反其道而行要在服务端实现?ZK也可作为注册中心它是怎么实现的?网关GateWay也可做负载均衡它又是怎么实现的呢?篇幅问题,更多的答案留给读者朋友们在未来的工作生涯中慢慢思考。


思考问题

  • Ribbon是什么?解决了什么问题?
  • Ribbon实现的是客户端,还是服务端负载均衡?
  • Ribbon如何实现负载均衡?
  • 还有哪些技术点可以实现负载均衡?
  • 负载均衡算法?如何实现?还有哪些技术有体现?

6.推荐阅读资料

相关文章
|
12天前
|
数据采集 人工智能 安全
|
7天前
|
机器学习/深度学习 人工智能 前端开发
构建AI智能体:七十、小树成林,聚沙成塔:随机森林与大模型的协同进化
随机森林是一种基于决策树的集成学习算法,通过构建多棵决策树并结合它们的预测结果来提高准确性和稳定性。其核心思想包括两个随机性:Bootstrap采样(每棵树使用不同的训练子集)和特征随机选择(每棵树分裂时只考虑部分特征)。这种方法能有效处理大规模高维数据,避免过拟合,并评估特征重要性。随机森林的超参数如树的数量、最大深度等可通过网格搜索优化。该算法兼具强大预测能力和工程化优势,是机器学习中的常用基础模型。
344 164
|
6天前
|
机器学习/深度学习 自然语言处理 机器人
阿里云百炼大模型赋能|打造企业级电话智能体与智能呼叫中心完整方案
畅信达基于阿里云百炼大模型推出MVB2000V5智能呼叫中心方案,融合LLM与MRCP+WebSocket技术,实现语音识别率超95%、低延迟交互。通过电话智能体与座席助手协同,自动化处理80%咨询,降本增效显著,适配金融、电商、医疗等多行业场景。
345 155
|
7天前
|
编解码 人工智能 自然语言处理
⚽阿里云百炼通义万相 2.6 视频生成玩法手册
通义万相Wan 2.6是全球首个支持角色扮演的AI视频生成模型,可基于参考视频形象与音色生成多角色合拍、多镜头叙事的15秒长视频,实现声画同步、智能分镜,适用于影视创作、营销展示等场景。
575 4
|
15天前
|
SQL 自然语言处理 调度
Agent Skills 的一次工程实践
**本文采用 Agent Skills 实现整体智能体**,开发框架采用 AgentScope,模型使用 **qwen3-max**。Agent Skills 是 Anthropic 新推出的一种有别于mcp server的一种开发方式,用于为 AI **引入可共享的专业技能**。经验封装到**可发现、可复用的能力单元**中,每个技能以文件夹形式存在,包含特定任务的指导性说明(SKILL.md 文件)、脚本代码和资源等 。大模型可以根据需要动态加载这些技能,从而扩展自身的功能。目前不少国内外的一些框架也开始支持此种的开发方式,详细介绍如下。
1013 7