Docker概述

简介: Docker是基于Go语言的开源容器技术,实现“一次镜像,处处运行”。它通过镜像、容器、仓库三大核心组件,将应用及其环境打包隔离,对比传统虚拟机更轻量、高效,启动更快,资源占用更少,广泛应用于开发、测试与部署。

Docker简介
Docker是基于Go语言实现的云开源项目。

Docker的主要目标是:Build, Ship and Run Any App, Anywhere,也就是通过对应用组件的封装、分发、部署、运行等生命周期的管理,使用户的APP及其运行环境能做到一次镜像,处处运行。

传统虚拟机和容器

传统虚拟机(virtual machine):
传统虚拟机技术基于安装在主操作系统上的虚拟机管理系统(如VirtualBox、VMware等),创建虚拟机(虚拟出各种硬件),在虚拟机上安装从操作系统,在从操作系统中安装部署各种应用。
缺点:资源占用多、冗余步骤多、启动慢

Linux容器(Linux Container,简称LXC):
Linux容器是与系统其他部分分隔开的一系列进程,从另一个镜像运行,并由该镜像提供支持进程所需的全部文件。容器提供的镜像包含了应用的所有依赖项,因而在从开发到测试再到生产的整个过程中,它都具有可移植性和一致性。

Linux容器不是模拟一个完整的操作系统,而是对进程进行隔离。有了容器,就可以将软件运行所需的所有资源打包到一个隔离的容器中。容器与虚拟机不同,不需要捆绑一整套操作系统,只需要软件工作所需的库资源和设置。系统因此而变得高效轻量并保证部署在任何环境中的软件都能始终如一的运行。

ISOLATE SYSTEMS

ISOLATE APPLICATIONS

APP #1

APP #3

APP #2

BINS/LIBS

BINS/LIBS

BINS/LIBS

GUEST OS

GUEST OS

GUEST OS

APP #2

APP #1

APP #3

BINS / LIBS

BINS / LIBS

BINS/LIBS

DOCKER DAEMON

HYPERVISOR

HOST OPERATING SYSTEM

HOST OPERATING SYSTEM

INFRASTRUCTURE

INFRASTRUCTURE

VIRTUALMACHINES

DOCKER CONTAINERS



对比:

特性

容器

虚拟机

启动

秒级

分钟级

大小

一般为Mb

一般为Gb

速度

接近原生

比较慢

系统支持数量

单机支持上千个容器

一般几十个


Docker运行速度快的原因

Docker有比虚拟机更少的抽象层:
由于Docker不需要Hypervisor(虚拟机)实现硬件资源虚拟化,运行在Docker容器上的程序直接使用的都是实际物理机的硬件资源,因此在CPU、内存利用率上docker有明显优势。

Docker利用的是宿主机的内核,而不需要加载操作系统OS内核:
当新建一个容器时,Docker不需要和虚拟机一样重新加载一个操作系统内核。进而避免引寻、加载操作系统内核返回等比较耗时耗资源的过程。当新建一个虚拟机时,虚拟机软件需要加载OS,返回新建过程是分钟级别的。而Docker由于直接利用宿主机的操作系统,则省略了返回过程,因此新建一个docker容器只需要几秒钟。

Docker容器的本质就是一个进程。
Docker软件
Docker并非一个通用的容器工具,它依赖于已经存在并运行的Linux内核环境。(在Windows上安装Docker时需要依赖WLS,也即Windows下的Linux子系统)。

Docker实质上是在已经运行的Linux下制造了一个隔离的文件环境,因此它执行的效率几乎等同于所部署的Linux主机。

Docker的基本组成部分:
镜像(image)
容器(container)
仓库(repository)

Docker镜像

Docker镜像就是一个只读的模板。镜像可以用来创建Docker容器,一个镜像可以创建多个容器。

Docker容器

Docker利用容器独立运行的一个或一组应用,应用程序或服务运行在容器里面,容器就类似于一个虚拟化的运行环境,容器是用镜像创建的运行实例。

Docker仓库

Docker仓库是集中存放镜像文件的场所。
仓库分为公开仓库和私有仓库两种。
最大的公开仓库是Docker官方的Docker Hub:https://hub.docker.com/
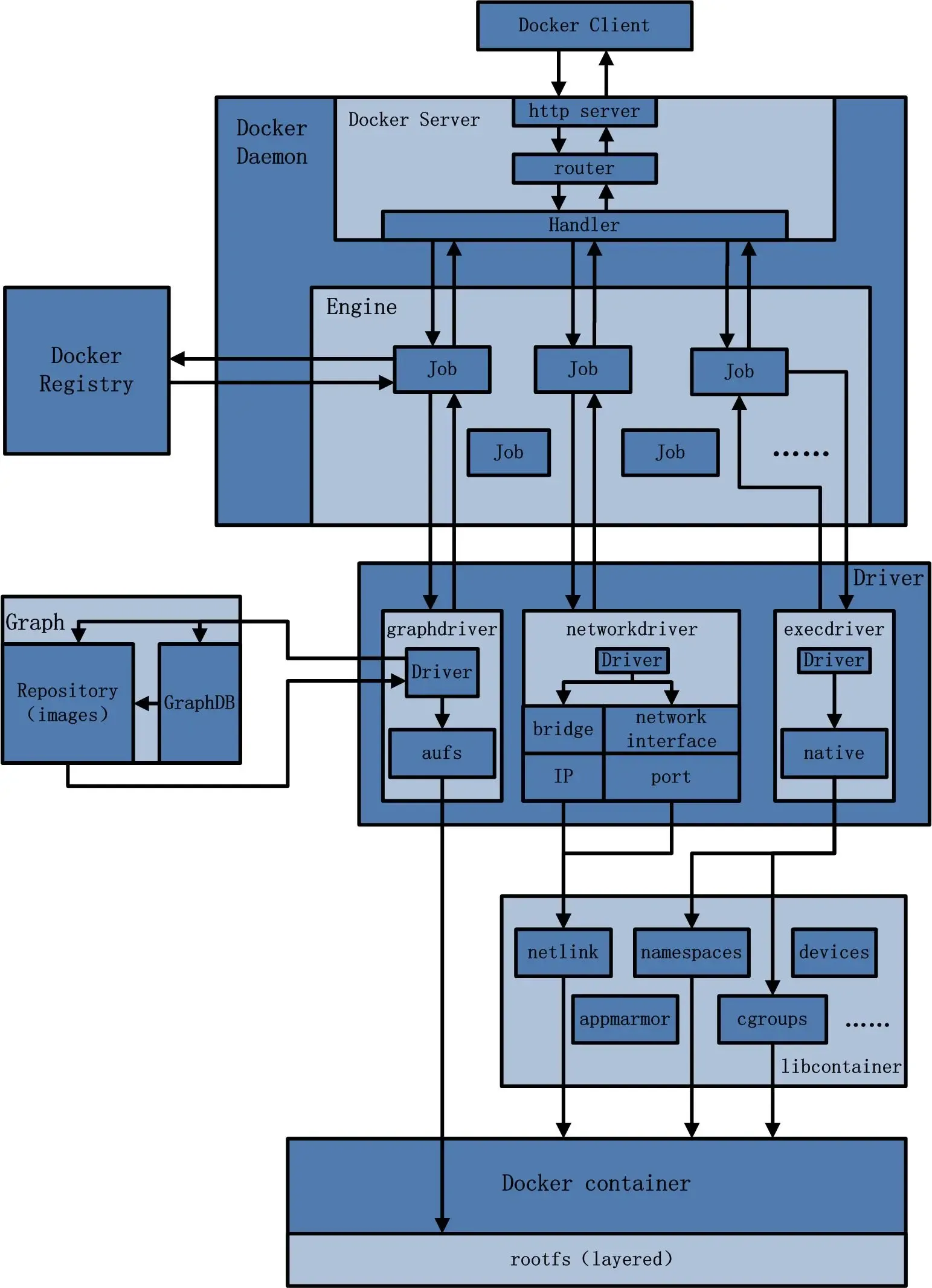
Docker架构
Docker是一个 C/S(Client-Server) 结构的系统,后端是一个松耦合架构,众多模块各司其职。

Docker守护进程运行在主机上,然后通过Socket连接从客户端访问,守护进程从容器接收命令并管理运行在主机上的容器。

DOCKER.HOST

REGISTRY

OCKER BUILD

DOCKER DAEMON

DOCKER PULL

LIMAGES

DOCKER RUN



Docker运行的基本流程为:

  1. 用户是使用Docker Client 与 Docker Daemon 建立通信,并发送请求给后者
  2. Docker Daemon 作为 Docker 架构的主体部分,首先提供 Docker Server 的功能使其可以接收 Docker Client 的请求
  3. Docker Engine 执行 Docker 内部的一系列工作,每一项工作都是以一个 Job 的形式存在
  4. Job 的运行过程中,当需要容器镜像时,则从 Docker Registry 中下载镜像,并通过镜像管理驱动 Graph Driver 将下载镜像以 Graph 的形式存储
  5. 当需要为 Docker 创建网络环境时,通过网络管理驱动 Network driver 创建并配置 Docker 容器网络环境
  6. 当需要限制 Docker 容器运行资源或执行用户指令等操作时,则通过 Exec driver 来完成
  7. Libcontainer 是一项独立的容器管理包,Network driver 以及 Exec driver 都是通过 Libcontainer 来实现具体对容器进行的操作




相关文章
|
12天前
|
数据采集 人工智能 安全
|
7天前
|
机器学习/深度学习 人工智能 前端开发
构建AI智能体:七十、小树成林,聚沙成塔:随机森林与大模型的协同进化
随机森林是一种基于决策树的集成学习算法,通过构建多棵决策树并结合它们的预测结果来提高准确性和稳定性。其核心思想包括两个随机性:Bootstrap采样(每棵树使用不同的训练子集)和特征随机选择(每棵树分裂时只考虑部分特征)。这种方法能有效处理大规模高维数据,避免过拟合,并评估特征重要性。随机森林的超参数如树的数量、最大深度等可通过网格搜索优化。该算法兼具强大预测能力和工程化优势,是机器学习中的常用基础模型。
340 164
|
6天前
|
机器学习/深度学习 自然语言处理 机器人
阿里云百炼大模型赋能|打造企业级电话智能体与智能呼叫中心完整方案
畅信达基于阿里云百炼大模型推出MVB2000V5智能呼叫中心方案,融合LLM与MRCP+WebSocket技术,实现语音识别率超95%、低延迟交互。通过电话智能体与座席助手协同,自动化处理80%咨询,降本增效显著,适配金融、电商、医疗等多行业场景。
344 155
|
7天前
|
编解码 人工智能 自然语言处理
⚽阿里云百炼通义万相 2.6 视频生成玩法手册
通义万相Wan 2.6是全球首个支持角色扮演的AI视频生成模型,可基于参考视频形象与音色生成多角色合拍、多镜头叙事的15秒长视频,实现声画同步、智能分镜,适用于影视创作、营销展示等场景。
557 4
|
15天前
|
SQL 自然语言处理 调度
Agent Skills 的一次工程实践
**本文采用 Agent Skills 实现整体智能体**,开发框架采用 AgentScope,模型使用 **qwen3-max**。Agent Skills 是 Anthropic 新推出的一种有别于mcp server的一种开发方式,用于为 AI **引入可共享的专业技能**。经验封装到**可发现、可复用的能力单元**中,每个技能以文件夹形式存在,包含特定任务的指导性说明(SKILL.md 文件)、脚本代码和资源等 。大模型可以根据需要动态加载这些技能,从而扩展自身的功能。目前不少国内外的一些框架也开始支持此种的开发方式,详细介绍如下。
1009 7