风光储(风机、光伏、储能)微电网并网仿真建模Simulink

简介: 风光储(风机、光伏、储能)微电网并网仿真建模Simulink

   💥💥💞💞欢迎来到本博客❤️❤️💥💥

🏆博主优势:🌞🌞🌞博客内容尽量做到思维缜密,逻辑清晰,为了方便读者。

⛳️座右铭:行百里者,半于九十。

📋📋📋本文内容如下:🎁🎁🎁

⛳️赠与读者

👨‍💻做科研,涉及到一个深在的思想系统,需要科研者逻辑缜密,踏实认真,但是不能只是努力,很多时候借力比努力更重要,然后还要有仰望星空的创新点和启发点。建议读者按目录次序逐一浏览,免得骤然跌入幽暗的迷宫找不到来时的路,它不足为你揭示全部问题的答案,但若能解答你胸中升起的一朵朵疑云,也未尝不会酿成晚霞斑斓的别一番景致,万一它给你带来了一场精神世界的苦雨,那就借机洗刷一下原来存放在那儿的“躺平”上的尘埃吧。

    或许,雨过云收,神驰的天地更清朗.......🔎🔎🔎

💥第一部分——内容介绍

基于风光储互补微电网建模与仿真分析

摘要:在当今能源问题日趋严峻的背景下,采用可再生能源的分布式发电技术成为未来能源发展的主要方向。然而,分布式发电技术存在电压和频率不稳定的问题,易对大电网造成冲击,导致其商业化程度较低,限制了规模化运行进程。微电网技术的提出有效改善了这一现状,能够稳定分布式发电的输出电能频率和电压,减小对大电网的冲击,同时可在孤网运行模式下保障内部基本负载的电能供应,提高供电可靠性。微电网由分布式电源和电力负荷构成,可在并网与孤岛两种模式下运行,具备高度可靠性和稳定性。本文基于风光储互补微电网的发展特性,详细建立了光伏电源、风力发电、蓄电池储能的数学模型,借助Simulink搭建相应模型,运行整个风光储互补微电网仿真模型,在0s - 0.5s进行孤岛运行,0.5s - 1.5s并入大电网及网侧负载,对功率守恒定律进行分析,并对接入大电网后的功率流向进行剖析,验证了所设计风光储互补微电网模型的正确性,为后续风光储微电网的模型建立提供了理论基础。

关键词:风光储互补;微电网;建模;仿真分析;功率守恒

一、引言

1.1 研究背景与意义

随着全球经济的快速发展,能源需求持续增长,传统化石能源的日益枯竭以及其带来的环境污染问题愈发严重,寻找清洁、可再生的能源成为全球关注的焦点。分布式发电技术作为利用可再生能源的有效途径,如风力发电、光伏发电等,具有能源分布广泛、环境友好等优点,成为未来能源发展的重要方向。

然而,分布式发电技术在实际应用中面临着诸多挑战。由于其输出功率受自然条件(如风速、光照强度等)的影响较大,具有间歇性和波动性,导致其电压和频率不稳定,直接并入大电网会对大电网的稳定运行造成严重冲击,影响电能质量。因此,电网通常采用限制分布式发电并网的管理方式,这使得分布式发电的商业化程度较低,限制了其规模化发展的进程。

微电网技术的出现为解决分布式发电的问题提供了有效的解决方案。微电网是一种由分布式电源、储能装置、能量转换装置、相关负荷和监控、保护装置汇集而成的小型发配电系统,是一个能够实现自我控制、保护和管理的自治系统,既可以与外部电网并网运行,也可以孤立运行。微电网能够稳定分布式发电的输出电能频率和电压,减小对大电网的冲击;在孤网运行模式下,当大电网发生故障时,微电网可以保证内部基本负载的电能供应,提高供电可靠性;同时,微电网能够充分利用可再生能源,实现能源的梯级利用和高效管理。因此,对风光储互补微电网进行建模与仿真分析具有重要的理论意义和实际应用价值。

1.2 国内外研究现状

国外对微电网的研究起步较早,美国、欧洲、日本等国家和地区在微电网的理论研究、技术开发和工程应用方面都取得了一定的成果。美国电气可靠性技术解决方案联合会(CERTS)最早提出了微电网的概念,并开展了相关的理论研究和实践工作,重点研究了微电网的建模、控制策略和保护方法等。欧洲在微电网的研究方面也投入了大量的资金和人力,开展了多个微电网示范项目,如希腊的NTUA微电网示范工程、德国的DemoGIS微电网项目等,主要研究了微电网的能量管理、多微电网互联等技术。日本由于自身能源资源匮乏,对可再生能源的开发利用非常重视,在微电网研究方面也处于世界领先地位,开展了多个基于可再生能源的微电网项目,如青森县微电网示范工程等,重点研究了微电网的储能技术、分布式电源的控制策略等。

国内对微电网的研究虽然起步较晚,但发展迅速。近年来,国家高度重视微电网技术的发展,出台了一系列相关政策支持微电网的研究和建设。国内许多高校和科研机构开展了微电网的相关研究工作,在微电网的建模、控制策略、能量管理等方面取得了一系列研究成果。同时,国内也建设了多个微电网示范工程,如浙江东福山岛微电网工程、广东珠海东澳岛微电网工程等,为微电网技术的推广应用积累了宝贵经验。

目前,国内外对风光储互补微电网的研究主要集中在以下几个方面:一是分布式电源的建模与控制,包括光伏电源、风力发电、储能装置等的建模方法和控制策略;二是微电网的运行模式切换控制,即并网运行和孤岛运行之间的平滑切换控制;三是微电网的能量管理策略,如何根据分布式电源的输出功率和负荷需求,合理分配能量,实现微电网的经济运行;四是微电网的保护技术,确保微电网在各种运行工况下的安全稳定运行。然而,目前对风光储互补微电网的整体建模与仿真分析还不够深入,尤其是在功率守恒和功率流向分析方面还存在一定的不足,需要进一步开展相关研究工作。

二、风光储互补微电网的结构与工作原理

2.1 风光储互补微电网的结构

风光储互补微电网主要由光伏电源、风力发电、蓄电池储能装置、电力负荷以及相关的电力电子变换器和控制系统组成。光伏电源将太阳能转化为电能,风力发电将风能转化为电能,蓄电池储能装置用于存储多余的电能,在需要时释放电能,以平衡微电网的功率供需。电力电子变换器用于实现不同电源和负荷之间的电压、频率和相位的匹配,控制系统则负责对整个微电网的运行进行监控和管理,确保微电网在各种运行工况下的稳定运行。

2.2 风光储互补微电网的工作原理

风光储互补微电网可以在并网和孤岛两种工作模式下运行。在并网模式下,微电网与大电网相连,微电网内的分布式电源和负荷与大电网之间可以进行功率交换。当微电网内的分布式电源发电功率大于负荷需求时,多余的电能可以输送到大电网;当分布式电源发电功率小于负荷需求时,不足的电能可以从大电网获取。在孤岛模式下,微电网与大电网断开连接,独立运行,此时微电网内的分布式电源和储能装置需要满足内部负荷的电能需求。

风光储互补微电网通过合理的能量管理策略,实现不同分布式电源之间的优势互补。光伏电源在白天光照充足时发电,风力发电在有风时发电,蓄电池储能装置可以在分布式电源发电功率过剩时存储电能,在发电功率不足时释放电能,从而提高微电网的供电可靠性和稳定性。

三、风光储互补微电网各组成部分的数学模型建立

3.1 光伏电源的数学模型

光伏电源是利用半导体材料的光伏效应将太阳能转化为电能的装置。光伏电池的输出特性受到光照强度、温度等因素的影响。在建立光伏电源的数学模型时,通常采用单二极管模型,该模型能够较为准确地描述光伏电池的输出特性。

单二极管模型的光伏电池等效电路由一个电流源、一个二极管、一个串联电阻和一个并联电阻组成。根据基尔霍夫电流定律和电压定律,可以得到光伏电池的输出电流方程为:

image.gif 编辑

通过对上述方程进行进一步推导和简化,可以得到光伏电池的输出功率方程,从而建立光伏电源的数学模型。

3.2 风力发电的数学模型

风力发电是将风能转化为电能的过程,其核心部件是风力发电机组。风力发电机组的输出功率受到风速、风轮半径、空气密度等因素的影响。风力发电机的输出功率可以表示为:

image.gif 编辑

叶尖速比λ定义为风轮叶片尖端的线速度与风速之比,即:

image.gif 编辑

3.3 蓄电池储能的数学模型

蓄电池储能装置是风光储互补微电网中的重要组成部分,用于平衡微电网的功率供需。蓄电池的充放电过程是一个复杂的电化学过程,为了简化建模,通常采用等效电路模型来描述蓄电池的充放电特性。

常用的蓄电池等效电路模型有理想电池模型、内阻模型、Thevenin模型等。其中,内阻模型较为简单且能够满足一般工程应用的需求。内阻模型将蓄电池等效为一个理想电压源和一个内阻串联的电路。蓄电池的输出电压可以表示为:

U=E−Ir

其中,U为蓄电池的输出电压;E为蓄电池的开路电压;I为蓄电池的充放电电流;r为蓄电池的内阻。

通过对蓄电池的充放电过程进行分析,结合蓄电池的容量、充放电效率等参数,可以建立蓄电池储能的数学模型。

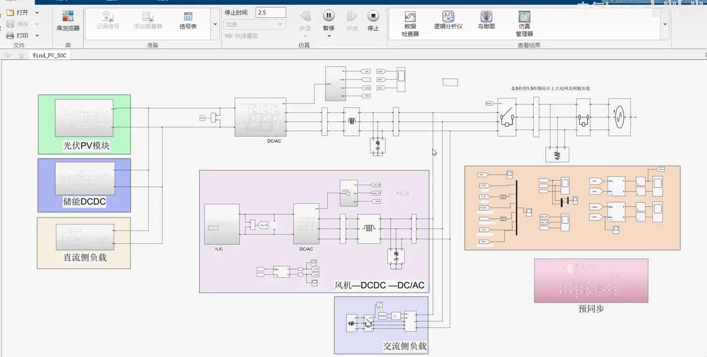
四、风光储互补微电网的Simulink建模与仿真分析

4.1 Simulink模型的搭建

基于上述建立的光伏电源、风力发电、蓄电池储能的数学模型,借助Simulink仿真软件搭建风光储互补微电网的仿真模型。在模型中,分别搭建光伏电源子模块、风力发电子模块、蓄电池储能子模块、电力负荷子模块以及相关的电力电子变换器和控制子模块,并将各子模块进行连接,构成完整的风光储互补微电网仿真模型。

4.2 仿真参数设置

根据实际工程应用情况,设置仿真模型的各项参数,包括光伏电源的光照强度、温度,风力发电的风速,蓄电池的初始容量、充放电效率,电力负荷的功率等。同时,设置仿真时间,本文设定仿真时间为1.5s,其中0s - 0.5s进行孤岛运行,0.5s - 1.5s并入大电网及网侧负载。

4.3 仿真结果分析

4.3.1 孤岛运行模式下的仿真结果分析

在0s - 0.5s的孤岛运行模式下,分析光伏电源、风力发电的输出功率以及蓄电池的充放电状态。观察在不同光照强度和风速条件下,微电网内部功率的平衡情况。通过仿真结果可以看出,在孤岛运行模式下,当分布式电源发电功率大于负荷需求时,蓄电池进行充电,存储多余的电能;当分布式电源发电功率小于负荷需求时,蓄电池进行放电,补充不足的电能,从而保证微电网内部负荷的正常供电。

4.3.2 并网运行模式下的仿真结果分析

在0.5s - 1.5s的并网运行模式下,分析微电网与大电网之间的功率交换情况。观察当微电网内分布式电源发电功率过剩时,多余电能向大电网的输送情况;当分布式电源发电功率不足时,从大电网获取电能的情况。同时,对并网后的功率流向进行分析,验证功率守恒定律在风光储互补微电网中的适用性。通过仿真结果可以看出,在并网运行模式下,微电网能够与大电网实现良好的功率交互,满足内部负荷的电能需求,同时保证了微电网的稳定运行。

4.3.3 功率守恒定律验证

对整个风光储互补微电网在孤岛运行和并网运行过程中的功率进行分析,验证功率守恒定律。根据能量守恒原理,在微电网中,分布式电源的输出功率、蓄电池的充放电功率以及负荷消耗的功率之间应满足功率守恒关系。通过仿真结果计算各部分的功率,验证功率守恒定律的正确性。仿真结果表明,在各种运行工况下,风光储互补微电网的功率守恒定律均成立,验证了所设计模型的正确性。

五、结论与展望

5.1 结论

本文基于风光储互补微电网的发展特性,详细建立了光伏电源、风力发电、蓄电池储能的数学模型,并借助Simulink搭建了相应的仿真模型。通过对风光储互补微电网在孤岛运行和并网运行模式下的仿真分析,验证了所设计模型的正确性。仿真结果表明,风光储互补微电网能够稳定运行,在孤岛模式下可以保证内部负荷的电能供应,在并网模式下能够实现与大电网的功率交互,满足功率守恒定律。本文的研究为以后风光储微电网的模型建立奠定了一定的理论基础。

5.2 展望

虽然本文在风光储互补微电网的建模与仿真分析方面取得了一定的成果,但仍有许多方面需要进一步深入研究。例如,在实际应用中,微电网的运行环境更加复杂,需要考虑更多的影响因素,如分布式电源的故障、电力电子变换器的损耗等;同时,随着微电网规模的扩大,多微电网之间的互联和协调控制也是一个亟待解决的问题。未来的研究可以进一步优化微电网的建模方法,提高模型的准确性和实用性;开展多微电网互联技术的研究,实现大规模微电网的高效运行;探索更加智能化的能量管理策略,提高微电网的经济性和可靠性。

📚第二部分——运行结果

image.gif 编辑

image.gif 编辑

image.gif 编辑

image.gif 编辑

image.gif 编辑

image.gif 编辑

image.gif 编辑

🎉第三部分——参考文献

文章中一些内容引自网络,会注明出处或引用为参考文献,难免有未尽之处,如有不妥,请随时联系删除。(文章内容仅供参考,具体效果以运行结果为准

相关文章
|
6天前
|
数据采集 人工智能 安全
|
15天前
|
云安全 监控 安全
|
1天前
|
存储 SQL 大数据
删库跑路?别慌!Time Travel 带你穿回昨天的数据世界
删库跑路?别慌!Time Travel 带你穿回昨天的数据世界
237 156
|
8天前
|
SQL 自然语言处理 调度
Agent Skills 的一次工程实践
**本文采用 Agent Skills 实现整体智能体**,开发框架采用 AgentScope,模型使用 **qwen3-max**。Agent Skills 是 Anthropic 新推出的一种有别于mcp server的一种开发方式,用于为 AI **引入可共享的专业技能**。经验封装到**可发现、可复用的能力单元**中,每个技能以文件夹形式存在,包含特定任务的指导性说明(SKILL.md 文件)、脚本代码和资源等 。大模型可以根据需要动态加载这些技能,从而扩展自身的功能。目前不少国内外的一些框架也开始支持此种的开发方式,详细介绍如下。
628 5
|
12天前
|
人工智能 自然语言处理 API
一句话生成拓扑图!AI+Draw.io 封神开源组合,工具让你的效率爆炸
一句话生成拓扑图!next-ai-draw-io 结合 AI 与 Draw.io,通过自然语言秒出架构图,支持私有部署、免费大模型接口,彻底解放生产力,绘图效率直接爆炸。
787 152
|
20天前
|
机器学习/深度学习 人工智能 自然语言处理
Z-Image:冲击体验上限的下一代图像生成模型
通义实验室推出全新文生图模型Z-Image,以6B参数实现“快、稳、轻、准”突破。Turbo版本仅需8步亚秒级生成,支持16GB显存设备,中英双语理解与文字渲染尤为出色,真实感和美学表现媲美国际顶尖模型,被誉为“最值得关注的开源生图模型之一”。
1893 9
|
2天前
|
机器学习/深度学习 人工智能 监控
别把模型当宠物养:从 CI/CD 到 MLOps 的工程化“成人礼”
别把模型当宠物养:从 CI/CD 到 MLOps 的工程化“成人礼”
222 163