揭开 Java 容器“消失的内存”之谜:云监控 2.0 SysOM 诊断实践

简介: 本文介绍云原生环境下Java应用内存超限问题的诊断与治理,聚焦容器化后常见的JVM堆外内存、JNI内存泄漏、LIBC分配器特性及Linux透明大页等导致OOM的根源,结合阿里云SysOM系统诊断工具,通过真实案例详解如何实现从应用到系统的全链路内存分析,精准定位“消失的内存”,提升资源利用率与稳定性。

背景

在前一篇文章《一次内存诊断,让资源利用率提升 40%:揭秘隐式内存治理[1]中,我们系统性地剖析了云原生环境中隐性内存开销的诊断方法,通过 SysOM 系统诊断实现了对节点/Pod 级由文件缓存、共享内存等系统级内存资源异常消耗的精准定位。


然而,部分场景下内存异常仍可能源于应用进程本身的内存申请,但是对于应用内存泄漏问题,尽管是应用的开发者,也需要投入大量的精力去利用对应语言的内存分析工具去找出根因;以 Java 应用为例,当传统线下 IDC 集群中的 Java 应用完成云原生架构转型后,伴随容器化封装与资源配额管控的实施,用户普遍反馈 Java 应用 Pod 出现持续性内存超限及 Kubernetes OOMKilled 事件。这一系列现象主要集中在三个关键矛盾点:


1. 容器内存监控与 JVM 堆内存的显著差异:Pod 内存占用常超出 JVM 堆内存(含堆外内存)数倍,形成“消失的内存”谜团。

2. 容器化改造后的 OS 兼容性问题:同一业务系统在切换 OS 或容器化后,出现内存占用模式突变。

3. 工具链覆盖盲区:传统 Java 内存分析工具无法覆盖 JNI 内存、LIBC 内存等非 JVM 内存区域。

为此,云监控 2.0[2]中的 SysOM 系统诊断对应用内存进一步深挖,结合应用和操作系统的角度实现对主机、容器运行时及具体的 Java 应用进程进行内存占用拆解,快速有效地识别出 Java 内存占用的元凶。


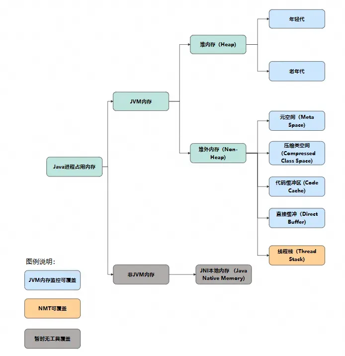
Java 内存全景分析

为了找出消失的内存,我们首先要了解 Java 进程的主要内存组成以及现有工具和监控主要覆盖的部分;如下图所示可分为:

JVM 内存

  • 堆内存:可通过 -Xms/-Xmx 参数控制,内存大小可通过 memorymxbean 等获取。
  • 堆外内存:包括元空间、压缩类空间、代码缓冲区、直接缓冲、线程栈等内存组成;它们分别可以通过 -XX:MaxMetaspaceSize(元空间)、-XX:CompressedClassSpaceSize(压缩类空间)、-XX:ReservedCodeCacheSize(代码缓冲区)、-XX:MaxDirectMemorySize (直接缓冲)、-Xss(线程栈)参数限制。

非 JVM 内存

  • JNI 本地内存:即通过本地方法接口调用 C、C++ 代码(原生库),并在这部分代码中调用 C 库(malloc)或系统调用(brk、mmap)直接分配的内存。


Java 常见“内存泄露”

JNI 内存泄漏

经过上一章中对 Java 内内存全景的分析,其实已经可以揭开第一个容易造成内存黑洞的隐藏 Boss-JNI 内存,因为这部分内存暂时没有工具可以获取其占用大小。

通常来说,编写相关业务代码的同学会认为代码中没有使用本地方法直接调用 C 库,所以不会存在这些问题,但是代码中引用的各种包却有可能会使用到 JNI 内存,比如说经典的使用 ZLIB 压缩库不当导致的 JNI 泄漏问题[3]

LIBC 内存管理特性

JVM 向 OS 申请内存的中间,还存在着一层中间层 -C 库,JVM 调用 malloc、free 申请/释放内存的过程中其实还要经过这一个二道贩子;以 gibc 中默认的内存分配器 ptmalloc 为例 glibc 的 ptmalloc 内存分配器存在以下特征:

  • Arena 机制:每个线程维护 64M Arena,多线程场景下易产生内存碎片
  • Top Chunk 管理:内存空洞导致无法及时归还 OS
  • Bins 缓存策略:JVM 释放的内存暂存于 bins 中,造成统计偏差 [4-5]

Linux 透明大页(THP)影响

在 OS 层,Linux 中的透明大页(Transparent Huge Page)机制也是造成 JVM 内存和实际内存差异的一大元凶。简单来说,THP 机制就是 OS 会将 4kb 页变成 2M 的大页,从而减少 TLB miss 和缺页中断,提升应用性能,但是也带来了一些内存浪费。如应用申请了一段 2M 的虚拟内存,但实际只用了里面的 4kb,但是由于 THP 机制,OS 已经分配了一个 2M 的页了[6]

SysOM Java 内存诊断实践

下面将以汽车行业客户在从线下 idc 集群迁移至云上 ACK 集群时遇到的由于 JNI 内存泄漏导致 Pod 频繁 OOM 为例,介绍如何通过云监控 2.0 的 SysOM 系统诊断来一步步找出 Java 内存占用的元凶。

诊断使用限制:

  • 目前仅支持 openJDK 1.8 以上版本
  • 使用 JNI 内存 Profiling 功能需要至操作系统控制台先对实例进行纳管[3],有一定的资源和性能开销(内存占用根据符号大小最高达 300MB)

C2 compiler JIT 内存膨胀案例

案例背景

某汽车客户在 ACK 集群迁移过程中,多个 Java 服务 Pod 出现偶发性 OOM。特征表现为:

  • Pod 内存接近限制时触发 OOM
  • JVM 监控显示内存正常
  • 无明显请求异常或流量波动

排查过程

  • 尝试在内存高水位时对 Pod 发起内存全景分析。

  • 我们可以了解到当 Pod 中容器内存使用已经接近 limit,从诊断结论和容器内存占用分析中,我们可以看到容器内存主要是由于 Java 进程内存占用导致。

对 Java 进程发起内存分析,查看诊断报告。报告展示了 Java 进程所在 Pod 和容器的 rss 和 WorkingSet(工作集)内存信息、进程 Pid、JVM 内存使用量(即 JVM 视角的内存使用量)、Java 进程内存使用量(进程实际占用内存),进程匿名用量以及进程文件内存用量。

通过诊断结论和 Java 内存占用饼图我们可以发现,进程实际内存占用比 JVM 监控显示的内存占用大 570M,全都由 JNI 内存所贡献[4]

开启 JNI(Java Native Interface)内存分配 profiling,报告列出当前 Java 进程 JNI 内存分配调用火焰图,火焰图中为所有分配 JNI 内存的调用路径。(说明:由于是采样采集,火焰图中的内存大小不代表实际分配大小)。

  • 从内存分配火焰图中,我们可以看到主要的内存申请为 C2 compiler 正在进行代码 JIT 预热;
  • 但是由于诊断的过程中没有发现 pod 有内存突增;所以我们进一步借助可以常态化运行的 Java CPU 热点追踪功能[5]尝试抓取内存升高时的进程热点,并通过热点对比[6]尝试对内存正常时的热点进行对比。

  • 通过热点栈和热点分析对比,发现内存突增时间点的 cpu 栈也是 c2 compiler 的 JIT 栈,且 c2 compiler 热点前有部分业务流量突增,且业务代码使用了大量反射操作(反射操作会导致 c2 compiler 进行新的预热)。

结论和解决方案

C2 compiler JIT 过程申请 JNI 内存,且由于 glibc 内存空洞等原因导致申请内存放大且延时释放。

1. 调整 C2 compiler 参数,让其编译策略更保守,可以尝试调整相关参数,观察内存消耗变化。

2. 调整 glibc 环境变量 MALLOC_TRIM_THRESHOLD_,让 glibc 及时将内存释放回操作系统。


总结

通过系统化的内存诊断方法,我们得以穿透 JVM 黑盒,揭示 JNI、LIBC 及 OS 层面的内存管理特性。阿里云操作系统控制台的内存全景分析功能,为容器化 Java 应用提供了从进程级到系统级的立体化诊断能力,帮助开发者精准定位内存异常根源,有效避免 OOM 事件的发生。

相关链接:

[1]《一次内存诊断,让资源利用率提升 40%:揭秘隐式内存治理》[2] 云监控-ECS 洞察-SysOM 系统诊断

https://cmsnext.console.aliyun.com/next/region/cn-shanghai/workspace/default-cms-1808078950770264-cn-shanghai/app/host/host-sysom

[3] 操作系统控制台实例纳管

https://help.aliyun.com/zh/alinux/user-guide/system-management?spm=a2c4g.11186623.help-menu-2632541.d_2_0_4.14ef243dMTjYF1&scm=20140722.H_2851198._.OR_help-T_cn~zh-V_1#7895eb3dedfty

[4] 操作系统控制台 Java 内存诊断

https://help.aliyun.com/zh/alinux/user-guide/java-memory-diagnostics?spm=a2c4g.11186623.help-menu-2632541.d_2_0_1_0_0_2.2fd8243d1slu08&scm=20140722.H_2979954._.OR_help-T_cn~zh-V_1

[5] 操作系统控制台热点追踪

https://help.aliyun.com/zh/alinux/user-guide/process-hotspot-tracking

[6] 操作系统控制台热点对比分析

https://help.aliyun.com/zh/alinux/user-guide/hot-spot-comparative-analysis


来源  |  阿里云可观测公众号

作者  |  肖杰韬(六滔)

相关文章
|
1天前
|
数据采集 人工智能 安全
|
11天前
|
云安全 监控 安全
|
2天前
|
自然语言处理 API
万相 Wan2.6 全新升级发布!人人都能当导演的时代来了
通义万相2.6全新升级,支持文生图、图生视频、文生视频,打造电影级创作体验。智能分镜、角色扮演、音画同步,让创意一键成片,大众也能轻松制作高质量短视频。
981 151
|
2天前
|
编解码 人工智能 机器人
通义万相2.6,模型使用指南
智能分镜 | 多镜头叙事 | 支持15秒视频生成 | 高品质声音生成 | 多人稳定对话
|
16天前
|
机器学习/深度学习 人工智能 自然语言处理
Z-Image:冲击体验上限的下一代图像生成模型
通义实验室推出全新文生图模型Z-Image,以6B参数实现“快、稳、轻、准”突破。Turbo版本仅需8步亚秒级生成,支持16GB显存设备,中英双语理解与文字渲染尤为出色,真实感和美学表现媲美国际顶尖模型,被誉为“最值得关注的开源生图模型之一”。
1681 8
|
8天前
|
人工智能 自然语言处理 API
一句话生成拓扑图!AI+Draw.io 封神开源组合,工具让你的效率爆炸
一句话生成拓扑图!next-ai-draw-io 结合 AI 与 Draw.io,通过自然语言秒出架构图,支持私有部署、免费大模型接口,彻底解放生产力,绘图效率直接爆炸。
630 152
|
10天前
|
人工智能 安全 前端开发
AgentScope Java v1.0 发布,让 Java 开发者轻松构建企业级 Agentic 应用
AgentScope 重磅发布 Java 版本,拥抱企业开发主流技术栈。
601 15
|
9天前
|
人工智能 自然语言处理 API
Next AI Draw.io:当AI遇见Draw.io图表绘制
Next AI Draw.io 是一款融合AI与图表绘制的开源工具,基于Next.js实现,支持自然语言生成架构图、流程图等专业图表。集成多款主流大模型,提供智能绘图、图像识别优化、版本管理等功能,部署简单,安全可控,助力技术文档与系统设计高效创作。
679 151