【最小均方(LMS)算法的分流有源滤波器】分流有源滤波器采用最小均方(LMS)算法的仿真电路可以减轻谐波和无功功率(Simulink仿真实现)

简介: 【最小均方(LMS)算法的分流有源滤波器】分流有源滤波器采用最小均方(LMS)算法的仿真电路可以减轻谐波和无功功率(Simulink仿真实现)

💥💥💞💞欢迎来到本博客❤️❤️💥💥

🏆博主优势:🌞🌞🌞博客内容尽量做到思维缜密,逻辑清晰,为了方便读者。

⛳️座右铭:行百里者,半于九十。

💥1 概述

【最小均方(LMS)算法的分流有源滤波器】分流有源滤波器采用最小均方(LMS)算法的仿真电路可以减轻谐波和无功功率

非线性和线性负载连接到三相电源。

供电电流是非正弦的。

并联有源滤波器在0.08秒时切换。现在,供电电流是正弦的,并且与供电电压同相。

功率因数接近于单位,谐波失真率降低到5%。

负载参数可以变化以研究不同类型的负载特性。

【最小均方(LMS)算法的分流有源滤波器】分流有源滤波器采用最小均方(LMS)算法的仿真电路可以减轻谐波和无功功率,有效改善电力系统的质量。在非线性和线性负载连接到三相电源的情况下,该滤波器的作用尤为显著。

当并联有源滤波器在0.08秒时切换时,供电电流由非正弦变为正弦,并且与供电电压同相,这有助于减少谐波失真并提高功率因数。此时,功率因数接近于单位,谐波失真率降低到5%,电力系统的稳定性和可靠性得到显著提升。

分流有源滤波器采用最小均方(LMS)算法的仿真电路可以减轻谐波和无功功率。这种技术通过实时监测电网中的电流波形,并根据需要调整滤波器的工作方式,使得供电电流与电压同相,并保持功率因数接近于单位。此外,通过调整负载参数,我们可以模拟各种不同类型的负载,以便更深入地研究其特性。这一创新性的解决方案对于提高电力系统的效率和稳定性具有重要意义,尤其是在处理大量非线性负载时,可以显著降低谐波失真率,改善电网的电质量。

通过改变负载参数,可以研究不同类型的负载特性对系统性能的影响,进一步优化滤波器的设计和算法参数,以适应不同工况下的电力系统需求,提高系统的效率和稳定性。这种基于LMS算法的分流有源滤波器为电力系统的升级和改进提供了一种有效的解决方案,有望在实际应用中发挥重要作用。

一、LMS算法原理及其在滤波器中的核心作用

LMS算法是一种自适应滤波算法,通过迭代更新权系数最小化均方误差(MSE),无需预知信号统计特性,具备实时跟踪能力。

核心公式:

  • image.gif 编辑
    其中 μ 为步长,控制收敛速度和稳定性。

优势:

  • 计算简单:仅需 2N+1次乘法和 2N 次加法(N 为滤波器阶数)。
  • 鲁棒性强:对信号统计特性变化不敏感,适合动态电力系统。

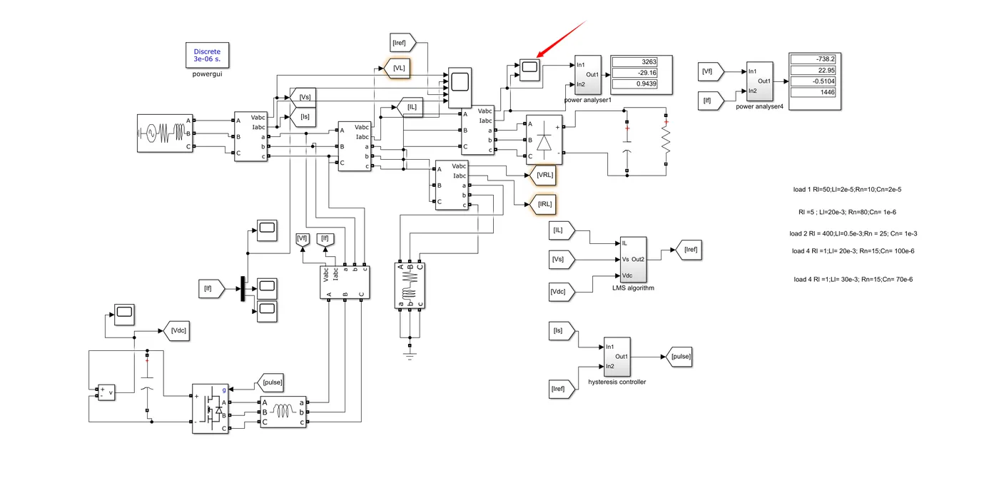
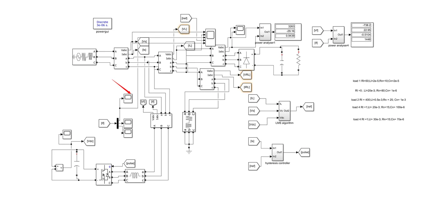
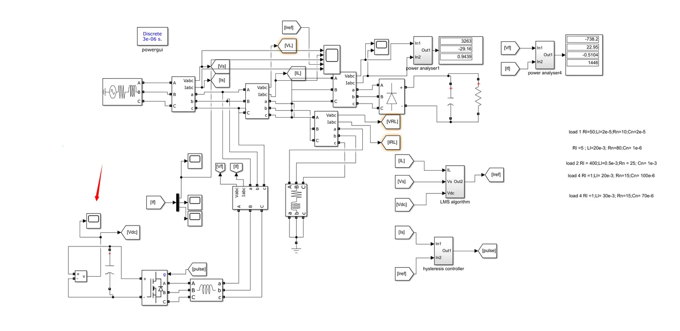
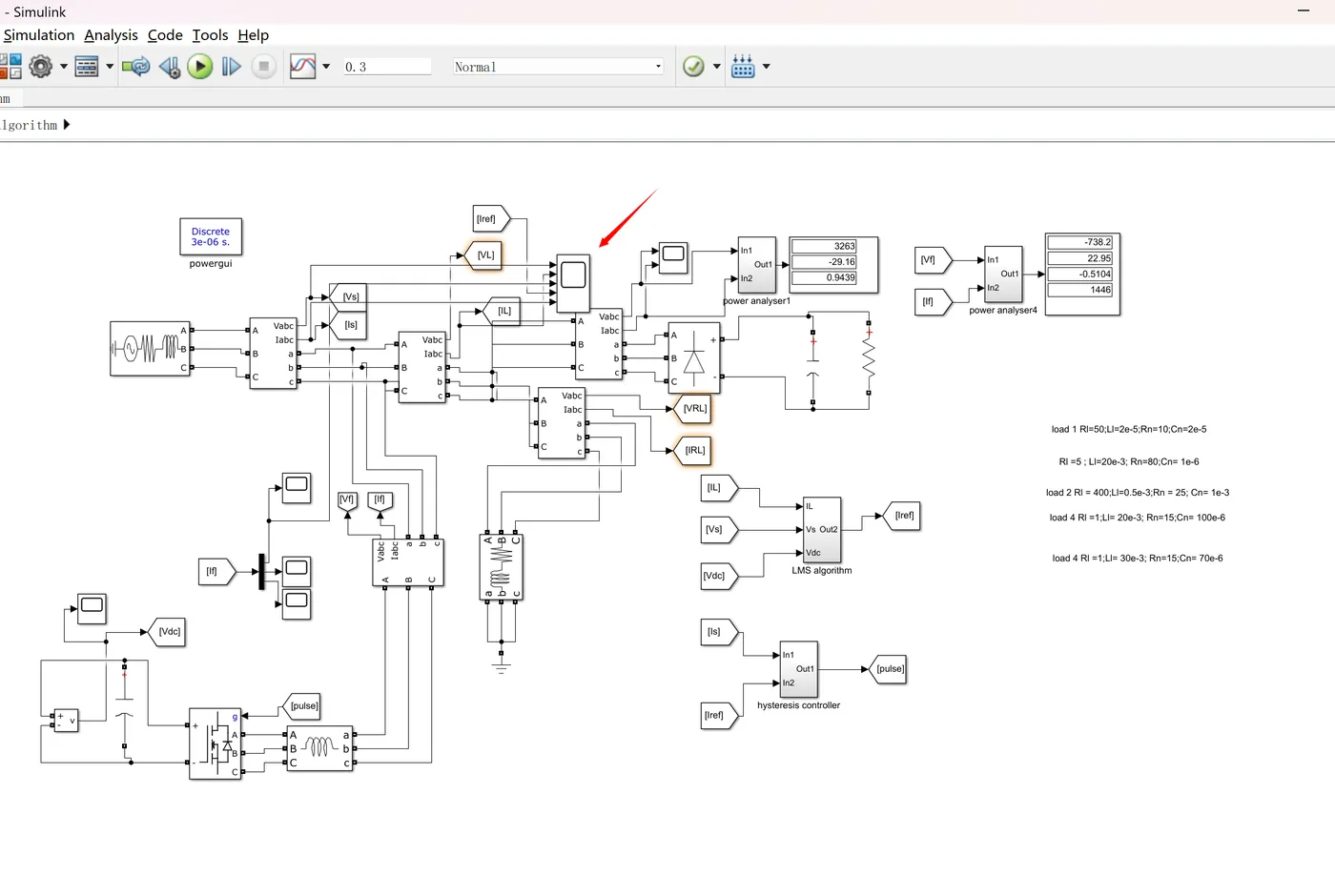
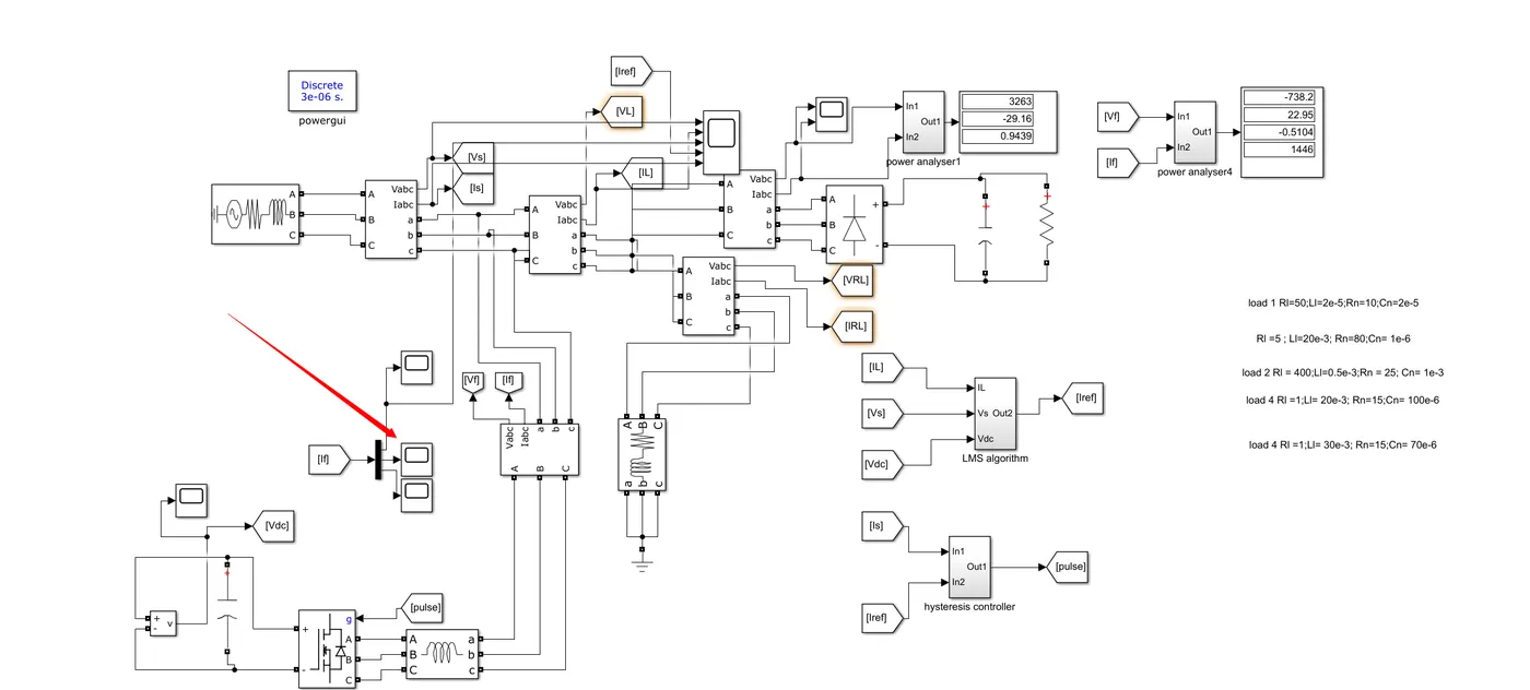
二、分流有源滤波器(SAPF)的结构与工作原理

1. 基本构成

  • 检测模块:电流互感器实时采集负载电流 iL(t)。
  • 控制模块:DSP 或微处理器执行谐波分离算法(如LMS)。
  • 执行模块:IGBT逆变器生成补偿电流 ic(t)=−ih(t)(谐波反向抵消)。
  • 耦合变压器:将补偿电流注入电网。

2. 谐波与无功补偿机制

  • 谐波抑制:提取负载电流谐波分量 image.gif 编辑生成反向电流抵消。
  • 无功补偿:通过调整补偿电流相位,使电网电流与电压同相,功率因数趋近于1。

三、基于LMS的SAPF仿真电路设计方法

1. 谐波检测环节

  • 输入信号:负载电流 iL(t) 和电网电压 us(t)。
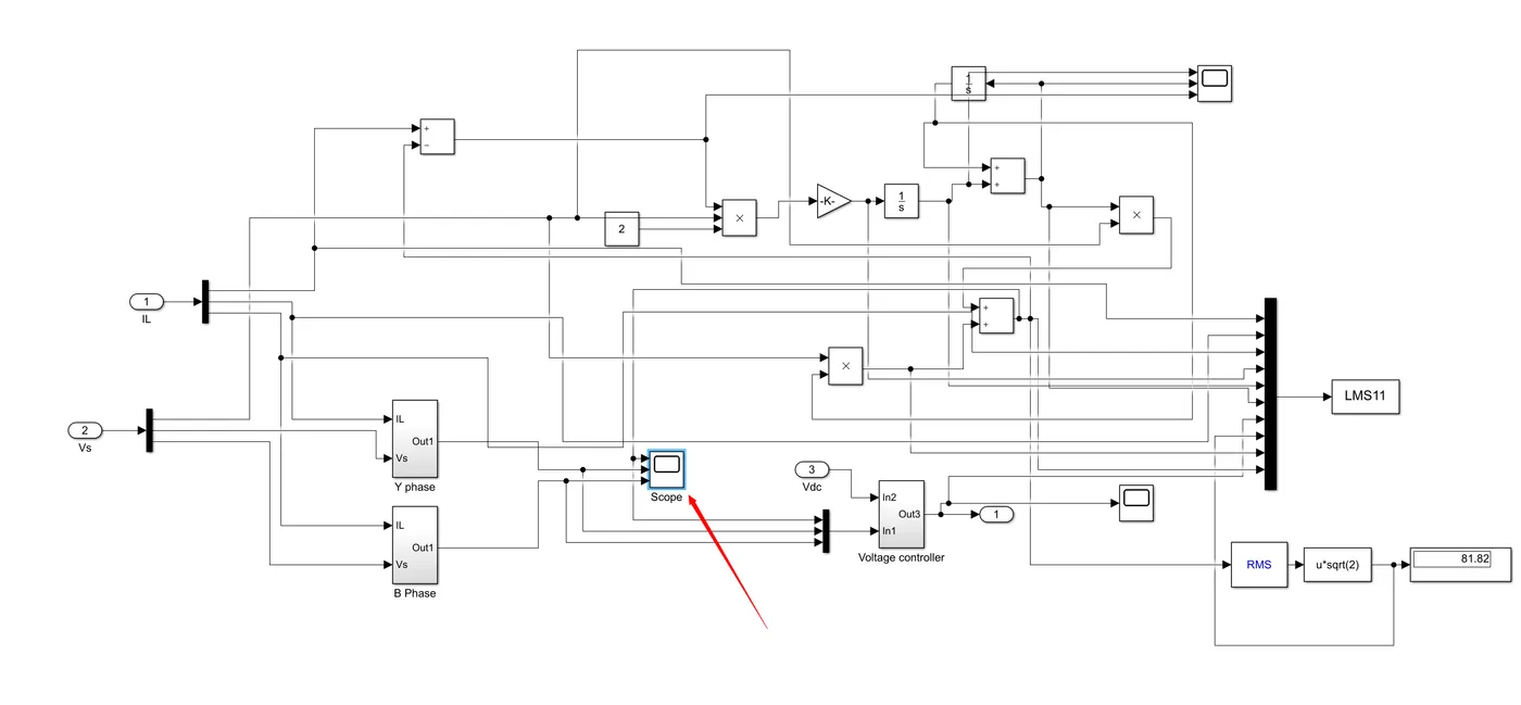
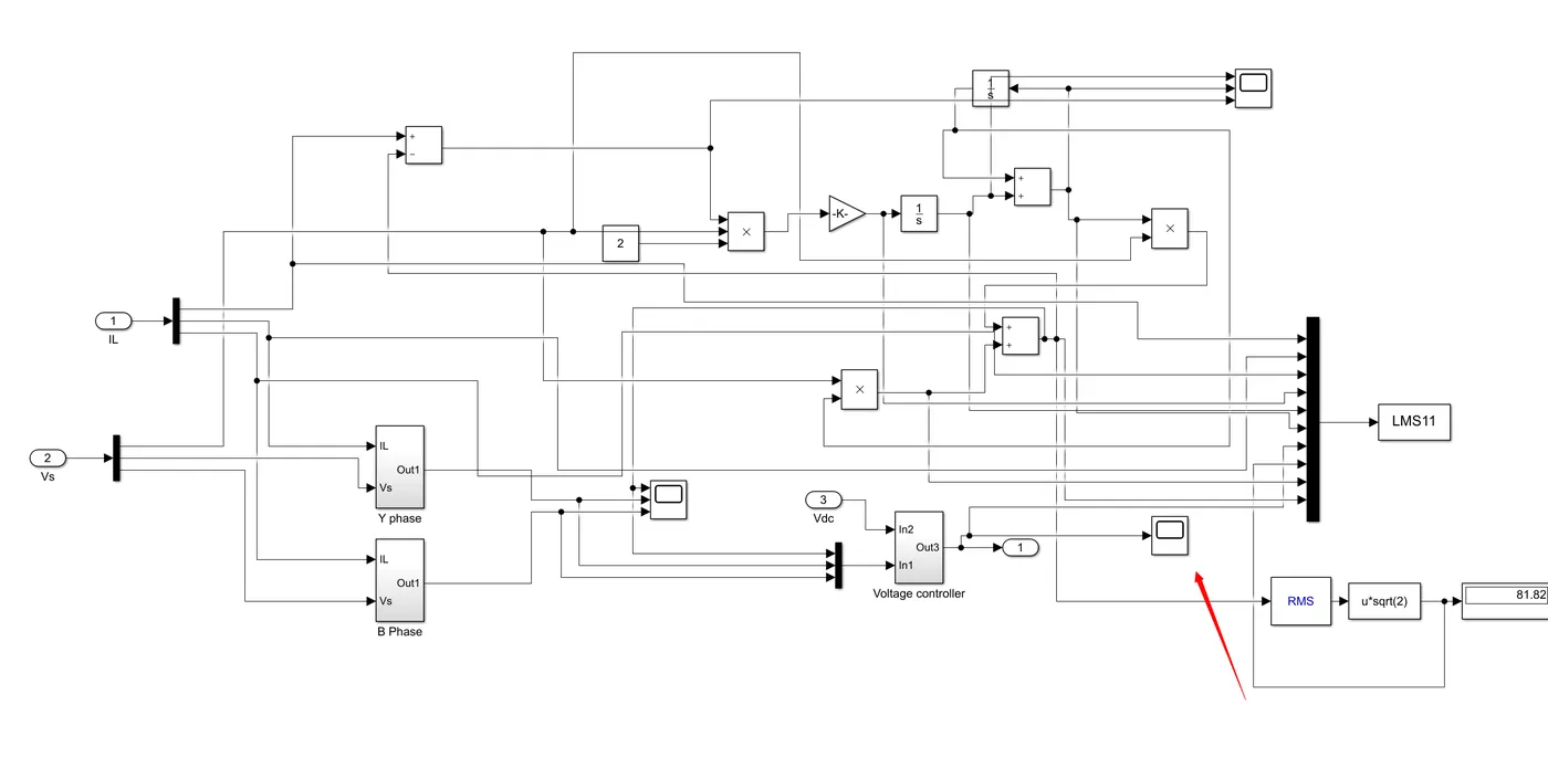
  • LMS自适应模块
  • 以基波正弦信号为参考,通过权值迭代分离谐波(图5-49, )。

    image.gif 编辑
  • 改进方案:嵌入低通滤波器提升检测精度,或采用麻雀算法(SSA)优化步长 μμ。

2. 补偿电流生成

  • PWM控制:根据LMS输出的误差信号 e(k)e(k) 生成IGBT驱动信号,控制逆变器输出补偿电流。

    image.gif 编辑
  • 仿真实现
  • 工具:MATLAB/Simulink 或 PSpice。
  • 关键模块:信号生成(含噪声)、LMS算法、PWM逆变器、负载动态切换。
  • 性能指标:THD(总谐波失真率)、功率因数、收敛速度。

3. 动态负载适应性

  • 变步长LMS

    image.gif 编辑
  • image.gif 编辑
  • 非线性负载仿真:整流器负载下,LMS仍能快速跟踪谐波变化。

四、LMS算法在谐波抑制与无功补偿中的效果

1. 谐波抑制

  • 仿真结果
  • THD 从 >20% 降至 <5%(IEEE 519 标准要求≤5%)。
  • 图7-8显示电流谐波(如8次谐波)在50ms内收敛至5%以内。
  • 优势:对高次谐波(如5/7/11次)抑制效果显著,尤其适合电力电子设备产生的宽频谱谐波。

2. 无功补偿

  • 动态响应
  • LMS控制下,功率因数在0.2秒内校正至0.99以上(图9),优于传统PI控制的振荡和延迟。
  • 机理:补偿电流抵消负载无功分量,使电网仅提供有功功率。

3. 综合性能对比

指标 传统PI控制 LMS自适应控制
THD (%) 8~12 <5
功率因数 0.92~0.95 >0.98
响应时间 0.5~1.0秒 0.1~0.3秒
计算复杂度 中(可硬件优化)
(数据综合)

五、工程挑战与优化方向

  1. 稳定性问题
  • 步长 μμ 过大会导致发散,需满足 0<μ<1λmax(λmax 为输入自相关矩阵最大特征值)。
  • 解决方案:引入根轨迹分析,避免低频不稳定性。
  1. 多频谐波抑制
  • 标准LMS对单一频率高效,但多频谐波需改进(如分频段加权Fx-LMS)。
  1. 硬件实现
  • DSP(如Infineon Aurix TC277)可实时处理10kHz PWM信号,满足工业需求。

六、结论

基于LMS算法的分流有源滤波器通过自适应谐波跟踪动态无功补偿,显著提升电能质量:

  • 谐波抑制:THD降至5%以内,满足GB/T14549-93等标准。
  • 无功补偿:功率因数>0.98,降低电网损耗。
  • 实时性:变步长LMS解决负载突变下的收敛问题。
    未来方向包括多频段协同控制、FPGA硬件加速及与新能源电网的兼容性优化。

📚2 运行结果

image.gif 编辑 image.gif 编辑

image.gif 编辑

image.gif 编辑

image.gif 编辑

image.gif 编辑

image.gif 编辑

image.gif 编辑

image.gif 编辑

image.gif 编辑

image.gif 编辑

image.gif 编辑

image.gif 编辑

image.gif 编辑

image.gif 编辑

image.gif 编辑

image.gif 编辑

image.gif 编辑

🎉3 参考文献

文章中一些内容引自网络,会注明出处或引用为参考文献,难免有未尽之处,如有不妥,请随时联系删除。

[1]袁晓曦,彭升.基于最小均方和递归最小二乘的有源滤波器谐波检测[J].电子器件, 2017, 40(2):4.DOI:10.3969/j.issn.1005-9490.2017.02.025.

[2]佘运佳.基于改进的LMS自适应谐波电流检测技术研究[D].湖北工业大学[2024-03-09].DOI:CNKI:CDMD:2.1016.721442.

[3]赵世武,林其斌.采用最小均方算法的自适应横向滤波器[J].合肥工业大学学报:自然科学版, 2005, 28(4):3.DOI:10.3969/j.issn.1003-5060.2005.04.018.

[4]LI Sheng-qing.基于快速块LMS算法的统一资料获取,更多粉丝福利,MATLAB|Simulink|Python资源获取【请看主页然后私信】

相关文章
|
6月前
|
算法
基于MPPT算法的光伏并网发电系统simulink建模与仿真
本课题基于MATLAB/Simulink搭建光伏并网发电系统模型,集成PV模块、MPPT算法、PWM控制与并网电路,实现最大功率跟踪与电能高效并网。通过仿真验证系统在不同环境下的动态响应与稳定性,采用SVPWM与电流闭环控制,确保输出电流与电网同频同相,满足并网电能质量要求。
|
7月前
|
存储 编解码 算法
【多光谱滤波器阵列设计的最优球体填充】使用MSFA设计方法进行各种重建算法时,图像质量可以提高至多2 dB,并在光谱相似性方面实现了显著提升(Matlab代码实现)
【多光谱滤波器阵列设计的最优球体填充】使用MSFA设计方法进行各种重建算法时,图像质量可以提高至多2 dB,并在光谱相似性方面实现了显著提升(Matlab代码实现)
229 6
|
7月前
|
传感器 机器学习/深度学习 算法
【使用 DSP 滤波器加速速度和位移】使用信号处理算法过滤加速度数据并将其转换为速度和位移研究(Matlab代码实现)
【使用 DSP 滤波器加速速度和位移】使用信号处理算法过滤加速度数据并将其转换为速度和位移研究(Matlab代码实现)
440 1
|
6月前
|
机器学习/深度学习 算法 数据可视化
基于MVO多元宇宙优化的DBSCAN聚类算法matlab仿真
本程序基于MATLAB实现MVO优化的DBSCAN聚类算法,通过多元宇宙优化自动搜索最优参数Eps与MinPts,提升聚类精度。对比传统DBSCAN,MVO-DBSCAN有效克服参数依赖问题,适应复杂数据分布,增强鲁棒性,适用于非均匀密度数据集的高效聚类分析。
|
7月前
|
机器学习/深度学习 传感器 算法
【高创新】基于优化的自适应差分导纳算法的改进最大功率点跟踪研究(Matlab代码实现)
【高创新】基于优化的自适应差分导纳算法的改进最大功率点跟踪研究(Matlab代码实现)
362 14
|
6月前
|
开发框架 算法 .NET
基于ADMM无穷范数检测算法的MIMO通信系统信号检测MATLAB仿真,对比ML,MMSE,ZF以及LAMA
简介:本文介绍基于ADMM的MIMO信号检测算法,结合无穷范数优化与交替方向乘子法,降低计算复杂度并提升检测性能。涵盖MATLAB 2024b实现效果图、核心代码及详细注释,并对比ML、MMSE、ZF、OCD_MMSE与LAMA等算法。重点分析LAMA基于消息传递的低复杂度优势,适用于大规模MIMO系统,为通信系统检测提供理论支持与实践方案。(238字)
|
7月前
|
算法 数据建模 调度
【INC-MPPT】增量导纳算法追踪光伏的最大功率点用于光伏的并网接入研究(Simulink仿真实现)
【INC-MPPT】增量导纳算法追踪光伏的最大功率点用于光伏的并网接入研究(Simulink仿真实现)
186 0
|
6月前
|
机器学习/深度学习 算法 机器人
【水下图像增强融合算法】基于融合的水下图像与视频增强研究(Matlab代码实现)
【水下图像增强融合算法】基于融合的水下图像与视频增强研究(Matlab代码实现)
566 0
|
6月前
|
数据采集 分布式计算 并行计算
mRMR算法实现特征选择-MATLAB
mRMR算法实现特征选择-MATLAB
366 2
|
7月前
|
传感器 机器学习/深度学习 编解码
MATLAB|主动噪声和振动控制算法——对较大的次级路径变化具有鲁棒性
MATLAB|主动噪声和振动控制算法——对较大的次级路径变化具有鲁棒性
317 3

热门文章

最新文章