今天讲的主题是 “如何轻松地移植Linux应用到AliOS Things上”
1、前言
近些年,大量的智能设备已经进入人们的生活, 如智能音箱,各种支付设备,大街小巷上各种大小的广告机等。这些设备中大多还是采用Linux,带屏的设备则大多采用Android,导致他们必须采用较高成本的硬件。

AliOS Things是阿里云IoT研发的应用于物联网智能设备的嵌入式实时操作系统,是HaaS100搭载的操作系统。目前AliOS Things + 小程序框架已经可以替代Linux甚至Android,大大降低设备的成本。可是Linux(包括Android)上的成熟稳定的框架,尤其是音视频处理的框架,图形渲染等,如果可以拿来使用,再加以适配优化,不需要重复造轮子,岂不美哉。
那如何把Unix/Linux这些优秀的框架轻松地移植到AliOS Things上呢?支持POSIX就是实现这个目标的一把利器。
2、POSIX是什么
POSIX(Portable Operating System Interface)是IEEE组织为了维护应用在不同操作系统之间的兼容性而制定的标准。 主要包括API,Shell和Utility等一整套应用运行环境。广泛应用于UNIX/LINUX操作系统,和一些嵌入式操作系统中(如Zephyr, VxWorks, QNX, Fuchsia,FreeRTOS,RT-Thread,AliOS Things)。
POSIX标准也被称为IEEE 1003,ISO/IEC 9945,目前标准的开发者是Austin Group,它是IEEE, Open Group, ISO/IEC的联合组织,目前POSIX标准的最新版本是POSIX.1-2017。 刚开始时POSIX标准(IEEE 1003)又分为不同的子集,其中还处于有效状态的有IEEE 1003.13。 IEEE 1003.13是针对嵌入式领域制定的标准,根据范围的大小又分为4个不同的Profile,PSE51, PSE52, PSE53和PSE54,其关系如下图。

3、为什么需要POSIX
AliOS Things作为一个物联网领域的嵌入式实时操作系统为什么要支持POSIX标准呢?除了解决前言引入的问题外,还有没有其他的目的呢?本章节将进行一个全面的阐述。
3.1、POSIX解决的核心问题
软件生态
软件生态是一个OS的生存核心,但建设一个OS的软件生态又不能急于求成, 需要经过多年的积累沉淀。 显然AliOS Things的生态还不成熟,而Linux的生态则经过了几十年的沉淀,变得非常强大。支持POSIX则可以
- 兼容Unix/Linux软件生态。
- 兼容支持POSIX标准的嵌入式系统(如FreeRTOS)的软件生态。
标准
- API模型由国际权威组织定义,且被广泛使用验证过,成熟稳定。
易用
- API被广大开发者所熟悉,降低开发者学习成本。
- 每个API都有标准化的文档详细说明,方便查询使用。
- 为AliOS Things内部组件提供标准接口,方便使用和支持多平台如移植到Linux。
3.2、竞品分析
其实不只有我们这么想,让我们一起看看业界的嵌入式实时操作系统是否支持POSIX标准。
VxWorks
作为比较老牌的嵌入式实时操作系统,VxWorks被广泛应用于多个领域,如航空航天,工业控制等对实时性要求很高的领域, 它也是非常重视对POSIX标准的支持,其全部支持了PSE52标准 + BSD Socket。并通过官方的PSE52认证。
QNX
作为被广泛应用于汽车领域的嵌入式实时操作系统,同时也是比较成功的商用微内核操作系统,QNX也是比较重视对POSIX标准的支持,其全部支持了PSE52标准 + BSD Socket。
Fuchsia
作为Google全新设计研发的微内核操作系统, Fuchsia也是支持POSIX标准的。
FreeRTOS
FreeRTOS虽然主要应用于资源比较受限的MCU设备, 其也实现部分PSE52范围内的API。
RT-Thread
RT-Thread主要应用于物联网领域的智能设备, 其也比较重视对POSIX标准的支持,实现PSE52范围内的大部分API。
AliOS Things支持POSIX的长远目标是实现POSIX.1的最新版本,如目前是POSIX.1-2017,它共有1191个API,数量是非常大的,但是有很多并不是经常使用的API,因此短期目标是实现PSE52 + Networking标准的API + 项目中需要的API。
4、POSIX的设计与实现
POSIX作为内核与应用的接口层, 涉及到内核的多个方面。 下面仅以POSIX线程和POSIX条件变量为例介绍其设计与实现,POSIX组件的代码位于core/osal/posix/, 头文件位于include/posix/。
4.1、POSIX线程
关键数据结构
typedef struct pthread_tcb {
aos_task_t task; /* The rhino task handle. */
unsigned int magic; /* The pthread tcb memory magic number. */
void *(*thread_entry)(void *para); /* The start routine of the thread. */
void *thread_para; /* The parameter of start routine. */
aos_sem_t join_sem; /* The semaphore for pthread_join. */
pthread_cleanup_t *cleanup; /* The registered cleanup function for the thread.*/
void *environ;
void **tls;
void *return_value; /* The thread's return value. */
pthread_attr_t attr; /* The thread's attribute. */
char thread_name[PTHREAD_NAME_MAX_LEN + 1]; /* The thread's name. */
} pthread_tcb_t;
_pthread_tcb_t是POSIX线程内部的核心数据结构,保存着POSIX线程的关键数据,与内核task的tcb结构相对应,且通过tid相互关联。POSIX线程的关键数据类型pthread_t会关联到这个数据结构上。
- task 内核rhino的任务句柄。
- magic 是POSIX线程的魔术字,以区别于使用AliOS Things原生的AOS API创建的线程。
- thread_entry 新创建线程的执行入口函数的指针。
- thread_para 新创建线程的执行入口函数的参数结构指针。
- join_sem 实现线程的JOINABLE的信号量,线程退出时自身不释放ptcb资源,由其他线程调用pthread_join获取返回值,并释放资源。
- cleanup 线程在退出时要执行的清理函数指针的链表。
- environ 线程运行的环境变量。
- tls 存放线程私有数据。
- return_value 存放POSIX线程的返回值的指针。
- attr 线程属性,为POSIX线程设置属性以更细粒度地控制线程的行为。如线程的栈地址,栈大小,线程的调度策略,调度参数等。
- thread_name 线程名字
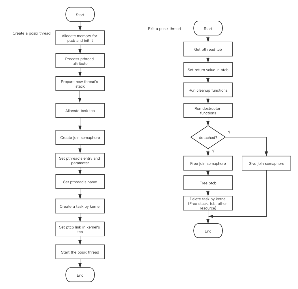
POSIX线程的创建与销毁
使用pthread_create创建POSIX线程。
使用pthread_exit销毁一个POSIX线程, 或者从一个线程的入口函数返回,也会走到线程的销毁流程。
下面流程图为保持逻辑清晰,略去了很多实现细节如异常处理等。

4.2、POSIX条件变量
POSIX条件变量的标准定义:https://pubs.opengroup.org/onlinepubs/9699919799/
关键数据结构
typedef struct pthread_cond {
uint8_t flag;
int waiting;
int signals;
void *lock;
void *wait_sem;
void *wait_done;
pthread_condattr_t attr;
} pthread_cond_t;
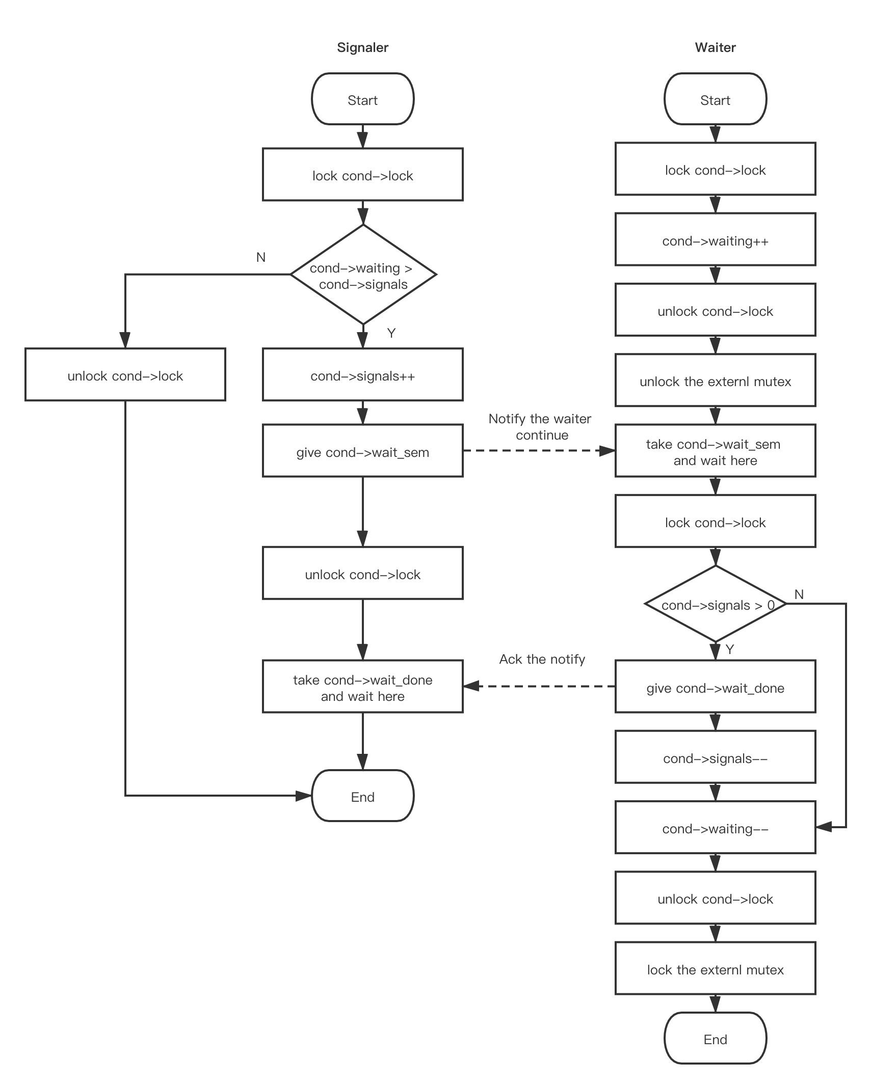
pthread_cond_t是实现POSIX条件变量的核心数据结构。
- flag 一些内部的标记如是否为动态初始化。
- lock 是保护内部数据的一把mutex锁。
- waiting 等待这个条件变量的线程数。
- signals 已发送信号还未收到确认的数目。
- wait_sem 线程等待的信号量,底层内核的信号量原语。
- wait_done 用于发送线程与等待线程之间握手确认的信号量, 底层内核的信号量原语。
- attr 记录pthread条件变量的属性,比如条件变量用到的时钟clock。
POSIX条件变量的处理

POSIX 条件变量不仅支持触发单个等待的线程,同时还支持广播(pthread_cond_broadcast),触发多个等待的线程。
4.3、实现结果如何
AliOS Things 支持了pthread,semaphore, message queue, timer, fs等多个模块的丰富的API,开发者可以利用这些POSIX API,只需要简单地修改,甚至无需修改,就可以移植Unix/Linux的应用到AliOS Things上。再结合HaaS100的开发板,开发者可以更快速地构建智能设备所需的软件和硬件。
4.4、动手试试
下面动手编写一个简单的使用POSIX PTHREAD API的Linux应用,保存为pthread_test.c
-
-
-
-
-
-
-
-
-
static volatile int count = 1;
-
-
pthread_mutex_t count_lock;
-
-
-
-
void* increase_count(void *arg)
-
-
{
-
-
while ( 1) {
-
-
sleep( 1);
-
-
pthread_mutex_lock(&count_lock);
-
-
count += 10;
-
-
printf( "In new thread: count:%d\n", count);
-
-
pthread_mutex_unlock(&count_lock);
-
-
}
-
-
}
-
-
-
-
-
-
int main(int argc, char* argv[])
-
-
{
-
-
int ret = 0;
-
-
pthread_t new_thread;
-
-
-
-
pthread_mutex_init(&count_lock, NULL);
-
-
-
-
ret = pthread_create(&new_thread, NULL, increase_count, NULL);
-
-
if (ret != 0) {
-
-
printf( "Error:%s:%d:ret:%d\n", __FILE__, __LINE__, ret);
-
-
return -1;
-
-
}
-
-
-
-
while( 1) {
-
-
sleep( 1);
-
-
pthread_mutex_lock(&count_lock);
-
-
count++;
-
-
printf( "In main thread: count:%d\n", count);
-
-
pthread_mutex_unlock(&count_lock);
-
-
}
-
-
-
-
return 0;
-
-
}
-
-
-
在Linux上编译
运行结果如下:
-
$ ./pthread_test
-
-
In main thread: count: 2
-
-
In new thread: count: 12
-
-
In main thread: count: 13
-
-
In new thread: count: 23
-
-
In main thread: count: 24
-
-
In new thread: count: 34
-
-
In main thread: count: 35
-
-
In new thread: count: 45
-
-
In main thread: count: 46
-
-
In new thread: count: 56
-
-
In main thread: count: 57
-
-
In new thread: count: 67
-
-
In main thread: count: 68
-
-
In new thread: count: 78
-
-
In main thread: count: 79
-
-
In new thread: count: 89
-
-
In main thread: count: 90
-
-
In new thread: count: 100
把上面的pthread_test.c 移植到AliOS Things上,改写application/example/helloworld_demo 这个demo应用。 把pthread_test.c 的内容替换application/example/helloworld_demo/appdemo.c的全部内容,并做如下2个简单的修改。
-
$ diff -ru pthread_test.c solutions/helloworld_demo/helloworld.c
-
-
--- pthread_test.c 2021-06-17 12:01:56.638675133 +0800
-
-
+++ solutions/helloworld_demo/helloworld.c 2021-06-17 12:04:58.479941329 +0800
-
-
-
-
}
-
-
-
-
-
-
-int main(int argc, char* argv[])
-
-
+int application_start(int argc, char* argv[])
-
-
{
-
-
int ret = 0;
-
-
pthread_t new_thread;
由上可知,AliOS Things的应用入口是application_start, 不是main, 上面的Linux应用,只需要改动一行就可以跑到AliOS Things上。
在VSCODE IDE利用alios-studio插件,点击编译按钮,编译hellworld_demo, 详细步骤可以参考 AliOS Things的编译步骤 。
下载烧录并启动,log如下, 与Linux运行的结果一致。
-
Welcome to AliOS Things
-
-
1592/main_task | sys_init aos_components_init done
-
-
1592/main_task | mesh has been opened
-
-
1986/mcu_audio | mcu_audio_main exit
-
-
[Jan 01 00: 00: 01.491]<I>ULOG-test sys_init aos_components_init done
-
-
-
-
In main thread: count: 2
-
-
In new thread: count: 12
-
-
In main thread: count: 13
-
-
In new thread: count: 23
-
-
In main thread: count: 24
-
-
In new thread: count: 34
-
-
In main thread: count: 35
-
-
In new thread: count: 45
-
-
In main thread: count: 46
-
-
In new thread: count: 56
-
-
In main thread: count: 57
-
-
In new thread: count: 67
-
-
In main thread: count: 68
-
-
In new thread: count: 78
-
-
In main thread: count: 79
-
-
In new thread: count: 89
-
-
In main thread: count: 90
-
-
In new thread: count: 100
参考
开发者支持
如需更多技术支持,可加入钉钉开发者群,或者关注微信公众号。

更多技术与解决方案介绍,请访问HaaS官方网站https://haas.iot.aliyun.com。