本次分享的主题是“帐务系统设计及其在电商的应用”,主要介绍复式记账方法,以及其在电商中的应用。
本次分享的基本内容为:
比如说对快塑网,我们的订单就涉及到复杂的资金结算关系,由于是大宗商品,客单价很高,线下的业务流程比较复杂,收付款一块的复杂度是很高的,传统的方式,是收付款在独立的财务系统中解决,但这样,又难以和运营流程很好的结合起来。我们之前就是采用类似于”收付记账“的方法,简单的纪录收付款流水,这种方式随着业务的变化、以及运营的精细化,越来越难移满足要求。举个简单的例子,单单订单收款流水,就要考虑到不同的收款渠道(银行转账、资金帐户、金融贷款、预收款)、收款用途(保证金、货款、运费、违约金)。
在其次,我们需要在内部对订单进行精细化的核算,区分订单内的货物毛利、物流毛利、金融毛利,而每一项毛利又需要核算采购端、销售端的比例。而且这个是一个不断变化的过程,随着不同的订单的收款时间、付款时间、收款方式、付款方式、订单的履约情况而变化,想想,要把这么多财务数据核算清楚,采用传统的“业务流水”是一件非常困难,乃至不可能的任务。
在其次,我们需要在内部对订单进行精细化的核算,区分订单内的货物毛利、物流毛利、金融毛利,而每一项毛利又需要核算采购端、销售端的比例。而且这个是一个不断变化的过程,随着不同的订单的收款时间、付款时间、收款方式、付款方式、订单的履约情况而变化,想想,要把这么多财务数据核算清楚,采用传统的“业务流水”是一件非常困难,乃至不可能的任务。
其实,刚才说的这些问题,在专业的财务系统中可能并不是一个很大的问题。其实,传统的财务系统,也是采用“收付”记账法的方式进行的,有些类似于我们搞一个Excel,很简单的几列: 时间、 收款金额、付款金额、用途,等等。但这种方式很难以解决企业运作中复杂的资金关系,因此,现在已经废弃掉了。现在的财务系统,都是采用“复式记账”的方式。
程序员一般都不懂会计知识,不过,我建议大家都做一些了解。会计知识不仅可以应用于我们的软件设计,而且也可以帮助我们去阅读一个公司的财报,顺便做一点“价值投资”的事情,说不定赚的比工程师要多很多呢。:)
复式记账法的核心思想是会计恒等式:资产 = 负债 + 所有者权益。这个也是所有的企业财务报表的核心。 银行帐户资金、应收款、预收款、固定资产(电脑、办公桌椅)等都属于资产,短期借款、应付款、预售款等都是负债,而公积金、未分配利润、实收资本等等属于所有这权益。 一般的,在业务运营类系统中,不太会涉及到所有者权益这一类的帐户。
复式记账法的核心思想是会计恒等式:资产 = 负债 + 所有者权益。这个也是所有的企业财务报表的核心。 银行帐户资金、应收款、预收款、固定资产(电脑、办公桌椅)等都属于资产,短期借款、应付款、预售款等都是负债,而公积金、未分配利润、实收资本等等属于所有这权益。 一般的,在业务运营类系统中,不太会涉及到所有者权益这一类的帐户。
作为会计恒等式的一个扩展:资产 + 支出(费用)= 负债 + 所有者权益 + 收入(收益),收入、支出这两类帐户是企业运作过程中的最为常见的业务,比如销售收入、采购支出、费用补贴、利息收入、利息支出等等。收入类帐户的性质与负债类相似,是在等式的右边。支出类帐户的性质与资产类相似,是在等式的左边。
对于初次接触会计知识的同学,这些是非常绕口的。收入为什么和负债在一起,明明收入构成了我的资产啊,而费用怎么又与资产在一起,明明费用是我的”负债“啊?这些,是很难解释清楚的。建议,初次接触会计知识的同学,千万不要纠结于这些”绕口“的概念,大不了把帐户结构明确打印出来,照单接收,不理解也不要纠结。
对帐户的变更记录有2种:借记、贷记。对不同性质的帐户(也可以称呼为会计科目),定义是不一样的。比如资产类帐户,例如存款,会导致帐户余额增加,我们称之为“借记”,如果是取款,会导致帐户余额减少,我们称之为“贷记”,而对负债类帐户,比如收到预付款,会导致余额增加,我们称之为“贷记”,而归还预付款或者使用预付款,会导致余额减少,我们称之为“借记”,这个可以参考上述的表格。
再次“友情提示”,为什么银行存款增加是“借记”,我们根本没有借款啊?大家千万不要纠结于这个字眼,此借非彼借。如果搞不懂,直接查查表,千万别纠字眼。
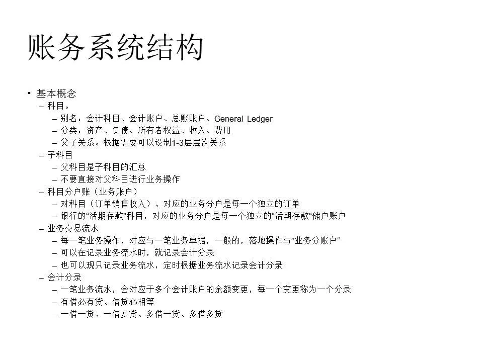
这里介绍一下帐务系统的一些基本概念。这些概念也只是我们之前在银行核心系统中的一些约定,并不代表是”行业标准“。
关于“帐户”,会计帐户,也称之为“会计科目”,另外,我们还会有业务帐户,比如对”预收款“,我们会对每一个客户设立一个业务帐户。这两个帐户是在两个不同的体系中的,一个是会计层面,一个是业务层面,但又有相关性:会计帐户一般是对应的”业务帐户“的汇总。我们也把”业务帐户“称之为”分户账“。
有两种记账的模式,一种是直接操作“科目”,对其进行借记、贷记,这种方式会记录会计记账流水,同时更新客户的余额。另外一种是只操作业务帐户,比如存款、取款等操作,只修改分户账,记录业务流水。而定时的(比如在每天日结时),对当天的业务流水进行批量处理,再记录会计流水、更新会计科目的余额。两种方式各有优缺点,批量的方式将记账延后,性能可能更高,而且,一些中间的操作(譬如取消的流水)无需处理。而实时操作复杂性要高很多,但实时操作可以实时的反应会计科目的最新余额,也是有价值的。具体如何选取,在实践中需要平衡,根据业务需要选取。
科目之间的父子关系:比如说 定期存款 有1年定期、2年定期、3年定期等组成,可以设立“定期存款”科目和“1年定期存款”科目,两者是父子关系。一般的,父科目的余额是全部子科目余额的总和,具有子科目的父科目,不应该直接进行记账操作。否则会导致数据的矛盾。
一般的,不同的业务流水,会有不同的记账方式,具体而言,就是要借记哪些帐户、贷记哪些帐户,相应的记账金额如何确定?这些一般是在业务设计时就需要确定的,开发可以写死在代码中,也可以考虑使用配置的方式来进行。考虑到如何记账是一个相对易变的行为(不同时期、不同的业务模式、不同的管理策略,都可能调整同一笔业务流水的记账方式),采用配置的方式可以更敏捷的应对这种变化,而且,将这一块的逻辑从业务流水中解偶出来,也是很有价值的。
接下来,我们介绍一下“平衡体系”,这里有静态的平衡: 资产 = 负债 + 所有者权益, 也有动态的平衡,即每一笔会计流水,都要满足: 有借必有贷,借贷必相等。
有了这两个平衡关系,我们在每天(或者每个周期开始),应该满足静态平衡,在每个日终(或者周期结束),也应该满足静态平衡。任何时候,系统的这个平衡关系出现打破,一定是系统出现了BUG。一个能够自我平衡和问题检测的系统,是多么优美的一件事情,这也也是“复式记账法”带来的一个优势价值。
第二个平衡是“总分一致”,即总账 = ∑分户账。
比如在银行系统中,每天众多的存款、取款、开户、销户操作,分户账的变化是频繁的,这个和总账是否一致,也是非常重要的。我们早期的银行系统,由于安全性的问题,经常会出现一些内部人员作案的情况。比如,我直接操作我们帐户,将存款余额增加100万,如果不进行总分核对,就可能查询不出来。
由于总账有自己的平衡体系(外加业务监控管理体系),再加上总分核对(我们不可能每天对上万的分帐户进行逐一核查),我们基本上可以实现业务系统的关键数据的“自平衡”检查。这个对于防范业务风险是非常有必要的。
除了系统间的平衡关系之外,还有一个很重要的平衡:“账款一致”,账是系统内的帐户(科目)余额,是个数字,款是实在的现金,是我们在银行帐户的余额(对银行核心系统,就是柜台钱箱中的现金)是需要一致的。这个平衡是非常有作用的。
静态平衡 + 动态平衡 + 总分核对 + 账款一致, 这几个平衡关系一环套一环,构建了一套非常优美、完善的自平衡体系,即包括会计总账、也涉及到分户账,并和“现金”这个实体概念进行核对。这一系列的平衡关系,确保帐户数据的一致性、安全性。
另外,如果直接修改某2个帐户,而不记录业务流水(业务流水有别的方式进行核查),那么是否可以破坏呢?这一块,在银行体系中也有对应的安全措施,比如加上MAC字段,手工修改数据库的成本就大为增加。另外,采用binlog相结合的方式,也可以检查出没有正常业务流水的“直接修改帐户”的操作,从而进一步的增加整个帐务系统的安全性。
下面,我就附上2个应用这一方法的实践。可供大家参考。
其一是在腾讯电商时应用于电商支付结算。
合理的设置好帐户结构、以及确定好每一笔业务流水的记账方式(这一方面可以请教公司的财务专家),剩下的问题就迎刃而解了。
这是我们的订单结算所涉及到的帐户结构。
这个帐务结构的设计,是“非专业的“,我们是站在业务运营的角度上,并没有刻意的追求是否符合”财务“标准。不过,有一些财务经验还是会很有帮助的。这一块,也可以咨询公司的财务同事,获得建议。
混迹过银行、航空旅游等行业,担任过易网通商旅CTO、好易电子联行CTO,现任快塑网CTO。唯品会SOA架构OSP创建者。
业余马拉松爱好者。
本次分享的基本内容为:
- 背景介绍
- 复式记账法
- 帐务系统基本要素
- 在电商平台的应用
比如说对快塑网,我们的订单就涉及到复杂的资金结算关系,由于是大宗商品,客单价很高,线下的业务流程比较复杂,收付款一块的复杂度是很高的,传统的方式,是收付款在独立的财务系统中解决,但这样,又难以和运营流程很好的结合起来。我们之前就是采用类似于”收付记账“的方法,简单的纪录收付款流水,这种方式随着业务的变化、以及运营的精细化,越来越难移满足要求。举个简单的例子,单单订单收款流水,就要考虑到不同的收款渠道(银行转账、资金帐户、金融贷款、预收款)、收款用途(保证金、货款、运费、违约金)。
在其次,我们需要在内部对订单进行精细化的核算,区分订单内的货物毛利、物流毛利、金融毛利,而每一项毛利又需要核算采购端、销售端的比例。而且这个是一个不断变化的过程,随着不同的订单的收款时间、付款时间、收款方式、付款方式、订单的履约情况而变化,想想,要把这么多财务数据核算清楚,采用传统的“业务流水”是一件非常困难,乃至不可能的任务。
在其次,我们需要在内部对订单进行精细化的核算,区分订单内的货物毛利、物流毛利、金融毛利,而每一项毛利又需要核算采购端、销售端的比例。而且这个是一个不断变化的过程,随着不同的订单的收款时间、付款时间、收款方式、付款方式、订单的履约情况而变化,想想,要把这么多财务数据核算清楚,采用传统的“业务流水”是一件非常困难,乃至不可能的任务。
其实,刚才说的这些问题,在专业的财务系统中可能并不是一个很大的问题。其实,传统的财务系统,也是采用“收付”记账法的方式进行的,有些类似于我们搞一个Excel,很简单的几列: 时间、 收款金额、付款金额、用途,等等。但这种方式很难以解决企业运作中复杂的资金关系,因此,现在已经废弃掉了。现在的财务系统,都是采用“复式记账”的方式。
程序员一般都不懂会计知识,不过,我建议大家都做一些了解。会计知识不仅可以应用于我们的软件设计,而且也可以帮助我们去阅读一个公司的财报,顺便做一点“价值投资”的事情,说不定赚的比工程师要多很多呢。:)
复式记账法的核心思想是会计恒等式:资产 = 负债 + 所有者权益。这个也是所有的企业财务报表的核心。 银行帐户资金、应收款、预收款、固定资产(电脑、办公桌椅)等都属于资产,短期借款、应付款、预售款等都是负债,而公积金、未分配利润、实收资本等等属于所有这权益。 一般的,在业务运营类系统中,不太会涉及到所有者权益这一类的帐户。
复式记账法的核心思想是会计恒等式:资产 = 负债 + 所有者权益。这个也是所有的企业财务报表的核心。 银行帐户资金、应收款、预收款、固定资产(电脑、办公桌椅)等都属于资产,短期借款、应付款、预售款等都是负债,而公积金、未分配利润、实收资本等等属于所有这权益。 一般的,在业务运营类系统中,不太会涉及到所有者权益这一类的帐户。
作为会计恒等式的一个扩展:资产 + 支出(费用)= 负债 + 所有者权益 + 收入(收益),收入、支出这两类帐户是企业运作过程中的最为常见的业务,比如销售收入、采购支出、费用补贴、利息收入、利息支出等等。收入类帐户的性质与负债类相似,是在等式的右边。支出类帐户的性质与资产类相似,是在等式的左边。
对于初次接触会计知识的同学,这些是非常绕口的。收入为什么和负债在一起,明明收入构成了我的资产啊,而费用怎么又与资产在一起,明明费用是我的”负债“啊?这些,是很难解释清楚的。建议,初次接触会计知识的同学,千万不要纠结于这些”绕口“的概念,大不了把帐户结构明确打印出来,照单接收,不理解也不要纠结。
对帐户的变更记录有2种:借记、贷记。对不同性质的帐户(也可以称呼为会计科目),定义是不一样的。比如资产类帐户,例如存款,会导致帐户余额增加,我们称之为“借记”,如果是取款,会导致帐户余额减少,我们称之为“贷记”,而对负债类帐户,比如收到预付款,会导致余额增加,我们称之为“贷记”,而归还预付款或者使用预付款,会导致余额减少,我们称之为“借记”,这个可以参考上述的表格。
再次“友情提示”,为什么银行存款增加是“借记”,我们根本没有借款啊?大家千万不要纠结于这个字眼,此借非彼借。如果搞不懂,直接查查表,千万别纠字眼。
这里介绍一下帐务系统的一些基本概念。这些概念也只是我们之前在银行核心系统中的一些约定,并不代表是”行业标准“。
关于“帐户”,会计帐户,也称之为“会计科目”,另外,我们还会有业务帐户,比如对”预收款“,我们会对每一个客户设立一个业务帐户。这两个帐户是在两个不同的体系中的,一个是会计层面,一个是业务层面,但又有相关性:会计帐户一般是对应的”业务帐户“的汇总。我们也把”业务帐户“称之为”分户账“。
有两种记账的模式,一种是直接操作“科目”,对其进行借记、贷记,这种方式会记录会计记账流水,同时更新客户的余额。另外一种是只操作业务帐户,比如存款、取款等操作,只修改分户账,记录业务流水。而定时的(比如在每天日结时),对当天的业务流水进行批量处理,再记录会计流水、更新会计科目的余额。两种方式各有优缺点,批量的方式将记账延后,性能可能更高,而且,一些中间的操作(譬如取消的流水)无需处理。而实时操作复杂性要高很多,但实时操作可以实时的反应会计科目的最新余额,也是有价值的。具体如何选取,在实践中需要平衡,根据业务需要选取。
科目之间的父子关系:比如说 定期存款 有1年定期、2年定期、3年定期等组成,可以设立“定期存款”科目和“1年定期存款”科目,两者是父子关系。一般的,父科目的余额是全部子科目余额的总和,具有子科目的父科目,不应该直接进行记账操作。否则会导致数据的矛盾。
一般的,不同的业务流水,会有不同的记账方式,具体而言,就是要借记哪些帐户、贷记哪些帐户,相应的记账金额如何确定?这些一般是在业务设计时就需要确定的,开发可以写死在代码中,也可以考虑使用配置的方式来进行。考虑到如何记账是一个相对易变的行为(不同时期、不同的业务模式、不同的管理策略,都可能调整同一笔业务流水的记账方式),采用配置的方式可以更敏捷的应对这种变化,而且,将这一块的逻辑从业务流水中解偶出来,也是很有价值的。
接下来,我们介绍一下“平衡体系”,这里有静态的平衡: 资产 = 负债 + 所有者权益, 也有动态的平衡,即每一笔会计流水,都要满足: 有借必有贷,借贷必相等。
有了这两个平衡关系,我们在每天(或者每个周期开始),应该满足静态平衡,在每个日终(或者周期结束),也应该满足静态平衡。任何时候,系统的这个平衡关系出现打破,一定是系统出现了BUG。一个能够自我平衡和问题检测的系统,是多么优美的一件事情,这也也是“复式记账法”带来的一个优势价值。
第二个平衡是“总分一致”,即总账 = ∑分户账。
比如在银行系统中,每天众多的存款、取款、开户、销户操作,分户账的变化是频繁的,这个和总账是否一致,也是非常重要的。我们早期的银行系统,由于安全性的问题,经常会出现一些内部人员作案的情况。比如,我直接操作我们帐户,将存款余额增加100万,如果不进行总分核对,就可能查询不出来。
由于总账有自己的平衡体系(外加业务监控管理体系),再加上总分核对(我们不可能每天对上万的分帐户进行逐一核查),我们基本上可以实现业务系统的关键数据的“自平衡”检查。这个对于防范业务风险是非常有必要的。
除了系统间的平衡关系之外,还有一个很重要的平衡:“账款一致”,账是系统内的帐户(科目)余额,是个数字,款是实在的现金,是我们在银行帐户的余额(对银行核心系统,就是柜台钱箱中的现金)是需要一致的。这个平衡是非常有作用的。
静态平衡 + 动态平衡 + 总分核对 + 账款一致, 这几个平衡关系一环套一环,构建了一套非常优美、完善的自平衡体系,即包括会计总账、也涉及到分户账,并和“现金”这个实体概念进行核对。这一系列的平衡关系,确保帐户数据的一致性、安全性。
另外,如果直接修改某2个帐户,而不记录业务流水(业务流水有别的方式进行核查),那么是否可以破坏呢?这一块,在银行体系中也有对应的安全措施,比如加上MAC字段,手工修改数据库的成本就大为增加。另外,采用binlog相结合的方式,也可以检查出没有正常业务流水的“直接修改帐户”的操作,从而进一步的增加整个帐务系统的安全性。
下面,我就附上2个应用这一方法的实践。可供大家参考。
其一是在腾讯电商时应用于电商支付结算。
其二是目前我们在快塑网应用的订单结算。
我们在快塑网应用“复式记账”来应对订单结算时,是享受到了这张模式带给我们的“红利”的。简单的来说,在应用“收付”记账模式时,要表达复杂的资金关系是非常困难的。采用了“复式记账”模式后,这个困难从“开发团队”转移到了“产品团队”,只要产品层面能够清晰的描述出来,开发的实现就变得简单,基本上是一个翻译的工作。
合理的设置好帐户结构、以及确定好每一笔业务流水的记账方式(这一方面可以请教公司的财务专家),剩下的问题就迎刃而解了。
这是我们的订单结算所涉及到的帐户结构。
这个帐务结构的设计,是“非专业的“,我们是站在业务运营的角度上,并没有刻意的追求是否符合”财务“标准。不过,有一些财务经验还是会很有帮助的。这一块,也可以咨询公司的财务同事,获得建议。
这是一个业务流水,如何进行记账的范例。同样,也是“非财务专业”的。
分享者简介
王在祥,20年IT从业经验,混战过银行、航空旅游等行业。
混迹过银行、航空旅游等行业,担任过易网通商旅CTO、好易电子联行CTO,现任快塑网CTO。唯品会SOA架构OSP创建者。
业余马拉松爱好者。
本文来自中生代技术交流群 微信公众号:freshmanTechnology