用代码画流程图和时序图快餐教程(3) - PlantUML画时序图

简介: 用描述性的语言来写UML,尤其是Sequence Diagram,PlantUML应该是很多同学的首选了吧

PlantUML画时序图

用描述性的语言来写UML,尤其是Sequence Diagram,PlantUML应该是很多同学的首选了吧。

网址:
http://plantuml.com/

我们可以使用eclipse的plugin来写PlantUML,如下:
plantuml_eclipse

速成教程

@startuml和@enduml

这个没啥说的,开始的时候用@startuml,结束的时候要加个@enduml。

标题

格式: title 标题名

participant

格式:participant 类名 #颜色

例:

@startuml
title Android Broadcast procedure

participant Activity #Lime
participant ContextWrapper #Cyan
@enduml

消息传递

格式:类1 -> 类2 : 消息

例:

@startuml
title Android Broadcast procedure

participant Activity #Lime
participant ContextWrapper #Cyan

Activity -> ContextWrapper : registerReceiver()
@enduml

自动编号

加一句话:autonumber

例子

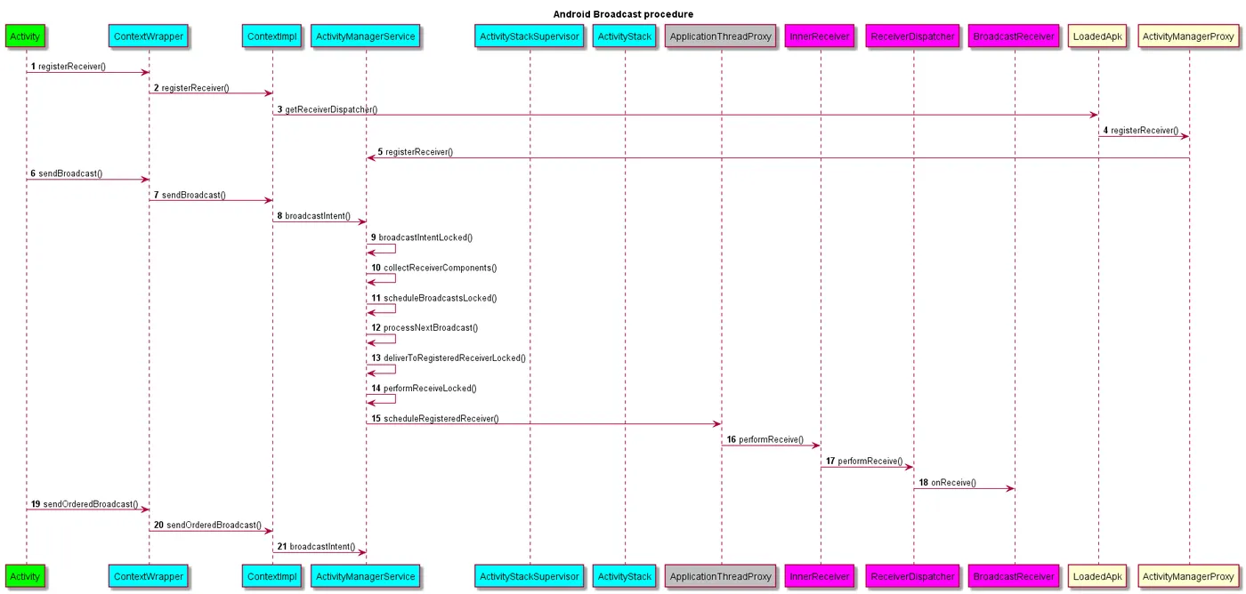
好了,快餐教程讲多了大家就烦了,所以基本够用的讲完了我们就看个例子吧:

@startuml
title Android Broadcast procedure
'author Ali.Xulun
'version 1.0.0
participant Activity #Lime
participant ContextWrapper #Cyan
participant ContextImpl #Cyan
participant ActivityManagerService #Cyan
participant ActivityStackSupervisor #Cyan
participant ActivityStack #Cyan
participant ApplicationThreadProxy #Silver
participant InnerReceiver #Magenta
participant ReceiverDispatcher #Magenta
participant BroadcastReceiver #Magenta

autonumber
Activity -> ContextWrapper : registerReceiver()
ContextWrapper -> ContextImpl : registerReceiver()
ContextImpl -> LoadedApk : getReceiverDispatcher()
LoadedApk -> ActivityManagerProxy : registerReceiver()
ActivityManagerProxy -> ActivityManagerService : registerReceiver()

Activity -> ContextWrapper : sendBroadcast()
ContextWrapper -> ContextImpl : sendBroadcast()
ContextImpl -> ActivityManagerService: broadcastIntent()
ActivityManagerService -> ActivityManagerService : broadcastIntentLocked()
ActivityManagerService -> ActivityManagerService : collectReceiverComponents()
ActivityManagerService -> ActivityManagerService : scheduleBroadcastsLocked()
ActivityManagerService -> ActivityManagerService : processNextBroadcast()
ActivityManagerService -> ActivityManagerService : deliverToRegisteredReceiverLocked()
ActivityManagerService -> ActivityManagerService : performReceiveLocked()
ActivityManagerService -> ApplicationThreadProxy : scheduleRegisteredReceiver()
ApplicationThreadProxy -> InnerReceiver : performReceive()
InnerReceiver -> ReceiverDispatcher : performReceive()
ReceiverDispatcher -> BroadcastReceiver : onReceive()

Activity -> ContextWrapper : sendOrderedBroadcast()
ContextWrapper -> ContextImpl : sendOrderedBroadcast()
ContextImpl -> ActivityManagerService: broadcastIntent()
@enduml

显示的结果如下:
android_broadcast

目录
相关文章
|
2月前
|
人工智能 视频直播 数据库
2025最新AI智能体学习路线图
零基础入门AI智能体?「智能体来了」为你梳理从技能学习到商业变现的完整路径:涵盖Coze平台开发、Python基础、全平台实战、短视频引流、直播变现实操,助你打造产品+流量+成交闭环,边学边做,快速上手AI智能体商业化应用。
|
存储 前端开发 Java
【C++ 多线程 】C++并发编程:精细控制数据打印顺序的策略
【C++ 多线程 】C++并发编程:精细控制数据打印顺序的策略
438 1
|
存储 安全 API
C++ 17 新特性 C++ String View:了解C++ 17 std::string_view的使用场景
C++ 17 新特性 C++ String View:了解C++ 17 std::string_view的使用场景
710 2
|
小程序 JavaScript
微信小程序:页面Page和组件Component生命周期执行的先后顺序
微信小程序:页面Page和组件Component生命周期执行的先后顺序
727 0
微信小程序:页面Page和组件Component生命周期执行的先后顺序
|
JavaScript 前端开发 安全
深入理解JavaScript原型链:从基础到进阶
【10月更文挑战第13天】深入理解JavaScript原型链:从基础到进阶
238 0
|
存储 传感器 监控
云监控:引领未来监控技术的新篇章
传统监控系统需要投入大量的人力物力进行建设和维护,而云监控则通过云计算平台的按需付费特性降低了建设和维护成本。用户只需根据实际需求购买相应的服务和资源即可实现监控功能,无需担心设备升级、维护等问题。
|
JavaScript Java 关系型数据库
基于springboot+vue+Mysql的交流互动系统
简化操作,便于维护和使用。
249 2
|
缓存 运维 关系型数据库
运维角度浅谈MySQL数据库优化
运维角度浅谈MySQL数据库优化
查询快递物流信息
摘要:使用阿里云市场第三方接口,可以根据快递单号查询快递物流信息。需获取接口开通地址并找到一个快递单号,接口返回数据包括快递公司、状态、详细轨迹等。示例中展示了查询结果,包括快递状态(已签收)、最新状态描述、物流轨迹详情等。
1925 4
|
数据可视化 测试技术 uml
【掌握绘图艺术】用PlantUML绘制完美UML图表,开发者的福音
【掌握绘图艺术】用PlantUML绘制完美UML图表,开发者的福音
3518 2