告别手动部署噩梦:CI/CD 持续交付全链路实战

简介: 本文系统讲解Java项目CI/CD落地实践:厘清CI(持续集成)、CD(持续交付/部署)核心概念与本质区别;详解自动化流水线设计,涵盖代码检查(CheckStyle/SpotBugs/SonarQube)、单元测试、依赖安全扫描(OWASP)、容器化构建(Docker+GitHub Actions)及多环境部署;深入剖析蓝绿、金丝雀等零停机发布策略,并提供可运行的Shell脚本实战;最后总结八大最佳实践与六大高频避坑指南。

很多Java开发者都有过这样的经历:改完一行代码,手动打包、上传服务器、修改配置、重启服务,中途遇到环境不一致、依赖缺失、配置写错,折腾半天还回滚不了;团队协作时,多人提交代码导致合并冲突,上线前集中合并引发大量bug,发布日全员加班到深夜。而CI/CD持续交付体系,就是解决这些痛点的核心方案,它能让代码从提交到发布的全流程自动化,大幅降低人为失误,提升研发交付效率与系统稳定性。

一、CI/CD核心概念与底层逻辑

很多开发者对CI/CD的认知停留在“自动化部署工具”的层面,甚至混淆了核心概念,导致落地时出现流程设计错误。本节将明确区分易混淆的核心概念,讲透每个环节的底层逻辑。

1.1 核心概念的明确区分

持续集成(Continuous Integration, CI)

持续集成的核心定义是:开发者频繁地将代码合并到主干分支,每次合并都通过自动化的构建、测试来验证,尽早发现集成错误。 它的底层逻辑是把“上线前集中合并代码”变成“每天多次小批量合并”,将集成风险分散到日常开发中,避免“合并地狱”。核心目标是提前验证,每次代码提交都做全量校验,不让问题代码进入主干分支。

持续交付(Continuous Delivery, CD)

持续交付的核心定义是:在持续集成的基础上,将经过验证的代码自动部署到预生产环境,确保代码随时处于可发布的状态,最终的发布决策由人工触发。 它的底层逻辑是打通从构建到部署的全流程自动化,消除发布前的人工操作环节,保证任何时候都有一个可随时发布的、经过完整验证的制品。核心目标是随时可发布,把发布变成一个低风险、一键式的操作。

持续部署(Continuous Deployment, CD)

持续部署的核心定义是:在持续交付的基础上,将通过所有验证环节的代码,自动部署到生产环境,全程无需人工干预。 它的底层逻辑是只有当自动化测试、安全扫描、性能压测等所有环节都100%通过,代码才会自动进入生产环境,把发布变成开发流程的自然延伸。核心目标是全自动发布,适合迭代速度快、自动化验证体系完善的团队。

核心区分点:持续交付的终点是“人工触发发布”,持续部署的终点是“自动发布到生产环境”,这是两者最核心的边界,也是行业内最容易混淆的知识点。

1.2 CI/CD全链路核心架构

CI/CD不是一个单一的工具,而是一套完整的闭环交付体系,全链路的每个环节都有明确的校验规则,前一步不通过,后续环节不会执行,确保只有符合质量标准的代码才能进入下一个环节。

二、持续集成(CI)环节拆解与实战

持续集成是整个CI/CD体系的基础,核心是代码提交后的自动化验证与构建,确保每一次代码变更都符合质量标准,不会引入新的bug和安全漏洞。

2.1 流水线触发机制

流水线的触发是CI的起点,核心是事件驱动,而非定时执行,常见的触发方式有4种,分别对应不同的业务场景:

  • 代码推送触发:开发者push代码到远程仓库时触发,是最常用的触发方式,适用于日常开发的分支提交
  • 合并请求触发:提交PR/MR时触发,用于合并前的预验证,确保合并到主干的代码已经通过基础校验
  • 标签推送触发:推送版本标签(如v1.0.0)时触发,用于正式版本的构建与发布
  • 定时触发:用于定期执行全量测试、安全扫描、依赖升级检查等非实时性任务

2.2 静态代码检查

静态代码检查的底层逻辑是:在代码运行前,通过静态分析工具检查代码规范、潜在bug、安全漏洞、性能问题,不需要执行代码,就能发现80%以上的常见编码问题,是保障代码质量的第一道门禁。

Java生态中主流的静态检查工具包括CheckStyle(代码规范检查)、SpotBugs(字节码缺陷检查)、SonarQube(全维度代码质量分析),以下是Spring Boot项目的完整配置示例。

Maven插件配置

在项目的pom.xml中添加以下插件配置,所有插件均采用当前最新稳定版本:

<build>
   <plugins>
       <!-- CheckStyle 代码规范检查 -->
       <plugin>
           <groupId>org.apache.maven.plugins</groupId>
           <artifactId>maven-checkstyle-plugin</artifactId>
           <version>3.4.0</version>
           <configuration>
               <configLocation>checkstyle.xml</configLocation>
               <encoding>UTF-8</encoding>
               <failsOnError>true</failsOnError>
               <linkXRef>false</linkXRef>
           </configuration>
           <executions>
               <execution>
                   <id>checkstyle</id>
                   <phase>validate</phase>
                   <goals>
                       <goal>check</goal>
                   </goals>
               </execution>
           </executions>
       </plugin>
       <!-- SpotBugs 字节码缺陷检查 -->
       <plugin>
           <groupId>com.github.spotbugs</groupId>
           <artifactId>spotbugs-maven-plugin</artifactId>
           <version>4.8.6.0</version>
           <configuration>
               <failOnError>true</failOnError>
               <includeTests>true</includeTests>
           </configuration>
           <executions>
               <execution>
                   <id>spotbugs</id>
                   <phase>test</phase>
                   <goals>
                       <goal>check</goal>
                   </goals>
               </execution>
           </executions>
       </plugin>
       <!-- SonarQube 代码质量分析 -->
       <plugin>
           <groupId>org.sonarsource.scanner.maven</groupId>
           <artifactId>sonar-maven-plugin</artifactId>
           <version>4.0.0.4121</version>
       </plugin>
       <!-- Spring Boot 打包插件 -->
       <plugin>
           <groupId>org.springframework.boot</groupId>
           <artifactId>spring-boot-maven-plugin</artifactId>
           <version>3.4.3</version>
           <executions>
               <execution>
                   <goals>
                       <goal>repackage</goal>
                   </goals>
               </execution>
           </executions>
       </plugin>
       <!-- OWASP 依赖安全扫描 -->
       <plugin>
           <groupId>org.owasp</groupId>
           <artifactId>dependency-check-maven</artifactId>
           <version>10.0.4</version>
           <configuration>
               <failOnCVSSScore>7.0</failOnCVSSScore>
               <skipProvidedScope>true</skipProvidedScope>
               <skipRuntimeScope>false</skipRuntimeScope>
           </configuration>
           <executions>
               <execution>
                   <id>dependency-check</id>
                   <phase>verify</phase>
                   <goals>
                       <goal>check</goal>
                   </goals>
               </execution>
           </executions>
       </plugin>
   </plugins>
</build>

CheckStyle规范配置

在项目根目录创建checkstyle.xml文件,配置基础的代码规范规则,示例如下:

<?xml version="1.0"?>
<!DOCTYPE module PUBLIC
       "-//Checkstyle//DTD Checkstyle Configuration 1.3//EN"
       "https://checkstyle.org/dtds/configuration_1_3.dtd">

<module name="Checker">
   <property name="charset" value="UTF-8"/>
   <property name="fileExtensions" value="java"/>
   <module name="TreeWalker">
       <module name="ConstantName"/>
       <module name="LocalFinalVariableName"/>
       <module name="LocalVariableName"/>
       <module name="MemberName"/>
       <module name="MethodName"/>
       <module name="PackageName"/>
       <module name="ParameterName"/>
       <module name="StaticVariableName"/>
       <module name="TypeName"/>
       <module name="AvoidStarImport"/>
       <module name="UnusedImports"/>
       <module name="LineLength">
           <property name="max" value="120"/>
       </module>
       <module name="MethodLength">
           <property name="max" value="100"/>
       </module>
   </module>
</module>

2.3 自动化测试

自动化测试是CI环节的核心校验环节,核心目标是确保代码修改不会破坏原有功能。CI环节的测试设计核心是快速反馈,优先执行速度快的单元测试,再执行轻量的集成测试,避免流水线执行时间过长,影响开发效率。

Java生态主流的测试框架是JUnit 5、Mockito、TestContainers,以下是Spring Boot项目的单元测试示例。

业务接口代码

package com.example.cicd.controller;

import org.springframework.web.bind.annotation.GetMapping;
import org.springframework.web.bind.annotation.RestController;

@RestController
public class HelloController {

   @GetMapping("/hello")
   public String hello() {
       return "Hello CI/CD!";
   }
}

单元测试代码

package com.example.cicd.controller;

import org.junit.jupiter.api.DisplayName;
import org.junit.jupiter.api.Test;
import org.springframework.beans.factory.annotation.Autowired;
import org.springframework.boot.test.autoconfigure.web.servlet.AutoConfigureMockMvc;
import org.springframework.boot.test.context.SpringBootTest;
import org.springframework.test.web.servlet.MockMvc;

import static org.springframework.test.web.servlet.request.MockMvcRequestBuilders.get;
import static org.springframework.test.web.servlet.result.MockMvcResultMatchers.content;
import static org.springframework.test.web.servlet.result.MockMvcResultMatchers.status;

@SpringBootTest
@AutoConfigureMockMvc
class HelloControllerTest {

   @Autowired
   private MockMvc mockMvc;

   @Test
   @DisplayName("测试hello接口返回正确内容")
   void shouldReturnHelloMessage() throws Exception {
       mockMvc.perform(get("/hello"))
               .andExpect(status().isOk())
               .andExpect(content().string("Hello CI/CD!"));
   }
}

2.4 依赖安全扫描

第三方依赖是Java项目安全漏洞的重灾区,超过70%的应用安全漏洞都是通过第三方依赖引入的。CI环节的依赖安全扫描,核心是在构建阶段就发现依赖中的高危漏洞,避免带有安全风险的代码进入生产环境。

上文中的pom.xml已经配置了OWASP Dependency-Check插件,该插件会自动扫描项目所有依赖,匹配国家漏洞数据库(NVD)中的漏洞信息,当发现CVSS分数大于等于7.0的高危漏洞时,会直接终止构建,强制开发者修复漏洞。

2.5 自动化构建打包

构建环节的核心逻辑是生成不可变的制品,制品一旦生成,内容就不会改变,所有环境都使用同一个制品,避免不同环境重新构建导致的不一致问题。Java项目的标准制品是可执行Jar包,后续的容器镜像也会基于这个Jar包构建。

标准的Maven构建命令为mvn clean package,该命令会按顺序执行clean、validate、compile、test、package等所有生命周期阶段,前文配置的代码检查、测试、安全扫描都会在这个过程中自动执行,任何一个环节失败,构建都会立即终止,确保只有符合质量标准的代码才能生成制品。

2.6 完整CI流水线实战

本节以GitHub Actions为例,实现完整的CI流水线,GitHub Actions与GitHub仓库深度集成,配置简单、免费开源,是目前最主流的CI/CD工具之一。

在项目仓库的.github/workflows/目录下创建ci.yml文件,配置如下:

name: Java CI Pipeline
on:
 push:
   branches: [ main, develop ]
 pull_request:
   branches: [ main ]

jobs:
 build-and-verify:
   runs-on: ubuntu-latest
   steps:
     - name: Checkout code
       uses: actions/checkout@v4

     - name: Set up JDK 21
       uses: actions/setup-java@v4
       with:
         java-version: '21'
         distribution: 'temurin'
         cache: maven

     - name: Code style check
       run: mvn checkstyle:check

     - name: Run unit tests
       run: mvn test

     - name: Dependency security scan
       run: mvn org.owasp:dependency-check-maven:check

     - name: Build application package
       run: mvn clean package -DskipTests

     - name: SonarQube analysis
       env:
         SONAR_TOKEN: ${{ secrets.SONAR_TOKEN }}
         SONAR_HOST_URL: ${{ secrets.SONAR_HOST_URL }}
       run: mvn sonar:sonar -Dsonar.projectKey=cicd-demo -Dsonar.host.url=${SONAR_HOST_URL} -Dsonar.login=${SONAR_TOKEN}

     - name: Upload build artifact
       uses: actions/upload-artifact@v4
       with:
         name: app-jar
         path: target/*.jar

该流水线的触发规则为:当代码推送到main、develop分支,或者提交PR到main分支时,自动触发执行。流水线按顺序执行代码拉取、JDK环境初始化、代码规范检查、单元测试、依赖安全扫描、Jar包构建、SonarQube质量分析、制品上传,所有步骤都通过后,才算CI环节完成。

三、持续交付环节拆解与实战

持续交付是连接CI与生产发布的核心环节,核心目标是将CI环节生成的制品,自动部署到非生产环境,完成集成测试、验收测试,确保制品随时可以安全地发布到生产环境。

3.1 制品管理核心逻辑

制品是CI的输出,也是CD的输入,制品管理的两个核心原则是不可变性版本唯一性

  • 不可变性:制品一旦生成,内容就绝对不能修改,所有环境都使用同一个制品,环境差异化的配置通过环境变量、配置中心注入,绝对不能针对不同环境重新构建制品。
  • 版本唯一性:每个制品都有唯一的版本号,版本号通常采用Git提交哈希、语义化版本号的方式,便于追溯代码提交记录,也便于快速回滚到指定的历史版本。

Java项目的制品管理分为两个层级:基础的Jar包管理通常采用Nexus等Maven私服;容器化部署的场景下,通常采用Docker镜像作为最终制品,通过Docker Registry进行管理,主流的Registry包括GitHub Container Registry、Harbor、Docker Hub等。

3.2 容器化制品构建实战

Docker容器化技术能将应用和运行环境一起打包,彻底解决“我本地能跑,线上跑不了”的环境不一致问题,是目前持续交付体系中最主流的制品形式。

Dockerfile配置

在项目根目录创建Dockerfile,采用最新的JDK21 JRE Alpine基础镜像,体积小、安全性高:

FROM eclipse-temurin:21-jre-alpine
WORKDIR /app
COPY target/*.jar app.jar
EXPOSE 8080
ENTRYPOINT ["java", "-jar", "app.jar"]

镜像构建与推送流水线配置

在之前的ci.yml文件中,新增镜像构建与推送的job,实现CI环节完成后,自动构建Docker镜像并推送到Registry:

 build-and-push-image:
   needs: build-and-verify
   runs-on: ubuntu-latest
   if: github.event_name == 'push' && github.ref == 'refs/heads/main'
   steps:
     - name: Checkout code
       uses: actions/checkout@v4

     - name: Download build artifact
       uses: actions/download-artifact@v4
       with:
         name: app-jar
         path: target

     - name: Set up Docker Buildx
       uses: docker/setup-buildx-action@v3

     - name: Login to GitHub Container Registry
       uses: docker/login-action@v3
       with:
         registry: ghcr.io
         username: ${{ github.actor }}
         password: ${{ secrets.GITHUB_TOKEN }}

     - name: Extract metadata for Docker
       id: meta
       uses: docker/metadata-action@v5
       with:
         images: ghcr.io/${{ github.repository }}/cicd-demo
         tags: |
           type=sha,format=short
           type=raw,value=latest

     - name: Build and push Docker image
       uses: docker/build-push-action@v5
       with:
         context: .
         push: true
         tags: ${{ steps.meta.outputs.tags }}
         cache-from: type=gha
         cache-to: type=gha,mode=max

该job的needs字段确保只有前序的build-and-verify job成功后,才会执行镜像构建;if条件确保只有当代码推送到main分支时,才会构建镜像,避免开发分支的临时提交生成无效镜像。镜像同时打上了Git短哈希标签和latest标签,确保每个镜像都有唯一的版本号,便于追溯和回滚。

3.3 环境管理与自动化部署

持续交付的核心是多环境部署,通常企业级项目会分为4个环境,每个环境有明确的用途和准入规则:

  • 开发环境(dev):供开发者日常调试使用,部署最新的开发分支代码,稳定性要求低
  • 测试环境(test):供测试团队执行功能测试、集成测试,部署main分支的最新代码,要求功能完整,稳定性中等
  • 预生产环境(staging):与生产环境配置完全一致,用于上线前的最终验收、性能压测,部署待发布的版本,要求与生产环境完全一致,稳定性高
  • 生产环境(prod):面向最终用户的线上环境,只有经过完整验证的版本才能部署,稳定性要求最高

多环境部署的核心原则是:制品相同,配置不同。所有环境使用同一个Docker镜像,环境差异化的配置通过环境变量、配置中心注入,确保测试过的制品和生产环境运行的制品完全一致。

自动化部署到测试环境实战

以下示例通过GitHub Actions实现镜像构建完成后,自动部署到测试服务器,采用Docker Compose进行容器编排。

首先在测试服务器上创建项目目录,编写docker-compose.yml配置文件:

version: '3.8'
services:
 cicd-demo-app:
   image: ghcr.io/your-username/cicd-demo:latest
   container_name: cicd-demo-app
   ports:
     - "8080:8080"
   environment:
     - SPRING_PROFILES_ACTIVE=test
   restart: always
   healthcheck:
     test: ["CMD", "wget", "--no-verbose", "--tries=1", "--spider", "http://localhost:8080/actuator/health"]
     interval: 30s
     timeout: 10s
     retries: 3
     start_period: 30s

为了支持健康检查,需要在项目的pom.xml中添加Spring Boot Actuator依赖:

<dependency>
   <groupId>org.springframework.boot</groupId>
   <artifactId>spring-boot-starter-actuator</artifactId>
</dependency>

同时在application.yml中配置健康检查端点:

management:
 endpoints:
   web:
     exposure:
       include: health
 endpoint:
   health:
     show-details: never

最后在ci.yml中新增自动部署的job:

 deploy-to-test:
   needs: build-and-push-image
   runs-on: ubuntu-latest
   steps:
     - name: Deploy to test server via SSH
       uses: appleboy/ssh-action@v1.2.0
       with:
         host: ${{ secrets.TEST_SERVER_HOST }}
         username: ${{ secrets.TEST_SERVER_USER }}
         key: ${{ secrets.TEST_SERVER_SSH_KEY }}
         script: |
           cd /opt/cicd-demo
           docker compose pull
           docker compose up -d
           docker system prune -af

该job会在镜像推送完成后,通过SSH登录到测试服务器,拉取最新的镜像,重启容器,清理无用的镜像资源,实现测试环境的自动更新,确保测试环境始终运行main分支的最新代码。

四、生产环境发布策略与零停机实战

生产环境发布是整个CI/CD体系的最终环节,核心目标是低风险、零停机、可快速回滚,避免发布导致的服务不可用,影响用户体验。本节将详细讲解主流的发布策略,区分易混淆的发布模式,并提供可落地的零停机发布实战示例。

4.1 主流发布策略详解与对比

1. 重建发布

重建发布的原理是:停止旧版本服务,部署新版本服务,启动新版本服务。

  • 优点:配置简单,实现成本低,不需要额外的服务器资源
  • 缺点:发布期间服务不可用,有明确的停机时间,回滚速度慢
  • 适用场景:开发环境、测试环境,非核心的离线服务,对可用性要求极低的场景

2. 滚动发布

滚动发布的原理是:逐个或分批替换旧版本的服务实例,直到所有实例都升级为新版本,发布过程中服务始终有实例在运行,不会停机。

  • 优点:发布期间服务持续可用,用户无感知,不需要额外的服务器资源,实现成本中等
  • 缺点:发布过程中同时存在新旧两个版本,需要处理多版本兼容问题,回滚是分批执行的,速度较慢
  • 适用场景:大部分无状态Web应用,兼容多版本共存的业务场景,中小规模的服务集群

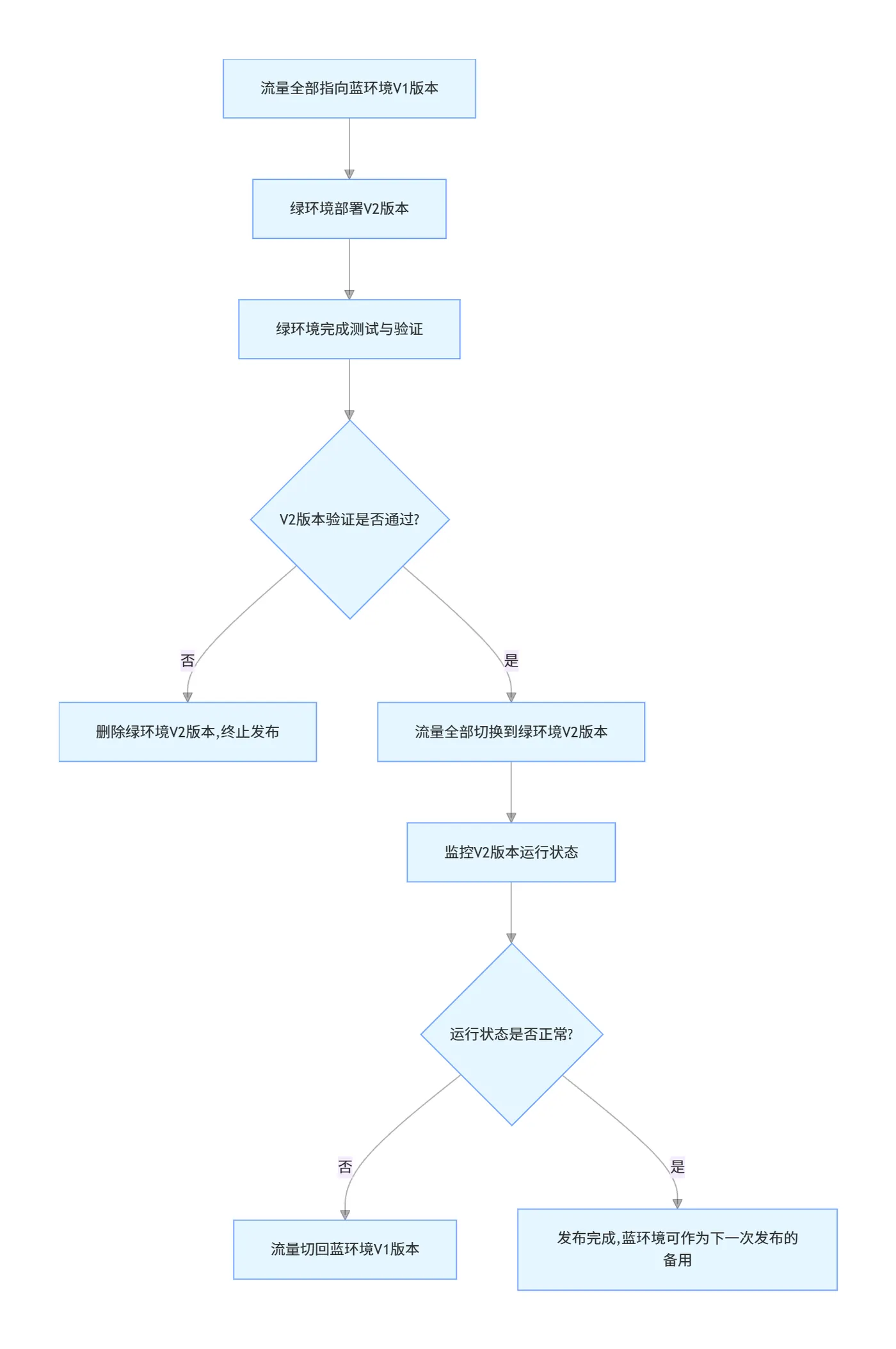
3. 蓝绿部署

蓝绿部署的原理是:准备两套完全相同的服务环境,蓝环境运行当前的线上稳定版本,绿环境部署新版本,对绿环境完成完整的测试验证后,将流量一次性从蓝环境切换到绿环境,完成发布。

  • 优点:流量切换是瞬间完成的,无停机时间,回滚速度极快,直接切回流量即可,发布过程中只有一个版本对外提供服务,不存在多版本兼容问题
  • 缺点:需要两套完全相同的服务器资源,硬件成本较高
  • 适用场景:核心业务系统,对可用性要求极高,不允许多版本共存的业务场景

4. 金丝雀发布(灰度发布)

金丝雀发布的原理是:先将一小部分流量切换到新版本,监控新版本的运行状态、错误率、性能指标,确认没有问题后,逐步扩大流量比例,直到所有流量都切换到新版本,期间如果出现问题,立即切回流量,终止发布。

  • 优点:发布风险极低,先小流量验证,出现问题影响范围极小,用户无感知,不需要额外的大量服务器资源
  • 缺点:发布周期长,需要完善的监控、流量调度能力,需要处理多版本共存的兼容问题
  • 适用场景:大型互联网应用,核心业务系统,对稳定性要求极高,有完善的可观测性体系的场景

核心区分点:蓝绿部署是一次性全量切换流量,金丝雀发布是逐步放量切换流量,这是两者最核心的区别,也是行业内最容易混淆的知识点。

4.2 零停机蓝绿部署实战

以下示例通过Nginx反向代理+Shell脚本,实现Java服务的零停机蓝绿部署,脚本包含完整的健康检查、流量切换、异常回滚、资源清理逻辑。

Nginx反向代理配置

在服务器上创建Nginx配置文件/etc/nginx/conf.d/cicd-demo.conf

server {

   listen 80;

   server_name your-domain.com;


   location / {

       proxy_pass http://127.0.0.1:8080;

       proxy_set_header Host $host;

       proxy_set_header X-Real-IP $remote_addr;

       proxy_set_header X-Forwarded-For $proxy_add_x_forwarded_for;

   }

}

蓝绿部署Shell脚本

创建blue-green-deploy.sh脚本,内容如下:

#!/bin/bash
set -e

# 环境变量定义
BLUE_CONTAINER="cicd-demo-blue"
GREEN_CONTAINER="cicd-demo-green"
IMAGE="ghcr.io/your-username/cicd-demo:latest"
PORT_BLUE=8080
PORT_GREEN=8081
NGINX_CONF="/etc/nginx/conf.d/cicd-demo.conf"

# 步骤1: 拉取最新版本镜像
docker pull $IMAGE

# 步骤2: 识别当前运行的环境
if docker ps --format '{{.Names}}' | grep -q "^${BLUE_CONTAINER}$"; then
   CURRENT_CONTAINER=$BLUE_CONTAINER
   CURRENT_PORT=$PORT_BLUE
   NEW_CONTAINER=$GREEN_CONTAINER
   NEW_PORT=$PORT_GREEN
else
   CURRENT_CONTAINER=$GREEN_CONTAINER
   CURRENT_PORT=$PORT_GREEN
   NEW_CONTAINER=$BLUE_CONTAINER
   NEW_PORT=$PORT_BLUE
fi

# 步骤3: 启动新版本容器
echo "启动新版本容器: ${NEW_CONTAINER}"
docker run -d \
   --name $NEW_CONTAINER \
   -p $NEW_PORT:8080 \
   -e SPRING_PROFILES_ACTIVE=prod \
   --restart always \
   $IMAGE

# 步骤4: 新版本容器健康检查
echo "等待新版本容器健康检查通过..."
for i in {1..30}; do
   if curl -s http://localhost:$NEW_PORT/actuator/health | grep -q "UP"; then
       echo "新版本容器健康检查通过"
       break
   fi
   if [ $i -eq 30 ]; then
       echo "新版本容器健康检查失败,执行回滚"
       docker stop $NEW_CONTAINER
       docker rm $NEW_CONTAINER
       exit 1
   fi
   sleep 2
done

# 步骤5: 切换Nginx流量到新版本
echo "切换流量到新版本容器"
sed -i "s/127.0.0.1:$CURRENT_PORT/127.0.0.1:$NEW_PORT/g" $NGINX_CONF
nginx -s reload

# 步骤6: 停止并清理旧版本容器
echo "清理旧版本容器"
docker stop $CURRENT_CONTAINER
docker rm $CURRENT_CONTAINER

echo "蓝绿部署完成,服务已更新至最新版本"

该脚本的执行流程完全符合蓝绿部署的核心逻辑:先启动新版本容器,完成健康检查确认服务正常后,再切换Nginx流量,最后清理旧版本容器。如果新版本健康检查不通过,会自动回滚,删除新版本容器,不会影响线上服务,实现真正的零停机发布。

五、CI/CD体系最佳实践与避坑指南

5.1 核心最佳实践

  1. 测试左移:把测试、代码检查、安全扫描等环节尽可能提前到开发阶段,在代码提交时就完成全量校验,而不是等到上线前才做,问题发现得越早,修复成本越低。
  2. 制品不可变性:整个交付流程只构建一次制品,所有环境都使用同一个制品,环境差异化配置通过环境变量、配置中心注入,绝对不能针对不同环境重新构建制品。
  3. 流水线即代码:把CI/CD的流水线配置和业务代码一起存放在代码仓库中,进行版本化管理,和业务代码一起评审,确保流水线的变更可追溯、可回滚。
  4. 自动化一切:所有能自动化的环节都要实现自动化,包括代码检查、测试、构建、部署、发布、回滚,尽量减少人工操作,降低人为失误的概率。
  5. 快速反馈:流水线的执行时间要尽可能缩短,优先执行速度快的校验环节,失败则立即终止流水线,给开发者快速反馈,避免长时间等待影响开发效率。
  6. 一键式回滚:任何发布都必须设计对应的回滚方案,回滚操作要实现自动化、一键式,确保出现问题时能快速恢复服务,回滚的速度直接决定了故障的影响时长。
  7. 环境一致性:开发、测试、预生产、生产环境尽可能保持一致,包括JDK版本、依赖版本、操作系统、中间件版本,通过容器化技术彻底解决环境不一致问题。
  8. 密钥与配置分离:数据库密码、API密钥、Token等敏感信息,绝对不能写在代码里,也不能打包到制品中,要通过专业的密钥管理工具管理,通过环境变量注入到应用中。

5.2 常见坑与避坑指南

  1. 流水线执行时间过长,开发者不愿意使用
  • 原因:把全量集成测试、性能压测等耗时任务都放在CI环节,导致流水线执行几十分钟甚至几个小时,开发者无法快速得到反馈。
  • 解决方案:CI环节只执行单元测试、代码检查、安全扫描等快速校验环节,把耗时的集成测试、性能压测放在后续的交付环节,或者定时执行,保障开发者的快速反馈。
  1. 测试环境验证通过,生产环境出现问题
  • 原因:测试环境和生产环境使用不同的代码分支、不同的构建命令重新打包制品,导致两个环境的制品内容不一致,出现“测试环境没问题,生产环境出问题”的情况。
  • 解决方案:严格遵循制品不可变性原则,整个交付流程只构建一次制品,所有环境都使用这个制品,配置通过环境变量注入,确保测试过的制品和生产环境运行的制品完全一致。
  1. 敏感信息泄露到代码仓库或制品中
  • 原因:把数据库密码、API密钥等敏感信息写在代码里、配置文件里,提交到代码仓库,或者打包到Docker镜像中,导致敏感信息泄露。
  • 解决方案:所有敏感信息都通过密钥管理工具管理,通过环境变量注入,配置文件里只放占位符,代码仓库里只存放非敏感的配置模板,通过.gitignore忽略本地敏感配置文件。
  1. 发布出现问题,无法快速回滚
  • 原因:只关注发布流程的设计,没有设计对应的回滚流程,出现问题时只能手动修改代码、重新构建、重新部署,故障恢复时间极长。
  • 解决方案:发布前必须设计好回滚方案,回滚操作要实现自动化、一键式,基于版本化的制品,回滚就是切换到上一个稳定版本的制品,不需要重新构建。
  1. 自动化测试覆盖率低,无法拦截问题代码
  • 原因:单元测试编写不足,或者测试用例无效,代码覆盖率低,代码修改导致的bug无法在CI环节发现,等到上线后才暴露。
  • 解决方案:制定合理的测试覆盖率要求,把测试覆盖率作为CI环节的门禁,低于阈值的代码无法通过构建,强制开发者编写有效的测试用例。
  1. 长期特性分支导致合并地狱
  • 原因:团队成员在自己的特性分支上长期开发,不合并到主干分支,上线前集中合并,出现大量的合并冲突和集成bug。
  • 解决方案:遵循持续集成的核心原则,开发者每天至少把代码合并到主干分支一次,通过特性开关(Feature Flag)控制未完成的功能,避免长期的特性分支,大幅降低集成风险。

六、总结

CI/CD不是一套简单的工具,而是一套完整的研发交付方法论,它的核心目标是通过自动化的流程,把代码从提交到发布的全流程标准化、可视化、低风险化,让开发者从繁琐的手动部署中解放出来,专注于业务代码的开发,同时大幅提升系统的稳定性和交付效率。一套完善的CI/CD体系,能让团队的交付效率提升数倍,同时将线上发布的风险降到最低,真正实现“随时可发布,发布不加班”的研发状态。

目录
相关文章
|
18天前
|
SQL 关系型数据库 Java
吃透 Seata 分布式事务:原理拆解 + 生产级落地 + 全场景避坑实战
本文深度解析阿里开源分布式事务框架Seata:剖析TC/TM/RM三大角色与全局事务流程,详解AT(零侵入)、TCC(强控制)、SAGA(长事务)、XA(强一致)四大模式原理、适用场景及核心对比,并通过电商下单实战演示AT模式落地,最后系统梳理生产环境高可用、SQL限制、幂等处理、XID传播等全链路避坑指南。
297 4
|
17天前
|
存储 缓存 NoSQL
吃透 Redis 核心原理:内存模型、数据结构与持久化,从根上解决 90% 线上问题
本文深入剖析Redis三大核心基石:内存模型(含内存划分、碎片优化、过期与淘汰策略)、底层数据结构(String/Hash/List/Set/ZSet及扩展结构)和持久化机制(RDB/AOF/混合持久化),助开发者从set/get表层用法进阶到根因级问题解决。
223 2
|
20天前
|
人工智能 自然语言处理 API
零基础必看:阿里云轻量服务器部署OpenClaw(Clawdbot)完整教程+百炼Coding Plan API配置避坑指南
在AI智能体技术深度落地的2026年,OpenClaw(原Clawdbot,曾用名Moltbot)凭借大模型+技能插件的组合模式,打破了传统AI仅能语言交互的局限,成为个人办公提效、企业轻量协作的核心工具。这款开源AI智能体框架的核心价值的在于“连接大模型大脑与设备执行能力”,不仅能理解自然语言指令,更能直接在云服务器上执行文件管理、日程安排、跨平台自动化等实际任务,真正实现了从“被动问答”到“主动执行”的跨越。其隐私优先的核心理念,让所有数据在用户自己的服务器上处理,永不上传第三方平台,既保证了数据安全,又实现了自主可控,深受对数据敏感的个人和轻量团队青睐。
565 8
|
19天前
|
缓存 NoSQL Redis
CAP 定理的底层真相:90% 开发者都踩过的分布式设计陷阱与落地避坑指南
本文深度剖析CAP定理本质,纠正常见误区:强调P(分区容错性)是必选项,取舍实为分区发生时C与A的权衡;厘清线性一致性与ACID一致性的本质差异;结合电商库存(CP实战)与社交点赞(AP实战)代码,提供可落地的架构选型与设计原则。
185 1
|
13天前
|
安全 Java 测试技术
Java 工程化体系:代码规范与团队协作全链路标准
本文系统阐述Java工程化规范体系,涵盖代码命名、格式、异常处理、日志、注释、模块结构、Git流程、自动化门禁等七大维度,强调规范是团队协作的“通用语言”,须通过工具链强制落地,而非依赖人工自觉,最终实现高质量、可持续的研发交付。
151 1
|
19天前
|
JSON 监控 Java
亿级流量系统 JVM 全链路调优:从压测瓶颈定位到线上稳态落地全指南
本文系统讲解亿级流量下JVM调优的工程化实践,涵盖压测基准建设、瓶颈根因定位、JDK17内存模型与GC原理、代码级优化(避免短生命周期/大对象、规范ThreadLocal)、G1/ZGC参数调优、OS内核优化及线上稳态保障,强调“先代码、后配置、再参数”的科学路径。
136 2
|
6月前
|
测试技术 API 数据库
测试金字塔:构建高效自动化测试策略的基石
测试金字塔:构建高效自动化测试策略的基石
485 114
|
存储 运维 监控
阿里云物联网平台高级功能之固件升级
OTA(Over-the-Air Technology)即空中下载技术。阿里云物联网平台支持通过OTA方式进行设备固件升级。本文以MQTT协议下的固件升级为例,介绍OTA固件升级流程、数据流转使用的Topic和数据格式。本文使用MQTT.fx客户端模拟设备,进行固件升级流程的操作演示。
3517 0
阿里云物联网平台高级功能之固件升级
|
7月前
|
机器学习/深度学习 负载均衡 网络架构
Mixture of Experts架构的简要解析
Mixture of Experts(MoE)架构起源于1991年,其核心思想是通过多个专门化的“专家”网络处理输入的不同部分,并由门控网络动态组合输出。这种架构实现了稀疏激活,仅激活部分专家,从而在模型规模与计算成本之间取得平衡。MoE的关键在于门控机制的设计,如线性门控、噪声Top-K门控等,确保模型能根据输入特征自适应选择专家。
1281 8
|
传感器 JavaScript 调度
HarmonyOS Next 并发 taskpool 和 worker
HarmonyOS Next 提供了 TaskPool 和 Worker 两种并发能力,基于 Actor 并发模型实现。TaskPool 是 Worker 的封装,支持参数直接传递、返回数据接收、任务优先级设置及取消功能,适合大多数场景;Worker 则适用于超长任务或需手动管理线程生命周期的场景。两者通过消息通信完成跨线程数据交换,支持普通对象拷贝、ArrayBuffer 拷贝/转移、SharedArrayBuffer 共享及 Sendable 引用传递等方式。实际开发中,TaskPool 更简化任务调度,而 Worker 更灵活,可根据任务类型(耗时、长时、常驻)选择合适方案。
571 12
HarmonyOS Next 并发 taskpool 和 worker

热门文章

最新文章