三节串联锂电池充电芯片应用与PCB设计指南

简介: PW4053A(异步)是一款5V输入,最大1.2A充电电流(是指电池端的电流,输出12.6V电池端的电压),支持三节锂电池的升压充电管理IC。PW4053A集成功率MOS采用异步开关架构,使其在应用时仅需极少的外围器件,可有效减少整体方案尺寸,降低BOM成本。PW4053A的升压开关充电转换器的工作频率为500KHz,转换率微90%。PW4053A啊呼入电压为5V,内置自适应环路,可智能调节充电电流大小,防止拉垮适配器输出,可匹配所有适配器。PW4053A提供SOP8-EP封装形式,工作温度额定范围为-40℃至85℃。

三节串联锂电池充电管理芯片

型号:PW4035A

类型:5V升压12.6V

PW4053A(异步)是一款5V输入,最大1.2A充电电流(是指电池端的电流,输出12.6V电池端的电压),支持三节锂电池的升压充电管理IC。PW4053A集成功率MOS采用异步开关架构,使其在应用时仅需极少的外围器件,可有效减少整体方案尺寸,降低BOM成本。PW4053A的升压开关充电转换器的工作频率为500KHz,转换率微90%。PW4053A啊呼入电压为5V,内置自适应环路,可智能调节充电电流大小,防止拉垮适配器输出,可匹配所有适配器。PW4053A提供SOP8-EP封装形式,工作温度额定范围为-40℃至85℃。

 

特点:

1、USB 5V输入电压范围是3.7-6V,芯片耐压28V,也就是说输入可承受28V的高压冲击,输入过压保护是6V,一旦超过6V它就关闭充电,芯片输入28V主要是为了防止像快充充电器的12V 等等这种类型,1.2A电池端的充电电流,电流可视,NTC过温保护,自适应,LED充电指示,然后关断时的定输入功耗就是不带电池的时候,500KHz开关频率,输出有过压,短路输入有过压欠压,过温、ESD是芯片的,如果说是要外部ESD,一般都要在输入加个ESD管,这些都是常规知识

图片1.png 图片2.png

引脚:

1、第一引脚是输入脚,因为是异步的,异步的这个输入脚更多可能是给芯片供电的

2、第二引脚是模拟地,模拟地的话,注意这里只是简单连根线,不是功率地

说到功率,在电路当中我们要区分两个部分:1是功率电路部分、2是信号电路部分,这里我们顺便看引脚,看引脚是属于哪个部分的,这里的输入脚偏向于功率部分暂时分为功率部分,第二引脚信号部分,第三引脚是开关节点,升压IC开关脚肯定是功率部分,BAT电池连接端也算是,直接到电池充电的,第四引脚是升压输出也属于功率电路部分,第五引脚、第六引脚充电电流,六脚、七脚、八脚也不用,第九引脚是功率地,所以我们要注意13459五个引脚,这五部分都是功率电路部分。

PCB的设计:

图片3.png

我们参考这个电路图,蓝色部分是功率部分在PCB里面连线是用粗线,功率部分也分功率正和功率负,我们也要注意除了功率

图片4.png

VIN脚红线标着是正极这边的引脚

图片5.png

电流的左线走到二极管这边,这个是开关脚一起,然后再到四脚是升压输出,这个C2是输出电容也很重要

图片6.png 图片7.png

在经过内部的,这里内部有充电管理电路,因为它是一个充电管理芯片,它是由两部分组成的第一部分是DC-DC升压加充电管理,讲到的第四脚,第四脚微升压输出端,也就是从第四脚这里经过电感肖特基还有三引脚到C2这里,这里是一个升压输出的一个电容,这个很重要,一般都是靠近这个引脚,然后到4脚和5脚中间就有一个充电管理,内部的充电管理控制,然后通过第五引脚给电池充电。除了讲的功率电路有正跟负,现在看的是功率正,负回路呢从C2输出电容接地端回路回到GND,同时第九引脚供地电源要注意,这里的有些电容为什么会再这里加红色跟蓝色的,是因为这个电容需要画的面积尽量大,可以这样子连接,这个电容有多大,就把电容的焊盘全部焊满就可以了,然后下面LED灯,应该是单灯的,如果需要加两灯,那加一个MOS就可以了,加两个LED,加一个MOS实现充电中亮,充满亮另外一个

图片8.png

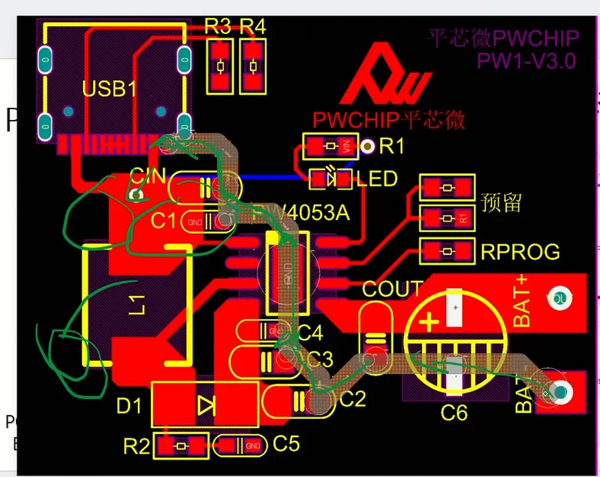
这是PCB完整的样子,USB正常的时候,这ES用了16PIN,但正常不需要16PIN,用普通的6PIN就够了,这里的电解电容因为电池它是12.6V,一般12.6V它的电池上电和拔下电池或者电池关电的时候,他这里的12.6V一般的尖峰电压会比较高,尖峰电压高的话如果有空间就加个电解电容,还有一个原因负载是电机的情况下或者发热片等等,就是在CBAT再建一个电解电容,这很有好处,如果空间允许的话

图片9.png

PCB部分,我们先把功率部分考虑好就可以,第一个输入端功率部分画线肯定要大,一般接到电感,电感这个部分尽量画大一点,这里不是开关脚,不需要太注意,注意两个电容一般是靠近电感放,然后再经过电感接到肖特基,这一部分我们要注意开关

图片10.png

也就是这里如果要做EMC或者正常的电路设计都要考虑的,电感和肖特基就应该直连一般尽量短,然后芯片个二极管跟电感三者在同一层,尽量不要过孔和跳线,然后开关走线在三者连接处要尽量短,面积尽量少,一减少干扰,这个过电慢很重要,因为这一部分就是开关电路,开关的位置容易产生那个干扰

图片11.png

我们看到圈起来的部分画的面积尽量小,因为它属于功率部分,不能画细线,同时到第四引脚,第四引脚是讲的功率部分,一般这个点不是特别重要,但要注意它是输出,等于这里是一个输出端,所以画的要足够厚足够的线宽就可以,电容一定要靠近IC,第五引脚直接是充电,充电要注意电容一定要靠近IC,一般DC-DC电路都有这种要求电容出现这个引脚一定要靠近IC芯片的引脚,固定的规则,功率部分正极讲完到负极

图片12.png

芯片底部是一个功率地,画的时候要预留好足够的位置,可以看到输入电容如果不知道画线多粗,就画跟焊盘一样大小就好了,然后回路从BAT- 经过电容再回到第四脚输出这个电容,直接再回到芯片底部,再回到输入,这一部分就是要画粗线,其他过孔接地就可以了

图片13.png

这是一个铺铜的画法,芯片底部一般是做两排过孔,一般增加散热以外还同时是背面板是帮助散热。这是铺好铜的样子,这样就完成了

图片14.png

这张图是搭配一个保护IC的电池充电搭配保护板IC电路组合的一个电路,圈起来的充电IC的正负,放电也是一样从这里走。

相关文章
|
13天前
|
数据采集 JSON API
从踩坑到高效落地:关键词搜索京东商品列表API的实操心得
本指南聚焦京东商品列表API实操,详解jd.item_search接口调用要点:涵盖必填参数(app_key、timestamp、sign等)、关键词/分页/价格筛选配置及核心响应字段(SKU、标题、售价、销量等),助开发者快速对接,高效获取合规商品数据。(239字)
144 22
|
13天前
|
机器学习/深度学习 人工智能 PyTorch
写 PyTorch 总像在写脚本?试试 PyTorch Lightning,把模型训练变成“工程化项目”
写 PyTorch 总像在写脚本?试试 PyTorch Lightning,把模型训练变成“工程化项目”
198 14
写 PyTorch 总像在写脚本?试试 PyTorch Lightning,把模型训练变成“工程化项目”
|
11天前
|
人工智能 安全 程序员
50%的人给了差评:龙虾为何在技术论坛翻车了?
OpenClaw(龙虾)AI工具因“自动赚钱”“代约主播”等夸张宣传走红,但吾爱破解论坛投票显示:50%技术用户未下载且不认可其能力。技术圈冷静源于见惯“神器”泡沫——AI擅写代码(搬砖),却难懂需求、统筹系统。它不是神药,而是待磨的砍柴刀。
154 3
50%的人给了差评:龙虾为何在技术论坛翻车了?
|
12天前
|
SQL 数据采集 人工智能
别把数据中台做成“数据坟场”:聊聊企业数据中台架构的真实落地之路
别把数据中台做成“数据坟场”:聊聊企业数据中台架构的真实落地之路
109 4
|
25天前
|
缓存 运维 监控
从踩坑到高效落地:淘宝天猫商品详情API的实操心得
本文分享淘宝天猫商品详情API从踩坑到高效落地的实战经验,涵盖准入权限避坑、签名与调用规范、异常处理、缓存优化、批量调度及监控运维等关键环节,助开发者快速稳定接入,提升开发效率与系统稳定性。(239字)
|
25天前
|
数据采集 供应链 物联网
别再只会调用 API 了:一步步教你用 Python Fine-Tune 一个定制化大模型
别再只会调用 API 了:一步步教你用 Python Fine-Tune 一个定制化大模型
224 3
|
3月前
|
机器学习/深度学习 缓存 物联网
打造社交APP人物动漫化:通义万相wan2.x训练优化指南
本项目基于通义万相AIGC模型,为社交APP打造“真人变身跳舞动漫仙女”特效视频生成功能。通过LoRA微调与全量训练结合,并引入Sage Attention、TeaCache、xDIT并行等优化技术,实现高质量、高效率的动漫风格视频生成,兼顾视觉效果与落地成本,最终优选性价比最高的wan2.1 lora模型用于生产部署。(239字)
1353 103
|
1月前
|
人工智能 API 机器人
OpenClaw 用户部署和使用指南汇总
本文档为OpenClaw(原MoltBot)官方使用指南,涵盖一键部署(阿里云轻量服务器年仅68元)、钉钉/飞书/企微等多平台AI员工搭建、典型场景实践及高频问题FAQ。同步更新产品化修复进展,助力用户高效落地7×24小时主动执行AI助手。
21662 128
|
25天前
|
人工智能 自然语言处理 运维
保姆级教程:2026年阿里云上及本地部署OpenClaw/Clawdbot+集成微信小程序等skills步骤流程
2026年,AI智能体与小程序生态深度融合,OpenClaw(原Clawdbot)凭借轻量化部署、插件化扩展、自然语言驱动任务执行的优势,成为个人与中小企业快速搭建AI小程序的首选工具。它既能本地私有化部署保障数据隐私,也能在阿里云上实现7×24小时稳定运行,还能一键对接微信小程序,实现智能问答、任务自动化、私域服务、内容生成等全场景能力,无需复杂开发,零基础也能快速落地专属AI小程序。
513 11
|
3月前
|
存储 自然语言处理 测试技术
一行代码,让 Elasticsearch 集群瞬间雪崩——5000W 数据压测下的性能避坑全攻略
本文深入剖析 Elasticsearch 中模糊查询的三大陷阱及性能优化方案。通过5000 万级数据量下做了高压测试,用真实数据复刻事故现场,助力开发者规避“查询雪崩”,为您的业务保驾护航。
1699 89