【图像加密解密】基于Halton 序列图像加密解密位置扰乱和像素扰乱(含相关性分析)附Matlab代码

简介: 🔥 内容介绍一、图像加密的重要性与背景在当今数字化信息时代,图像作为信息的重要载体,广泛应用于各个领域,如医疗、军事、金融等。这些图像可能包含敏感信息,因此保护图像的安全性至关重要。图像加密技术通过对图像进行特定的变换,将原始图像转换为看似随机的密文图像,使得未经授权的人无法获取图像的真实内容,从而确保图像信息在存储和传输过程中的保密性。二、Halton 序列原理⛳️ 运行结果📣 部分代码function imgOutput=pixelUnEncryption(imgInput,based)[rows,clos]=size(imgInput);sequence=G

🔥 内容介绍

一、图像加密的重要性与背景

在当今数字化信息时代,图像作为信息的重要载体,广泛应用于各个领域,如医疗、军事、金融等。这些图像可能包含敏感信息,因此保护图像的安全性至关重要。图像加密技术通过对图像进行特定的变换,将原始图像转换为看似随机的密文图像,使得未经授权的人无法获取图像的真实内容,从而确保图像信息在存储和传输过程中的保密性。

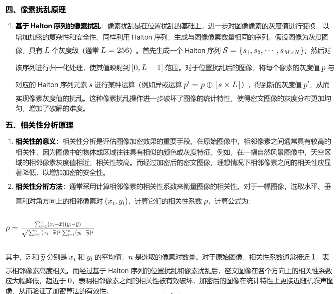
二、Halton 序列原理

⛳️ 运行结果

📣 部分代码

function imgOutput=pixelUnEncryption(imgInput,based)

[rows,clos]=size(imgInput);

sequence=GetHalton(8*clos,based);

imgOutput=imgInput;

%解密:将每个像素值的二进制交换

for i=1:clos    %列

   seqClos=sequence((i-1)*8+1:i*8,1);

   [~,sortOrder]=sort(seqClos);

   [~,sortOrder]=sort(sortOrder);        %序列

   for j=1:rows    %行

       pixelValue=imgInput(j,i);

       pixelBin=dec2bin(pixelValue,8); %8位的二进制

       tempBin=pixelBin;

       for k=1:8

           tempBin(1,sortOrder(k))=pixelBin(1,k);

       end

       imgOutput(j,i)=bin2dec(tempBin);

   end

end

🔗 参考文献

🎈 部分理论引用网络文献,若有侵权联系博主删除
相关文章
|
3月前
|
弹性计算 网络协议 小程序
2026年阿里云ECS服务器e实例99元一年ecs.e-c1m1.large性能测评
阿里云99元服务器限时优惠,新老用户均可购买!ECS经济型e实例,2核2G、3M固定带宽、40G云盘,性能稳定,续费同价99元/年,活动持续至2027年。适合个人网站、博客、小程序等轻量应用,不限流量,独立IP,轻松上云。立即前往阿里云活动中心抢购!
431 1
|
4月前
|
存储 弹性计算 人工智能
大模型应用开发
大模型应用开发需通过API与模型交互,企业可选择开放API、云平台或本地服务器部署。开放API使用便捷但存在安全与成本问题;云部署易维护但仍有隐私风险;本地部署安全性高、长期成本低,适合企业级应用,不建议个人电脑部署。
|
20天前
|
传感器 机器学习/深度学习 算法
复杂三维山地环境下小龙虾优化算法COA求解多无人机动态避障路径规划研究附MATLAB代码
🌿 往期回顾可以关注主页,点击搜索 智能优化算法 神经网络预测 雷达通信 无线传感器 电力系统 信号处理 图像处理 路径规划 元胞自动机 无人机 物理应用 机器学习系列 车间调度系列 滤波跟踪系列 数据分析系列 图像处理系列 ✅作者简介:热爱科研的Matlab仿真开发者,擅长毕业设计辅导、数学建模、数据处理、建模仿真、程序设计、完整代码获取、论文复现及科研仿真。 🍎 往期回顾关注个人主页:
|
19天前
|
编解码 数据处理 开发者
【图像融合】分数阶微积分在多光谱图像融合中的应用附matlab代码
✅作者简介:热爱科研的Matlab仿真开发者,擅长毕业设计辅导、数学建模、数据处理、建模仿真、程序设计、完整代码获取、论文复现及科研仿真。 🍎 往期回顾关注个人主页:Matlab科研工作室 👇 关注我领取海量matlab电子书和数学建模资料 🍊个人信条:格物致知,完整Matlab代码获取及仿真咨询内容私信。 🔥 内容介绍 多光谱图像在众多领域发挥着关键作用。在遥感领域,多光谱图像能够提供关于地球表面植被、水体、地质结构等丰富信息,有助于资源勘探、环境监测等。在医学领域,多光谱成像可获取人体组织不同方面的生理特征,辅助疾病诊断。通过融合多光谱图像,可以整合不同波段所包含的信
|
8月前
|
Windows
Windows无法连接到打印机,请检查打印机名并重试 - 配置Windows 共享打印机出错;
WIN7共享打印机无法被WIN11连接,出现错误代码0x0000011b或0x00000709,可能是系统版本不兼容所致。本文提供多个轻量级修复工具,无需安装,双击即用,专为解决此类小问题设计,操作简单,适合普通用户快速修复打印机连接异常。
1034 0
|
5月前
|
机器学习/深度学习 人工智能 前端开发
终端里的 AI 编程助手:OpenCode 使用指南
OpenCode 是开源的终端 AI 编码助手,支持 Claude、GPT-4 等模型,可在命令行完成代码编写、Bug 修复、项目重构。提供原生终端界面和上下文感知能力,适合全栈开发者和终端用户使用。
44475 11
|
9月前
|
机器学习/深度学习 人工智能 负载均衡
DeepSeek圣经:20张图 大白话 解读 DeepSeek 底层原理, 超复杂(图解+秒懂+史上最全)
DeepSeek圣经:20张图 大白话 解读 DeepSeek 底层原理, 超复杂(图解+秒懂+史上最全)
DeepSeek圣经:20张图 大白话 解读 DeepSeek 底层原理, 超复杂(图解+秒懂+史上最全)
|
机器学习/深度学习 XML 人工智能
我是如何基于 DeepSeek-R1 构建出高效学习Agent的?
我是如何基于 DeepSeek-R1 构建出高效学习Agent的?
|
10月前
|
机器学习/深度学习 API TensorFlow
BayesFlow:基于神经网络的摊销贝叶斯推断框架
BayesFlow 是一个基于 Python 的开源框架,利用摊销神经网络加速贝叶斯推断,解决传统方法计算复杂度高的问题。它通过训练神经网络学习从数据到参数的映射,实现毫秒级实时推断。核心组件包括摘要网络、后验网络和似然网络,支持摊销后验估计、模型比较及错误检测等功能。适用于流行病学、神经科学、地震学等领域,为仿真驱动的科研与工程提供高效解决方案。其模块化设计兼顾易用性与灵活性,推动贝叶斯推断从理论走向实践。
305 7
BayesFlow:基于神经网络的摊销贝叶斯推断框架

热门文章

最新文章