告别传统 Text-to-SQL:基于 Spring AI Alibaba 的数据分析智能体 DataAgent 深度解析

简介: 超越 NL2SQL,DataAgent 具备自主规划与深度分析能力,赋能企业统计分析、根因定位等复杂场景挑战。

作者:赵雁松,周岩珏,李志强,周永康,刘军


前言:AI 数据分析的“最后一公里”


在企业数字化转型的浪潮中,我们发现很多公司依然面临着“数据深渊”:业务人员想看数据,却受限于复杂的 SQL 语法;开发者虽然尝试了 Text-to-SQL,但生成的代码逻辑常有偏差,同时也无法应对复杂的统计分析、根因定位等场景。


DataAgent 应运而生 这不是简单的指令翻译器,而是我们基于 Spring AI Alibaba 生态构建的一位“虚拟 AI 数据分析师”。它能够像专家一样思考、规划、纠错,并最终输出一份带图表、带逻辑、带深度洞察的行业级报告。


从架构上,DataAgent 是一款基于 Spring AI Alibaba 生态构建的、面向企业级复杂场景的“虚拟 AI 数据分析师”。它通过 Spring AI Alibaba Graph & Agent Framework 构建了一套具备自我规划、工具调用、反思纠错及人类干预能力的数据智能体(Agent),通过 graph、multi-agent 模式将确定性流程与模型推理结合在一起,搭建了一套兼具流程确定性与智能化的数据智能体产品。


01 降维打击:为什么 DateAgent 不止是 Text-to-SQL?


0389cbd71bb784078b13979e3e61e0d1.png


02 视频概览


视频见“阿里云云原生”公众号原文


03 整体架构

1773121310550_bcd9ce13fd944df4a308fe077b6238f7.png


04 核心黑科技:DateAgent 是如何解决企业难题的?


我们不只是在写代码,而是在解决企业数据决策中的“深水区”难题。以下是 DataAgent 攻克研发痛点、实现架构突破的几大核心战役。


4.1 人类反馈机制 (Human-In-The-Loop)

  • 遇到问题担心 AI 智商掉线?一个错误的执行计划可能瞬间拖垮生产库,甚至“一步错步步错”。
  • 解决方案
  • 入口:运行时请求参数 humanFeedback=trueGraphController  GraphServiceImpl)。
  • 数据字段:agent.human_review_enabled 用于保存配置,运行时以请求参数为准。
  • 图编排:PlanExecutorNode 检测 HUMAN_REVIEW_ENABLED,转入 HumanFeedbackNode
  • 暂停与恢复:CompiledGraph 使用 interruptBefore(HUMAN_FEEDBACK_NODE),无反馈时进入“等待”,反馈到达后通过 threadId 继续执行。
  • 反馈结果给 AI 穿上约束衣!同意、修改或驳回,都在你一念之间。让 AI 既有速度,又懂规矩。

4.2 Prompt 动态配置与自动优化

  • 遇到问题修改一句 Prompt 就要重启系统?不同模型对 Prompt 脾气不同,一套模板走天下根本行不通。
  • 解决方案
  • 配置入口:/api/prompt-config/*,数据表 user_prompt_config
  • 作用范围:支持按 agentId 绑定或全局配置(agentId 为空)。
  • Prompt 类型:report-generatorplannersql-generatorpython-generatorrewrite
  • 自动优化方式:ReportGeneratorNode 拉取启用配置(按 priority  display_order 排序),通 PromptHelper.buildReportGeneratorPromptWithOptimization 拼接“优化要求”。
  • 当前实现重点:报告生成节点已落地优化;其他类型为预留能力。
  • 获得效果像配置 Excel 一样调优 AI。运维人员无需重启,即可让 DataAgent 瞬间从“菜鸟分析师”变身“首席架构师”。

4.3 深度 RAG 与混合检索增强

  • 遇到问题 纯向量检索常召回一堆废话?AI 不认识你的业务缩写?表结构太复杂,AI 搜不到。
  • 解决方案
  • 查询重写:EvidenceRecallNode 将多轮上下文与用户问题组装为检索指令,调用 LLM 生成 standaloneQuery,避免上下文遗漏与歧义。
  • 召回通道:AgentVectorStoreService 作为统一入口,默认走向量检索;开启混合检索后走 AbstractHybridRetrievalStrategy,将“向量召回 + 关键词召回”进行融合。(用户需要提供混合检索实现。当前默认只支持 es)
  • 召回过滤:DynamicFilterService 生成基于智能体与知识类型的过滤条件,限制检索范围,避免跨智能体串库。
  • 文档类型:业务知识(business_knowledge)+ 智能体知识(agent_knowledge)两类,按 agentId/type 元数据过滤后合并为 evidence,注入后续 prompt。
  • 关键配置:spring.ai.alibaba.data-agent.vector-store.enable-hybrid-search 控制是否开启混合检索;相似度阈值与 TopK 通过向量库配置项控制(如 top-ksimilarity-threshold)。
  • 输出形式:evidence 文档以标题/摘要/片段形式汇总,作为 EvidenceRecallNode 输出内容进入后续规划于 SQL 生成阶段。
  • 获得效果 AI 拥有了老员工的“直觉”。它能秒懂你的业务逻辑,即便表名全是乱码,它也能精准命中。

4.4 容器化 Python 执行引擎

  • 遇到问题SQL 只能算数,不能预测。想看趋势图、做线性回归?SQL 此时显得苍白无力。
  • 解决方案
  • 代码生成:PythonGenerateNode 根据计划与 SQL 结果生成 Python。
  • 代码执行:PythonExecuteNode 使用 CodePoolExecutorService(Docker/Local/AI 模拟)。
  • 执行配置:spring.ai.alibaba.data-agent.code-executor.*(默认 Docker 镜像 continuumio/anaconda3:latest)。
  • 结果回传:执行结果写回 PYTHON_EXECUTE_NODE_OUTPUTPythonAnalyzeNode 汇总后写入 SQL_EXECUTE_NODE_OUTPUT,用于最终报告。
  • 获得效果 赋予 AI 科学家级的建模能力。不仅能提取数据,还能输出带图表、带算法、带深度预测的高质量产出。

4.5 流式输出 (SSE) 与多轮对话管理

  • 遇到问题分析任务耗时太长,用户盯着屏幕转圈圈,以为系统挂了。
  • 解决方案
  • 流式输出:GraphController SSE + GraphServiceImpl 流式处理。
  • 文本标记:TextType 在流中标记 SQL/JSON/HTML/Markdown,前端据此渲染。
  • 多轮对话:MultiTurnContextManager 记录“用户问题+规划结果”,注入到后续请求。
  • 模式切换:spring.ai.alibaba.data-agent.llm-service-type 支持 STREAM/BLOCK
  • 获得效果极致的交互快感!让用户亲眼看到 AI 正在如何“思考”与“推演”,每一秒都有获得感。

4.6 MCP 服务器发布与多模型调度

  • 遇到问题 DataAgent 虽好,但只能在自研系统用?想集成到 Claude 或 IDE?适配成本高到吓人。
  • 解决方案
  • MCP:McpServerService 提供 NL2SQL 与 Agent 列表工具,使用 Mcp Server Boot Starter。
  • 多模型调度:ModelConfig 配置模型,AiModelRegistry 缓存当前 Chat/Embedding 模型并支持热切换(同一时间每类仅一个激活模型)。
  • 已内置工具:nl2SqlToolCallbacklistAgentsToolCallback
  • 获得效果无处不在的 AI 生产力。它是你的数据中心,也是你办公软件里随叫随到的超强插件。

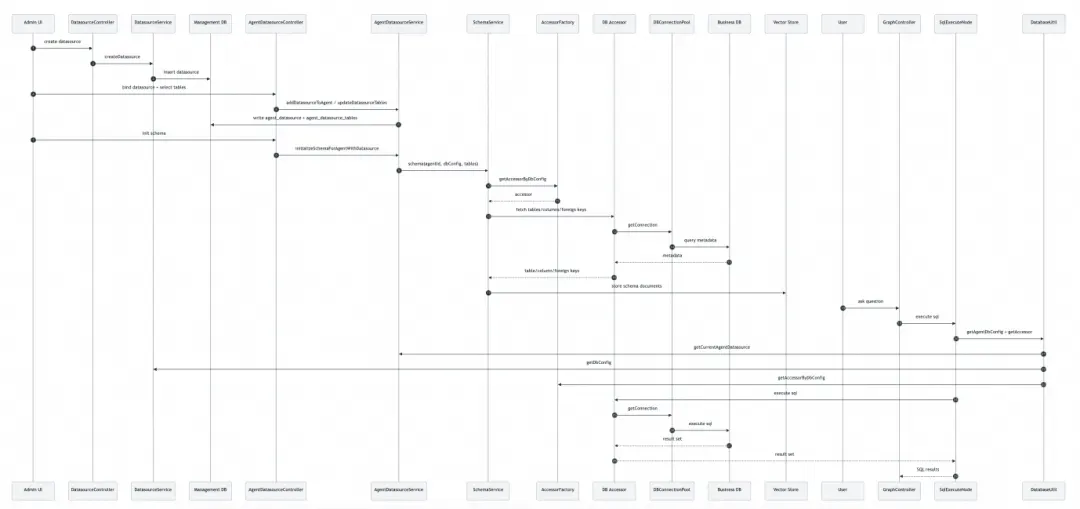
4.7 多数据源接入

  • 遇到问题企业数据散落在 MySQL、PostgreSQL 等各类库中,跨库取数像是在做“情报搜集”,配置繁琐且标准不一。
  • 解决方案
  • 元数据存储:数据源配置写入 datasource,智能体绑定写入 agent_datasource,选表写入 agent_datasource_tables,逻辑外键写入 logical_relation
  • 类型扩展:BizDataSourceTypeEnum 定义数据源类型;
    对应的 Accessor + DBConnectionPool 负责不同数据库协议与方言的访问。
  • Schema 初始化:AgentDatasourceController 触发初始化,SchemaService 通过 AccessorFactory 拉取表/列/外键并写入向量库。
  • 运行时选择:DatabaseUtil 从当前智能体获取激活数据源,动态选择 Accessor 执行 SQL。
  • 约束:同一智能体同一时间仅允许启用一个数据源(AgentDatasourceService.toggleDatasourceForAgent)。
  • 获得效果一个智能体,纵览全司数据!无论数据在哪儿,DataAgent 都能精准“路由”。它是数据孤岛的终结者,让跨库分析像查询单表一样简单。

4.8 报告生成与摘要建议

  • 遇到问题 查出来一堆数字有什么用?领导要的是洞察,是结论,是能直接发在群里的 HTML 报告。
  • 解决方案
  • 报告节点:ReportGeneratorNode 读取计划、SQL/Python 结果与摘要建议(summary_and_recommendations)。
  • 输出格式:默认 HTML,plainReport=true 输出 Markdown(简洁报告)。
  • 优化提示词:自动拼接优化配置后生成报告。
  • 获得效果把分析师的一天缩短为 10 秒。从查数到成稿,DataAgent 承包了所有体力活,让你只负责最后的一锤定音。

1773122725996_4dfe1f3c2e09424391d61f3292e5da24.png

4.9 NL2SQL 转换, 语义模型,逻辑外键引擎

  • 遇到问题 纯大模型写 SQL 经常“盲目自信”,不是字段写错,就是不懂业务术语。语法错误导致的执行中断更是家常便饭。
  • 解决方案
  • 语义模型层通过管理端定义的术语映射规则,在生成阶段强制约束。
  • 两阶段校验SqlGenerateNode 生成后接 SemanticConsistencyNode 检查语义一致性。
  • 自愈循环SqlExecuteNode 捕获执行错误并反馈给 Graph 状态机,触发重定向至重写节点进行纠错。
  • 逻辑外键写入外部的业务逻辑的外键,不写入业务数据库。增强对表的理解能力。
  • 获得效果让 AI 拥有“职业分析师”的严谨。 告别报错,告别幻觉。它不仅懂 SQL 语法,更懂你的业务逻辑,让每一次查询都精准命中。

4.10 API Key 与权限管理

  • 遇到问题接口裸奔?权限失控?想对外开放能力却怕费用爆炸或数据泄露。
  • 解决方案:
  • 管理端:AgentController 支持生成、重置、删除与启用/禁用 API Key。
  • 数据字段:agent.api_key  agent.api_key_enabled
  • 调用方式:请求头 X-API-Key
  • 注意:默认不开启鉴权拦截;生产需开启 spring.ai.alibaba.data-agent.api-key.enabled=true
  • 获得效果生产级安全防护。让你的 DataAgent 不仅是业务利器,更是安全可控的企业级数字资产。


结语:让数据价值触手可及


DataAgent 的核心价值在于,它不仅仅是完成了一次查询,而是将数据处理的工程化大模型的推理能力深度结合。结合 Spring AI Alibaba  的 Graph 编排与 Agentic 推理能力,DataAgent 将确定性流程与模型推理结合在一起,将原本碎片化的分析过程,转化为了兼具流程确定性与智能化的数据智能体。


未来,数据不再是冷冰冰的行列,而是每一位业务决策者都能随手调用的“智库”。


想了解更多关于 DataAgent 的技术实现细节? 欢迎搜索钉钉群,群号: 154405001431,加入我们的开发者讨论群,共同探索 AI 的无限可能!


相关资源:

相关文章
|
2月前
|
SQL 人工智能 Java
告别传统 Text-to-SQL:基于 Spring AI Alibaba 的数据分析智能体 DataAgent 深度解析
DataAgent是基于Spring AI Alibaba生态构建的企业级AI数据分析师,融合NL2SQL、多智能体协作与RAG技术,支持多数据源分析、自动纠错与可视化报告生成,让业务人员零代码获取深度数据洞察。
1962 42
告别传统 Text-to-SQL:基于 Spring AI Alibaba 的数据分析智能体 DataAgent 深度解析
|
5月前
|
人工智能 监控 Java
构建定时 Agent,基于 Spring AI Alibaba 实现自主运行的人机协同智能 Agent
借助 Spring AI Alibaba 框架,开发者可快速实现定制化自动定时运行的 Agent,构建数据采集、智能分析到人工参与决策的全流程AI业务应用。
1903 77
|
2月前
|
人工智能 自然语言处理 供应链
2026年Data Agent产品推荐,构建全链路数据处理能力
2026年,AI进入企业核心决策层,Data Agent成为关键。瓴羊Dataphin依托阿里多年数据实践,打造具备数据连接、逻辑推演与知识沉淀的智能体,助力企业实现从数据分析到行动闭环的跃迁,推动AI从“工具”迈向“可信伙伴”。
|
2月前
|
人工智能 自然语言处理 运维
阿里开源 Assistant Agent,助力企业快速构建答疑、诊断智能助手
一款快速构建智能客服、诊断助手、运维助手、AIOps 的开源框架。
1055 68
|
13天前
|
人工智能 自然语言处理 Nacos
Dify 官方上架 Nacos A2A 插件,补全双向多智能体协作能力
Nacos 官方为 Dify 平台打造了双向 A2A 协议集成方案,通过两个互补插件填补 Dify 在 A2A 协议支持上的空白。
|
12天前
|
人工智能 开发框架 Java
【0 元免费学】AgentScope Java 极客时间公开课上线!
【0 元免费学】AgentScope Java 极客时间公开课上线!
|
16天前
|
人工智能 Linux API
OpenClaw刷屏全网:AI智能体落地,易用性才是开发者与企业的核心诉求
本文剖析火爆社区的AI智能体框架OpenClaw(“龙虾”):肯定其开源灵活、支持多工具联动等创新,更直指其云上部署门槛高、插件生态弱、场景适配窄三大短板。对比提出阿里云深度适配的玄晶引擎——一键部署、视窗操作、全场景覆盖、免插件开发,真正实现低门槛、高可用的AI智能体云上落地。
360 5
|
26天前
|
人工智能 缓存 安全
OpenClaw避坑指南:告别OAuth封禁风险,阿里云合规部署OpenClaw+国内大模型平替方案
2026年2月,OpenClaw用户圈爆发大规模账号封禁潮——Google Gemini、Anthropic Claude纷纷出手,以“违反服务条款”为由,封禁大量通过OAuth令牌接入第三方工具的账号。Claude更是直接在官方文档中明文禁止:“将Free/Pro/Max账号的OAuth令牌用于OpenClaw等第三方产品,构成服务条款违规”。无数用户辛苦积累的账号权益一夜清零,甚至面临申诉无门的困境。
2458 5
|
5月前
|
人工智能 运维 Java
Spring AI Alibaba Admin 开源!以数据为中心的 Agent 开发平台
Spring AI Alibaba Admin 正式发布!一站式实现 Prompt 管理、动态热更新、评测集构建、自动化评估与全链路可观测,助力企业高效构建可信赖的 AI Agent 应用。开源共建,现已上线!
6645 91

热门文章

最新文章