Ribbon负载均衡

简介: 本文深入讲解Spring Cloud中Ribbon实现客户端负载均衡的原理,包括@LoadBalanced注解的作用、负载均衡策略分类与算法,以及如何自定义配置和优化饥饿加载,帮助读者全面理解微服务间的流量分发机制。

在上一节我们引入Eureka的同时,不知读者朋友们是否还有印象:我们在启动类getRestTemplate方法上追加了注解 @LoadBalanced,为什么加这个注解?这个注解解决了什么问题?本节笔者将给读者们做详尽的讲解。

1.负载均衡

1.1 什么是负载均衡

传统架构下的网站,随着流量的增加,高并发、海量数据的挑战逐步而来。为了提升系统的性能,架构师们往往开始从垂直扩展、水平扩展两个角度来解决问题:

垂直扩展

网站发展的早期可以通过增加服务器的硬件处理能力:CPU、内存、磁盘等方面提升服务器处理的能力,然而单机的瓶颈总是存在的,一旦触及瓶颈想再提升,付出的成本会极高,显然这不符合分布式系统的设计理念。

水平扩展

通过集群部署的方式,将一台服务器的请求压力,分摊到多台机器上,集群中的应用服务器通常被设计成无状态。但是如何将流量均匀分摊到各机器上,或优先分配到高性能机器上又成了一个问题,由此引申出“负载均衡”的概念。

负载均衡(Load Balance)是如今高并发、高可用系统中不可或缺的关键组件,目标是:尽力将用户流量按照架构设计分发(并非一定均匀)到集群中多台服务器上,从而提高系统整体的响应速度和可用性。

1.2 负载均衡分类

硬件负载均衡(包括但不限于)

  • F5
  • A10

软件负载均衡(包括但不限于)

  • Nginx
  • HAProxy
  • LVS

1.3 负载均衡算法

为不影响章节重点,需做进一步了解的可移步:负载均衡算法

2.Ribbon如何实现负载均衡

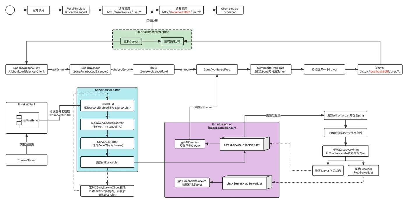
Ribbon与大多数负载均衡实现机制一样在客户端实现(不同于后续我们讲解的Nacos,Nacos在服务端实现),其主要流程为:

  • 在RestTemplate标注@LoadBalanced注解,此时通过RestTemplate发起的RESTful请求都会被负载均衡
  • 当请求发起时,会被LoadBalancedInterceptor拦截,其主要实现两个功能:
  • 从多个可用Server中选择一个Server,选择算法即上述1.3中之一
  • 重构请求URI:服务名-->具体ip、端口
  • LoadBalancerClient内部持有LoadBalancer并调用getServer方法得到一个Server,而这个Server是通过Eureka服务注册,ILoadBalancer持有的upServerList、allServerList中获取(底层依赖ServerListUpdater动态更新所有serverList)

完整源码交互流程总结如下,感兴趣的可做进一步研究:

3.Ribbon自定义负载均衡策略

1.代码声明式注册

在启动类追加以下代码即可,此优先级更高,但修改必须重启应用,且全局生效

@Bean
public IRule getRandomRule() {
    return new RandomRule();
}

通过查看IRule实现类,可以做其余负载均衡实现方案的更多测试

2.配置文件声明式配置

此配置优点在于不用重启应用,打包发布,但缺点是无法做到全局配置,必须声明规则对应的服务

userservice: # 给某个微服务配置负载均衡规则,这里是userservice服务
  ribbon:
    NFLoadBalancerRuleClassName: com.netflix.loadbalancer.RandomRule # 负载均衡规则

4.Ribbon饥饿加载

在上述的测试中不知是否有读者发现:当请求第一次到某个实例时,其响应速度明细要慢一点,这里就是因为Ribbon默认采用饥饿加载,只有访问时才会创建LoadBalanceClient,从而导致第一次时间要长点,日志如下:

  • 修改饥饿加载前启动日志

  • 修改饥饿加载前访问日志

修改饥饿加载机制,通过在配置文件中追加以下配置即可

ribbon:
  eager-load:
    enabled: true  # 开启饥饿加载
    clients: userservice # 指定饥饿加载服务
  • 修改饥饿加载后启动日志

  • 修改饥饿加载后访问日志

至此我们的工程如下,有需自行下载导入📎cloud.zip

5.总结

上一节就已经实现的负载均衡笔者并未深入探讨,本节通过分析负载均衡算法、Ribbon实现负载均衡的底层原理和实现过程,让大家对负载均衡有了一个大体认识,同时针对Ribbon自定义负载均衡策略,饥饿加载让大家对于Ribbon的了解又多一些。Ribbon实现的负载均衡只是方案之一,我们可以尽量多了解但不要局限于此。

负载均衡作为现如今架构必须考量的一个点,要了解和深入学习的地方还很多,如下一节我们要学习的Nacos是怎么实现的?它为什么反其道而行要在服务端实现?ZK也可作为注册中心它是怎么实现的?网关GateWay也可做负载均衡它又是怎么实现的呢?篇幅问题,更多的答案留给读者朋友们在未来的工作生涯中慢慢思考。


思考问题

  • Ribbon是什么?解决了什么问题?
  • Ribbon实现的是客户端,还是服务端负载均衡?
  • Ribbon如何实现负载均衡?
  • 还有哪些技术点可以实现负载均衡?
  • 负载均衡算法?如何实现?还有哪些技术有体现?

6.推荐阅读资料

相关实践学习
每个IT人都想学的“Web应用上云经典架构”实战
本实验从Web应用上云这个最基本的、最普遍的需求出发,帮助IT从业者们通过“阿里云Web应用上云解决方案”,了解一个企业级Web应用上云的常见架构,了解如何构建一个高可用、可扩展的企业级应用架构。
相关文章
|
19小时前
|
消息中间件 存储 数据挖掘
应用架构图
技术架构是将业务需求转化为技术实现的关键过程,涵盖分层设计、技术选型与系统集成。本文详解单体与分布式架构,包括展现层、业务层、数据层及基础层的设计原则,并通过调用关系图明确系统边界与内外依赖,支撑高效稳定的技术体系构建。
应用架构图
|
18小时前
|
存储 网络协议 Docker
ElasticSearch集群
Elasticsearch集群通过分片(shard)和副本(replica)解决海量数据存储与单点故障问题。数据被拆分为多个分片分布于不同节点,提升存储与性能;副本保障高可用。集群具备自动故障转移与脑裂防护机制,支持水平扩展,确保数据安全与服务稳定。
ElasticSearch集群
|
18小时前
|
JSON 算法 Java
DSL语法、搜索结果处理
本文介绍了Elasticsearch(ES)的数据搜索功能,涵盖DSL查询语法、全文检索、精确查询、地理坐标查询及复合查询等类型。通过RestClient实现搜索,并结合黑马旅游案例,演示了酒店搜索、过滤、竞价排名等功能的实现过程,帮助读者掌握ES在实际项目中的应用。
 DSL语法、搜索结果处理
|
18小时前
|
自然语言处理 关系型数据库 MySQL
数据聚合、自动补全、数据同步
本文介绍了Elasticsearch中数据聚合、自动补全及数据同步的实现方法。通过聚合功能可对数据进行分组统计与指标计算,支持桶(Bucket)、度量(Metric)和管道(Pipeline)三种类型,并结合DSL与Java API 实现高效查询分析。为提升搜索体验,利用拼音分词器与Completion Suggester实现输入提示功能。同时,通过RabbitMQ异步消息机制实现MySQL与Elasticsearch间的数据同步,确保数据一致性,提高系统解耦性与实时性。(239字)
|
19小时前
|
监控 Java 测试技术
微服务保护Sentinel
本课程深入讲解微服务中雪崩问题的成因及解决方案,重点介绍阿里开源流量治理组件Sentinel的应用。涵盖Sentinel的部署与整合、限流模式(直接、关联、链路)、流控效果(快速失败、预热、排队等待)、熔断降级、线程隔离、授权规则及规则持久化等内容,结合Jmeter压测实战,帮助开发者全面提升微服务稳定性与高可用能力。
|
19小时前
|
JSON 自然语言处理 数据库
索引库、文档操作
本文介绍了Elasticsearch(ES)的核心概念及其与MySQL的对比,阐述了ES中索引、映射和文档的作用,并详细演示了如何通过Kibana和RestClient进行索引库和文档的增删改查操作。同时说明了ES与MySQL在实际应用中的互补关系:MySQL保障数据安全,ES擅长高效搜索分析,两者结合可实现高性能的数据存储与查询系统。
 索引库、文档操作
|
19小时前
|
自然语言处理 Java Shell
安装ES、Kibana、IK
本文介绍了如何通过Docker部署单点Elasticsearch与Kibana,并配置IK分词器。内容涵盖网络创建、镜像加载、容器运行、DevTools使用,以及IK分词器的安装与扩展词典、停用词配置,助力中文文本分析。
 安装ES、Kibana、IK
|
19小时前
|
存储 负载均衡 Java
Sentinel工作原理
Sentinel 是面向分布式服务架构的流量治理组件,以“资源”为核心概念,通过流量控制、熔断降级、系统负载保护等规则保障系统稳定。支持灵活配置与动态调整,实现高可用防护。
|
17小时前
|
NoSQL Java Redis
微服务概述
本文对比单体应用与微服务架构,阐述微服务的定义、核心特征及优缺点。微服务通过服务拆分、独立部署、轻量通信实现高内聚、低耦合,提升系统可维护性与扩展性,但也带来运维复杂、分布式事务等挑战,并介绍基于SpringCloud的技术实现方案。
 微服务概述
|
19小时前
|
SQL 容灾 数据库
分布式事务Seata
本章学习分布式事务问题及解决方案,涵盖CAP、BASE理论,并深入讲解Seata框架的XA、AT、TCC、SAGA四种模式原理与实现,掌握跨服务事务一致性处理及高可用部署。
 分布式事务Seata