12.服务暴露总结

简介: ascasvavava

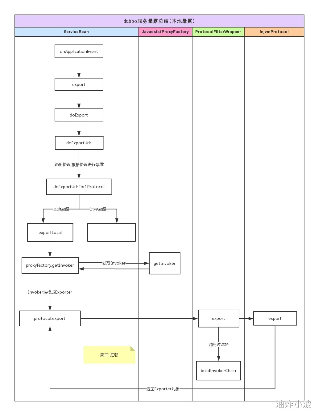
局部总结

服务暴露原理
本篇讲解了服务暴露的整个过程,引入了本地暴露和远程暴露的概念,为以下篇章的启蒙篇.从本篇中我们也知道了,如果要用一句话来概括服务暴露,那就是

本地暴露

dubbo服务暴露总结(本地暴露)

JavassistPronyFactory

PROTOCOIFIITERWRAPPER

SErMceBean

InfVMProTocoL

onApphcationevent

export

doExport

doExportUn's

历尿仪相培议进行界

doExporturtksForiProtocol

一本地是酷

远星乳语

exportlocal

获取Invoker

getlmvoker

proxyFactorygetlnvoker

lnvoket转投成exporter

export

protocolexport

用过洗器

简书:肥朝

buidlnvokerChain

返网Exporter对移一


远程暴露

全传嘉里民立信:湾配单司)

HEdmxetorhe

Ht.

SEZIAOJRDN


远程暴露剩下的zookeeper部分内容比较简单,而且也有时序图,大家也可以试着归纳总结一下

crotocol.exportunyaker

Servico

远里工雷

本地星钱

SewiceBeon

lnJvmprotoccl

Protocoli协设层

Exchanger[交换

ServicaCorlig

Servicetolnvokcr

Trarspcrter传输

lnvokertoExparter

本地机彩

远性靠恐

Repistyl注肌中心

proxyfaciory

Exportor

lryokei

exporterMop

简书:甲桌



若有收获,就点个赞吧


相关文章
|
编译器 开发者 Windows
windows10LTSC下载与安装
windows10LTSC下载与安装
833 0
|
存储 前端开发 安全
【面试题】: bs架构与cs架构的区别以及各自优缺点
bs架构与cs架构的区别以及各自优缺点
8115 0
|
索引 Python
离线安装Python依赖:以six和websocket-client为例
离线安装Python依赖:以six和websocket-client为例
1205 0
|
安全 数据安全/隐私保护 Windows
Windows 允许空密码远程桌面
Windows 允许空密码远程桌面
365 2
|
机器学习/深度学习 编解码 自然语言处理
【18】Vision Transformer:笔记总结与pytorch实现
【18】Vision Transformer:笔记总结与pytorch实现
1402 0
【18】Vision Transformer:笔记总结与pytorch实现
|
关系型数据库 数据库 数据安全/隐私保护
【Docker项目实战】使用Docker部署RSS阅读器Miniflux
【2月更文挑战第21天】使用Docker部署RSS阅读器Miniflux
702 1
|
数据安全/隐私保护
matlab批量计算地震加速度反应谱、速度谱、位移谱,伪速度谱、伪加速度谱;反应谱对比图
地震波格式转换、时程转换、峰值调整、规范反应谱、计算反应谱、计算持时、生成人工波、时频域转换、数据滤波、基线校正、Arias截波、傅里叶变换、耐震时程曲线、脉冲波合成与提取、三联反应谱、地震动参数、延性反应谱、地震波缩尺、功率谱密度
|
Kubernetes Java Shell
容器轻松上阵,优雅下线才是胜负之道
容器轻松上阵,优雅下线才是胜负之道
|
Linux Android开发 iOS开发
操作系统的作用与常见操作系统介绍
操作系统的作用与常见操作系统介绍

热门文章

最新文章