局部总结
服务暴露原理
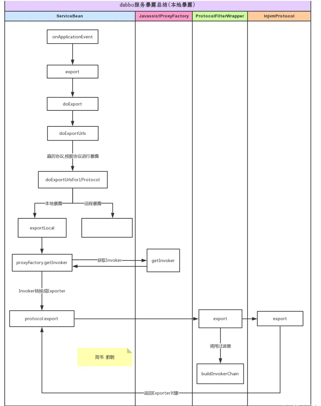
本篇讲解了服务暴露的整个过程,引入了本地暴露和远程暴露的概念,为以下篇章的启蒙篇.从本篇中我们也知道了,如果要用一句话来概括服务暴露,那就是
//Invoker->Exporter为重点
Service->Invoker->Exporter


局部总结
服务暴露原理
本篇讲解了服务暴露的整个过程,引入了本地暴露和远程暴露的概念,为以下篇章的启蒙篇.从本篇中我们也知道了,如果要用一句话来概括服务暴露,那就是
//Invoker->Exporter为重点
Service->Invoker->Exporter

