第一范式 - 1NF
遵循原子性。即,表中字段的数据,不可以再拆分。先看一个不符合第一范式的表结构,如下:
虽然拆分后,看上去更符合第一范式了,但是如果项目就只需要我们输出一个完整地址呢?那明显是表在没拆分的时候会更好用。所以范式只是给了我们一个参考,我们更多的是要根据项目实际情况设计表结构。
第二范式 - 2NF
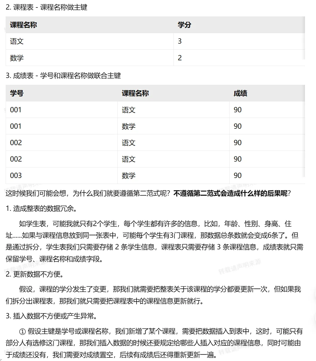
在满足第一范式的情况下,遵循唯一性,消除部分依赖。即,表中任意一个主键或任意一组联合主键,可以确定除该主键外的所有的非主键值。再通俗点讲就是,一个表只能描述一件事情。我们用一个经典案例进行解析。


总结
不知道读者们有没有发现,以上所介绍的范式的最终目的都是为了减少我们的工作量呢?所以说,尽管范式是一种很好的指导规范,但在实际应用中,我们也不需要太局限在范式中,更多的是应该从项目中出发,设计出合理的表结构。
以下是本篇三范式的简单总结:
● 第一范式(1 NF):字段不可再拆分。
● 第二范式(2 NF):表中任意一个主键或任意一组联合主键,可以确定除该主键外的所有的非主键值。
● 第三范式(3 NF):在任一主键都可以确定所有非主键字段值的情况下,不能存在某非主键字段 A 可以获取 某非主键字段 B。