规则引擎开发现在已经演化成算法引擎了

简介: 规则引擎是一种基于专家知识的程序,用于解决复杂决策问题。它通过条件与动作的匹配,实现自动化判断,广泛应用于金融、电商等领域。核心功能包括规则管理、推理算法(如Rete算法)及决策模型,如DMN标准,提升了建模能力与执行效率。

每天要做的那些决策,比如定价、风险评估和合规性检查,还有贷款审批,或者给客户提供最合适的报价。

图片3.png

Together规则引擎的基本结构

规则引擎就是个程序,它用专家的知识来解决问题,给出答案。它也叫基于规则的管理系统或者决策管理系统DRMS。

推理算法就是规则引擎的大脑,它管理着一大堆规则和事实。它的工作原理就是用算法匹配规则和输入数据,然后给出结果或者解决方案。

图片4.png

比如说

规则1:一个人能申请汽车贷款吗?如果:1.他的月薪超过7万英镑。2.他的信用评分超过900分。那就批准汽车贷款。2.允许申请的贷款金额的60%。

规则2:一个人能申请汽车贷款吗?如果:1.他的月薪超过3.5万英镑。2.他的信用评分超过700分。那就批准汽车贷款。2.允许申请的贷款金额的90%。

规则的基本结构

规则就是一组条件,后面跟着一组动作或行动。它代表了系统的逻辑。规则主要以 if-then 形式表示。它主要包含两个部分,条件和动作。这个规则也叫生产。

规则 = 条件 + 动作

这个条件也被称为事实、前提。而动作也被称为结果。

图片5.png

规则引擎推理算法原理

Rete 算法:这是一种高效的模式匹配算法,广泛用于专家系统和规则引擎中。它通过构建一个网络结构,减少重复匹配的计算,提高处理大量规则和数据的效率。Rete 算法主要分为两个阶段:编制阶段和激活阶段。

1.编制阶段:把规则转换成一个网络,包含多个节点,每个节点代表规则中的条件。通过维护网络的结构,算法可以有效地处理规则的变化。

2.激活阶段:当数据输入时,算法通过网络结构迅速找到匹配的规则,并激活相应的规则,从而触发相应的动作。

Rete 算法的优势在于可以高效地处理复杂的条件匹配,特别是在规则和事实数量较多的情况下,能显著提高推理的速度。Rete 算法及其衍生算法Rete-II、Rete-III、Rete-NT、Rete-OO,是为规则引擎推理算法而生,历史悠久,而且不断迭代演进。

图片6.png

主流厂商的规则引擎大都采用Rete 算法及其衍生算法。因此Rete 算法已经成为行业的事实标准。

规则引擎适用场景

规则引擎主要用于执行基于条件的业务规则判断和决策,而不是实现通用逻辑算法。其核心能力与限制如下:

擅长处理的逻辑类型

 不擅长的逻辑类型

1.条件分支逻辑

1. 复杂数学计算

通过规则条件(IF-THEN)实现多路径决策,例如金融风控中的贷款审批规则(信用分≥700且无黑名单记录则通过)

缺乏高效处理微积分、矩阵运算等连续数学问题的能力,例如物理引擎模拟或深度学习算法

2.离散状态判断

2.流程控制型算法

对输入数据进行分类或标签化,如电商订单根据金额、用户等级匹配优惠策略

循环迭代(如排序、递归)、状态机控制等需代码实现的逻辑,规则引擎难以原生支持

3.简单计算整合

3.高性能数值处理

支持基础算术运算(如贷款金额≤月收入×0.5)或调用外部函数辅助决策

大规模数据实时计算(如流式聚合统计)通常需专用计算引擎(如Flink/Spark)而非规则引擎

 

规则引擎的主要功能形态

市面上主流的规则引擎或BRMS决策管理系统产品,功能大都是围绕着规则集以决策表、评分卡、决策树、决策流等形态构建规则逻辑,但不同厂家有各自不同的技术实现和模型规范,厂商间规范不统一通用。

图片7.png

其中,决策表是核心功能,评分卡、决策树、决策流是决策表的变种,是为了方便用户理解的规则集编辑和展现形态,大多厂商产品支持它们之间的相互转换。

市场需要支持更为复杂算法结构

随着企业信息化的发展,规则引擎从知识密集型、合规要求高的行业领域起源,比如金融、保险,后扩展到电商、医疗、物流、财务、法律、制造、企业管理等各个行业领域,不同的业务领域都有规则引擎的应用需求。同时随着商业智能、云技术的发展,这就要求规则引擎需要支持更为复杂算法结构,具有良好的扩展性。在此背景下标准化组织推动整个行业对决策模型和表示法标准的制定。核心价值主张是通过标准化通用语言、技能集、培训和支持模型来降低成本并缩短业务响应时间。

图片8.png

什么是DMN标准

旧有规则引擎功能结构本质上就是条件匹配,规则引擎由于上述场景限制,因此功能上无法满足复杂算法需求,规则都是围绕孤立规则片段组织,没有统一的规则语言、没有统一模型架构,而且没有统一的标准,因此规则引擎需要一场彻底的架构变革。在行业用户和IT厂商的推动下,DMN标准应运而生。

图片9.png

国际标准化组织OMG维护并制定的DMN标准重新定义了规则引擎的模型架构,在众多行业专家、厂商、用户的参与下历经十几年的发展已经非常成熟并被市场所接受,主流厂商的已经推出了新一代基于DMN标准的产品,如IBM DMOE、Oracle、Apache基金会、OpenRules等。

DMN是决策模型与符号(Decision Model and Notation)的缩写,是一种基于模型的语言,用于描述业务决策的逻辑。它是由OMG(对象管理组)发布并维护的一套独立于商业公司的国际业务决策建模标准。

图片10.png

重新定义的范式架构

Together规则引擎不同于传统的规则引擎或决策类引擎的范式架构,DMN标准采用全新的范式架构和执行方式使其具备了无与伦比的建模能力和计算性能,并继承改进了原有的决策表的核心功能。

图片11.png

DMN元素

DMN有一整套决策模型与符号规范,通过图形化、结构化的方式来定义业务决策的逻辑。用户通过图元块命名决策变量&函数名称,绑定数据类型,定义相互间的依赖调用关系,以装箱结构的形式直观的定义原来需要编码才能实现的复杂业务逻辑。

图片12.png

规则引擎的专有FEEL语言

DMN标准统一定义了规则引擎专有FEEL语言,它吸收了主流开发语言的各种优点,表达式非常简单,但实际上是一种功能强大的语言,具有许多内置函数和运算符;它非常适合做对象集合的操作,实现效果与代码开发无异。DMN最强大、最有用的功能之一是它能够在其本身表达式中处理列表和表,因此您无需退回到SQL、Java或流程模型做这些开发。

图片13.png

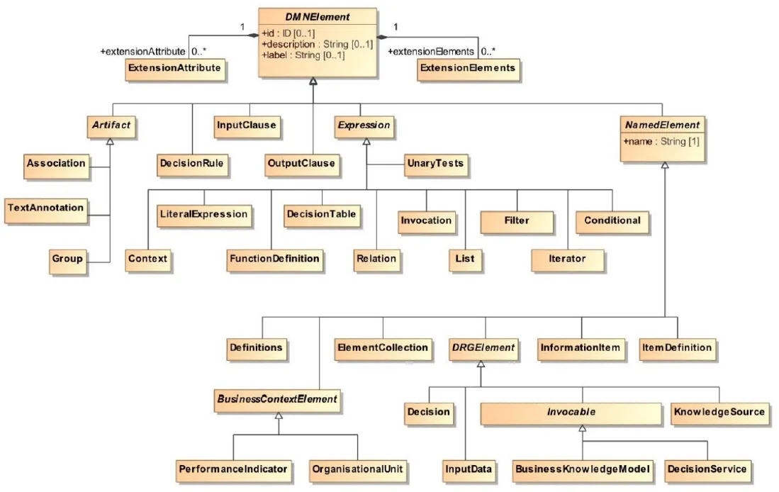
DMN元素元模型

DMN元素是决策模型元素的抽象超类。DMN元素具有抽象专业化   命名元素 和 表达命名元素   添加所需的属性名称,并包括抽象专业化商业上下文元素和DRG元素,以及具体专业化 定义、项定义、信息项、元素集合和决策服务。

图片14.png

元模型定义

定义类是DMN决策模型所有元素的最外层包含对象。它定义了所有包含元素的可见范围和名称空间。定义实例中包含的元素有自己定义的生命周期,并且不会随着其他元素的删除而删除。DMN文件的交换始终通过一个或多个定义进行。

Together规则引擎提供更强大的功能结构

DMN标准拥有强大的功能结构,使用图表化的建模方式,简约而不简单,无需编写任何代码,您就可以通过它构建任何代码所能实现的逻辑算法,并可以调用运行外部资源如JAVA类方法,机器学习算法,支持模型互引用,同时拥有媲美代码的执行效率。

图片15.png

脱胎换骨般的全新开发范式

Together规则引擎采用全新的开发范式,提供命令式、声明式或函数式,三种范式的混合,以简化业务用户的决策建模,同时支持构建更为复杂的算法,并赋予决策模型超高的执行性能。模型具有不透明、持续、无状态、无副作用的特性,提供无状态服务,适合轻量化部署。

图片16.png

拒绝匹配拥抱算法

Together规则引擎抛弃了传统规则引擎线性匹配的规则建模方式,但它包含了传统规则引擎

相关文章
|
3月前
|
人工智能 供应链 数据可视化
一文读懂AI引擎与Together规则引擎重塑智能决策
从1950年图灵提出人工智能设想到如今AI引擎实现自主决策,Together规则引擎正成为智能决策核心。它通过动态规划、多工具调用与持续学习机制,赋能供应链、财务、定价等场景,提升决策透明度与效率。Together助力AI引擎突破落地瓶颈,推动企业管理迈向“决策即服务”新时代。
|
3月前
|
人工智能 自然语言处理 供应链
风险控制规则引擎:从敏捷开发工具到管理逻辑的承载者
Together规则引擎助力国产低代码平台升级,打造管理逻辑数字化核心。通过封装审批、风控、定价等业务规则,实现流程智能化、决策可追溯,填补国产系统在管理逻辑标准化与治理能力上的短板,推动低代码平台从“界面工具”向“企业决策中枢”跃升,迈向国际先进水平。
|
3月前
|
机器学习/深度学习 人工智能 算法
Together可视化规则引擎
DMN标准定义了可视化规则引擎的技术规范,实现业务逻辑的图形化建模与高效执行。它打破技术壁垒,支持复杂算法与AI融合,提升企业敏捷性,降低运维成本,推动规则引擎向通用算法引擎演进。
|
存储 算法 安全
【加密算法】AES对称加密算法简介
【加密算法】AES对称加密算法简介
|
存储 缓存 JavaScript
国内开源规则引擎牛起来
国内开源规则引擎牛起来
1421 0
|
Java
规则引擎选型及应用
规则引擎具体执行可以分为接受数据输入,解释业务规则,根据业务规则做出业务决策几个过程。 使用规则引擎可以把复杂、冗余的业务规则同整个支撑系统分离开,做到架构的可复用移植。
24514 0
|
3月前
|
Oracle 关系型数据库 虚拟化
在VMware的Win10虚拟机中安装使用ENSP
本文介绍了在Windows 10虚拟机上安装ENSP及相关软件的全过程,包括VirtualBox、WinPcap、Wireshark、VLC和ENSP的安装步骤,并提供图文演示,帮助用户顺利完成配置与测试。
939 134
|
2月前
|
机器学习/深度学习 人工智能 自然语言处理
双 11 电商效率突围:10 款 AI 工具的技术落地与实践指南
2025年双11促销长达38天,电商迎来AI重构关键期。本文剖析10款主流AI工具技术原理,涵盖设计、文案、投放、客服等场景,揭示计算机视觉、自然语言处理等技术如何驱动电商智能化升级,助力企业高效应对大促挑战。
423 1
|
3月前
|
人工智能 运维 安全
AI来了,网络安全运维还能靠“人海战术”吗?
AI来了,网络安全运维还能靠“人海战术”吗?
258 28
|
3月前
|
机器学习/深度学习 人工智能 数据可视化
一文看懂决策引擎平台必备功能都有哪些
Together规则引擎是一款决策智能平台,旨在帮助企业高效管理、执行和部署半自动及全自动决策。它融合业务规则、数据分析、机器学习与流程自动化技术,支持多场景智能决策,助力企业提升运营效率与商业价值。