
当前提示技术的局限性
LLM的最新进展通过将复杂的问题分解成更易于管理的“思想”,然后通过自然语言提示表达出来,从而实现了解决问题的新方法。但是大多数现有的提示技术都有局限性:
输入-输出(IO)提示仅适用于具有单步解决方案的简单问题,缺乏灵活性。
思维链(CoT)能够逐步解决问题,但仅限于线性思维结构,限制了灵活性。
思维树(ToT)和思维图(GoT)允许更灵活的思维结构,如树或图。但是它们需要LLM本身来评估中间思想,通过多个LLM调用产生大量的计算成本。
从本质上讲,当前的提示技术面临着“彭罗斯三角”约束——它们最多可以实现两个属性(性能、效率、灵活性),但不能同时实现这三个属性。
XOT
为了解决这些限制,微软开发了一种新的提示技术,称为XOT (Everything of Thoughts)。XOT集成了强化学习和蒙特卡罗树搜索(MCTS),将外部知识注入提示过程。这增强了llm的功能,并同时实现了更高的性能、效率和灵活性。
XOT的关键组件有:
MCTS模块-使用轻量级策略和价值网络,通过模拟有效地探索任务的潜在思想结构。
LLM求解器-利用LLM的内部知识对MCTS的思想进行提炼和修正。这种协作过程提高了“思维”质量。
XOT框架包括以下关键步骤:
预训练阶段:MCTS模块在特定任务上进行预训练,以学习有关有效思维搜索的领域知识。轻量级策略和价值网络指导搜索。
思想搜索:在推理过程中,预训练的MCTS模块使用策略/价值网络来有效地探索和生成LLM的思想轨迹。
思想修正:LLM审查MCTS的思想并识别任何错误。修正的想法是通过额外的MCTS模拟产生的。
LLM推理:将修改后的想法提供给LLM解决问题的最终提示。
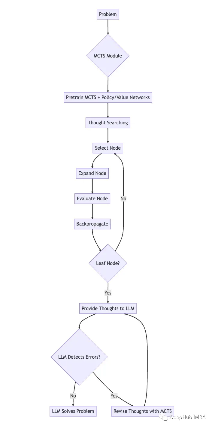
下面的图表说明了XOT框架:

MCTS模块针对特定任务进行预训练,使用策略和价值网络来指导搜索和学习领域知识。
在思想搜索过程中,预训练的MCTS利用策略网络和价值网络有效地探索搜索空间并生成思想轨迹。这包括迭代地选择、展开、计算和反向传播节点。
思想轨迹提供给LLM作为提示。
LLM利用其内部知识来检测思想中的任何错误。如果发现错误,则使用MCTS模块通过额外的模拟来修改思想。
这个过程不断重复,直到LLM使用修改后的高质量思想解决问题。
XOT的一个示例
下面我们使用XOT解决Pocket Cube问题(一个2x2x2的魔方)来作为示例来介绍它是如何运作的
选择:算法从根节点开始,在当前状态下从可用的单步思想生成集中选择一个动作。这个过程一直持续到到达当前树中的一个叶节点。选择以PUCT算法为指导,目标是最大化上置信度界(UCB)。
评估和扩展:在到达先前未选择的叶节点时,会扩展到下一步进行新思想探索的状态。这种展开涉及到对状态的值和动作概率的评估,用θ参数化的神经网络建模,即(Pθ(s), vθ(s)) = fθ(s)。其中Pθ(s)是s上所有动作的先验概率,vθ(s)表示其预测状态值。这两个值被保留和存储用于备份,状态被标记为“已访问”。
反向传播:随着叶子节点在上述阶段的扩展(可以是未探索状态,也可以是终端状态),算法继续通过反向传播更新所有Q(s, a)值。对于未探索的节点,这种更新涉及计算其估计值vθ的平均值,而对于终止的节点,它是基于真实奖励r。这些更新发生在信息沿着轨迹反向传播到后续节点时。这里每个状态-操作对的访问计数也会增加。
思想推理:在MCTS完成搜索后,思想被提取并提供给LLM。LLM随后会对这些想法进行审查和提炼,如果需要,继续MCTS搜索过程,最终通过将这些外部想法与他们的内部知识相结合,形成最终的答案。
重复这个过程,直到问题得到解决或达到预定义的迭代次数。
XOT的优点
与之前的提示技术相比,XOT提供了以下优点:
性能:MCTS探索将领域知识注入思想,增强LLM能力。协同修订过程进一步提高了思维质量。
效率:轻量级策略/价值网络引导MCTS,最大限度地减少昂贵的LLM调用。在推理过程中只需要1-2个调用。
灵活性:MCTS可以探索不同的思维结构,如链、树、图,使创造性思维。
XOT克服了其他提示范例的“彭罗斯三角”限制,同时实现这三个属性。
实验结果
研究人员对《Game of 24》、《8-Puzzle》和《Pocket Cube》等需要长期规划的复杂任务进行了XOT评估:
在所有任务中,XOT的准确率明显优于IO、CoT、ToT和GoT等基线。
经过思想修正,XOT在Game of 24中仅使用1-2个LLM调用就实现了高达90%的准确率,显示出高效率。
XOT高效地为问题生成多种不同的解决方案,展示了灵活性。
对于像8-Puzzle和Pocket Cube这样的空间推理任务,XOT使llm能够解决他们以前遇到的问题。
这些结果突出了XOT如何通过有效和灵活的提示释放llm解决复杂问题的潜力。
总结
XOT提示技术代表了在激发大型语言模型的能力方面的重大进步。通过将MCTS和LLM知识协同结合,XOT与之前的提示范例相比具有更好的性能、效率和灵活性。XOT产生的灵活的思维结构能够创造性地解决问题,而协作修订过程以最少的LLM交互产生高质量的解决方案。
论文地址:
https://avoid.overfit.cn/post/491c60ff00884f06adff77b0025e162d
作者:Raphael Mansuy