本节书摘来异步社区《数据分析实战:基于EXCEL和SPSS系列工具的实践》一书中的第2章 ,第2.2节,纪贺元 著 更多章节内容可以访问云栖社区“异步社区”公众号查看。
2.2 选择称手的软件工具
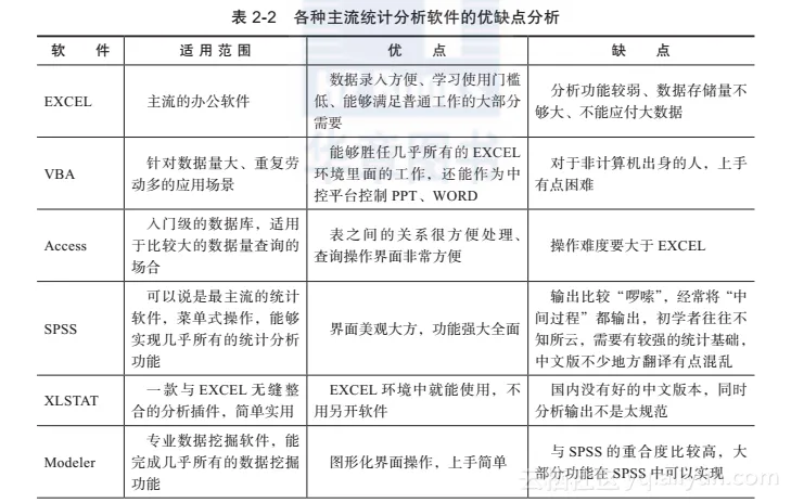
数据分析的工具有很多种(大约有十多种),每种都有其优势和长处,也有它的缺陷。根据作者的经验,还真没有一种工具软件能够包打天下。当然从逻辑上讲也应该是这样的,如果存在一个“万能”的软件,那么其他的软件肯定就要消亡了。
笔者基于自己的经验列出了常用统计分析软件的利弊对比,见表2-2。

2.2.1 EXCEL
无论如何,EXCEL都是最基础的数据分析工具,绝大多数人都在使用EXCEL,起码在使用EXCEL来收集录入数据。
从专业分析的角度来看,EXCEL的分析功能太弱了:数据透视表的功能还不错,但几乎没有像样的“统计”功能,图形的功能也很弱。此外,虽然配备了数组等比较高级的功能,能够勉强地实现编程中“循环”的功能,但是数据量比较大的时候,EXCEL会变得很慢甚至不能忍受。
事实上,EXCEL是否够用,完全取决你手里的数据、你的需求。如果你手里的数据一般、需求也不复杂,EXCEL差不多能满足你的需求;如果你的需求很大并且需求复杂,那么EXCEL可能会让你失望。
2.2.2 VBA
个人认为微软Office成功的一大原因,就是将高级语言VB整合到了Office中,形成了VBA。VBA几乎可以做所有数据分析类的事情,有人将聚类、关联分析、主成分分析这些统计分析算法都用VBA实现了,因此VBA几乎无所不能。
VBA还有一个很大的优点是:EXCEL中运用VBA控制Powerpoint和Word,这又可以大大地提高工作效率,在EXCEL中运用VBA处理完数据后,可以直接生成相应的PPT和Word文件。
2.2.3 Access
Access是微软提供的一个“半专业”的数据库,之所以称其为“半专业”数据库,是因为相对于MySQL、Oracle这些专业数据库而言,它的专业性确实还不够。
Access在操作灵活性等方面远不如EXCEL,按照笔者个人的理解,ACCESS优势主要体现在以下三个方面:
1)相对于EXCEL,它的数据存储量提高了,准确地讲,ACCESS数据库最大可以存储2GB左右的数据,至于具体能放多少条,那就要看数据的复杂度了。
2)数据一致性检查方面,效率特别高,例如A表中有BOM料号“ABC123”,我们要检查关联的B表中是否有该料号,在数据量比较大的情况下,使用ACCESS非常高效。
3)多条件查询的效率很高,EXCEL几乎不支持多条件查询,而ACCESS几乎是为图2-15所示的多条件查询而生的。

2.2.4 SPSS
SPSS是知名度最高的专业统计软件,据我所知,虽然现在做数据分析的人可使用多种分析工具,但SPSS通常是他们使用的第一款统计软件。
SPSS的优点和缺点都很明显,优点是界面美观、功能强大,缺点是界面做得很复杂,是一款比较复杂的软件,以至于一些使用SPSS多年的人都说“我就是在糊里糊涂地用”。
值得一提的是,IBM在收购SPSS之后,认为SPSS过于学术化,IBM想对SPSS进行改造以增加其“商业气息”,因此就搞出来一个“直销”模块(见图2-16),里面整合了几个比较有用的小工具,后面会有详细介绍。

2.2.5 XLSTAT
XLSTAT是一个小软件,或者说是一个小插件,它是在EXCEL环境中运行的,请见图2-17。

XLSTAT插件的好处不言而喻,由于跟EXCEL环境无缝整合,使用起来比较方便,能够实现大多数统计分析的功能,但是缺点也很明显,数据量一旦比较大,插件运行的效果就比较差。
因此,XLSTAT就是个小工具,不大能作为一个正规的统计分析软件来使用。
2.2.6 Modeler
Modeler的前身是美国著名的CLEMENTINE软件,现在也被IBM收购了,成为IBM软件的一员。Modeler是专业数据挖掘软件,它包含了关联分析等著名的数据挖掘算法,而这些算法是SPSS所不包含的。
Modeler的一个显著的优点是完全图示化,如图2-18所示Modeler的分析界面。

个人认为,专业统计挖掘软件能够做到几乎完全图示化的操作,确实相当不容易,Modeler也受到了广大非统计挖掘专业客户的欢迎。
2.2.7 R语言
R是近年来快速发展的一个统计语言,个人认为其最大的好处之一就是开源,在商务上它是基本免费的,这对于广大用户尤其是中小用户来说是一个福音。
对于R的学习需要有一定的统计基础,R有很多开发好的统计包,如果对这些统计包很熟悉的话,你会发现R实际上有一个共享的机制,就是别人可能老早就把你要做的统计分析功能做好了,你只要直接调用就可以了,这就是一个很大的福音。
另外,R的绘图功能非常强,绝对是专业级的绘图功能。